文|DataEye研究院
3月以来,疫情防控趋严刺激了一波宅家娱乐的需求。
其中有一类手游需求明显飙升!
然而,分析了这一赛道的营销创意后,DataEye研究院深感有的“套路很深”,有的“路子很野”,但也有的非常值得其它赛道借鉴。
一、宫斗关键词搜索量飙升,需求增加
在抖音上,关键词“宫斗”在3月出现搜索小高峰,用户主要搜索“宫斗电视剧推荐”、“宫斗”、“宫斗手游广告”(是的,用户主动搜索广告,这是15个月来首次)。


来源:巨量算数
而在App Store里,关键词“宫”的搜索指数,从去年3月来同样持续提升。

来源:七麦数据
两项独立数据相互佐证,可见一个巨大的需求凸显:防控趋严导致女性群体宅家,进而刺激娱乐需求。而宫斗剧却曾批量下架、新剧较少,需求或转向了宫廷题材手游。
那么宫廷题材手游赛道目前如何了?能否满足这些需求?

以累计下载量来看,新游方面,1月以来《凌云诺》iPhone累计下载高达133万,但《延禧攻略》仅不到20万;老游方面,《浮生为卿歌》稳中有进,不论是1月以来还是近30日来都高于《花亦山》,但《浮生为卿歌》不及“同门师妹”《凌云诺》。

来源:七麦数据
以下载趋势来看,《凌云诺》《延禧攻略》作为2022新上手游均出现下载热潮,但峰值差距较大,《延禧攻略》爆发力不足,后劲也较弱。步入疫情防控趋严的3月份,老游戏《浮生为卿歌》下载量反而小幅持续提升,超越新游《凌云诺》暂列第一。
这,也就演化成了当前的赛道格局(这一排名随时在变化,下表仅为当天情况):

数据来源App Store
从目前iPhone游戏畅销榜来看,宫廷/书院题材六款游戏排名中后,友谊时光的《浮生为卿歌》与《凌云诺》领衔,字节系《花亦山》与腾讯系的新游《延禧攻略》排位靠后,即使是两家流量巨头也略逊一筹。
在营销方式上,友谊时光头部两款属于“买量派”,而字节系《花亦山》无疑属于“达人派”。这一排名是否意味着赛道里“买量派”暂时获胜呢?有待观察。
小结:宅家刺激女性娱乐需求+宫斗剧下架停上=宫廷手游需求增加。目前,字节腾讯双巨头表现不如“女性专业户”友谊时光。同时腾讯、友谊的新游下载均快速下滑,目前不及老游戏《浮生为卿歌》,头部集中化趋势初显。
二、买量广告
1、投放总量与趋势
《凌云诺》近90天买量大幅超过竞品,是其下载量的主要支柱,与此同时它也做了达人营销,可见友谊时光重金压宝这款游戏。同为友谊时光的《浮生为卿歌》《熹妃Q传》买量不及同门。
腾讯《延禧攻略》、字节《花亦山》在买量上投入不大,前者在整个营销层面的投入就不及竞品,而后者主要依靠达人营销(我们后面再分析)。

下面,我们重点看看各家的创意思路,其中套路可能适用于别的赛道。
2、买量创意
以下分析基于DataEye研究院独创的“二八创意框架”。
简单而言“二八创意框架”就是从“吸睛点”(如何吸引目标用户目光,避免划走广告)、“转化点”(如何让目标用户点击广告、完成下载)两大层面对买量创意进行分析、策划。“吸睛点”包括长期兴趣、当下状态、重大事件、切身利益、符合态度5种方式;“转化点”则包括产生利益、好奇尝试、降低门槛3种方式。选择怎样的“吸睛点+转化点”的组合,很大程度影响买量创意的ROI。
“二八创意框架”详见:游戏人必读!这波疫情为行业带来哪些影响?(附方法论干货)
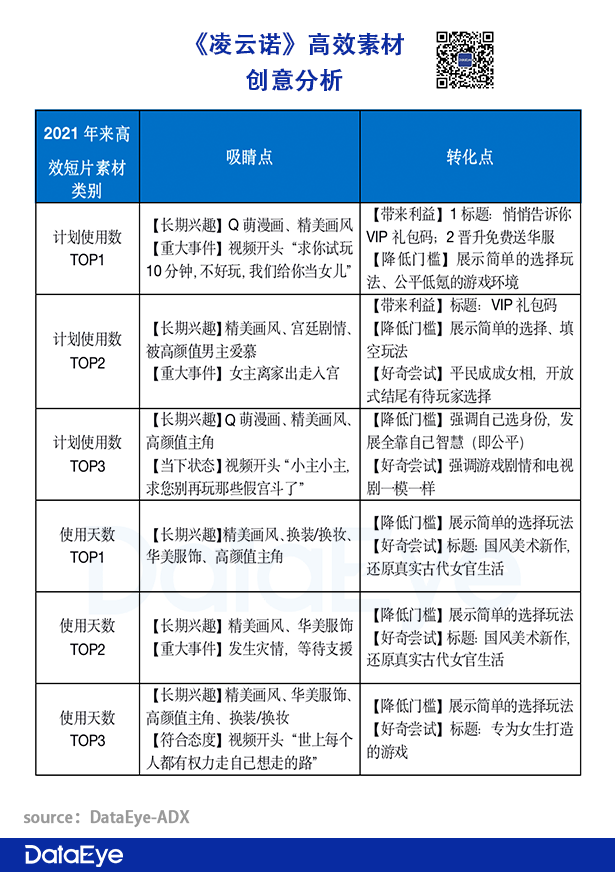
案例一,友谊时光《凌云诺》

《凌云诺》“高效素材”创意构成。计划使用数即素材投放次数,计划使用数越多,说明被反复用、被高度重视,使用天数同样说明素材持续被投放。两项指标都间接说明素材对特定目标用户效果较好。
《凌云诺》的创意特点如下:
吸睛点:首先,以“长期兴趣”为基础,即画面常常有Q萌漫画、精美画风、华美服饰、高颜值主角、换装/换妆;其次,结合另外一个其它的吸睛点,套路较少重复。比如计划使用数TOP1就是“长期兴趣+重大事件”的组合,而使用天数TOP3是“长期兴趣+符合态度”组合。
转化点:同样的是“1基础+1变化”组合,“降低门槛”是基础转化点,即展示简单的选择填空玩法,强调玩家自选身份(自由),发展全靠自己智慧、不靠氪金(公平)。“降低门槛”之外再搭配一个其它转化点。如此来看《凌云诺》“套路很深”。
案例二,腾讯《延禧攻略》

《延禧攻略》“高效素材”创意构成。
《延禧攻略》的目标用户显然是电视剧女观众,其创意特点如下:
吸睛点:首先,以“长期兴趣”为基础,主要突出《延禧攻略》电视剧的剧情、人物、音乐等元素,期望吸引电视剧观众,你可以说这是力求精准,也可以说略显单调。此外,有些素材结合了“重大事件”、“符合态度”等吸睛点。
转化点:三大转化点均有应用,其中“改写《延禧攻略》中的意难平”是其特色。创作者期望调动目标用户情绪,促成转化。一般而言,IP改编手游转化点往往都会宣称“还原剧情、原汁原味”(比如《斗罗大陆》《航海王》),但《延禧攻略》却主打“自由主导,改写剧情”,可谓剑走偏锋。这主要因为电视剧“意难平”情节较多,不太适合改编成以娱乐为主的手游产品。
小结:《凌云诺》大幅买量,素材量远超竞品,其吸睛点、转化点都是“1基础+1变化”的组合“套路很深”;而《延禧攻略》买量较少,吸睛点、转化点主要围绕电视剧IP构建,改写剧情是其一大特色。两者都强调“简单自由”的玩法,强调玩家的“主动性、控制力”,足见这一赛道的风向。
三、达人营销
1、达人短视频营销情况
根据DataEye-ADX数据,近90天六款宫廷/书院题材游戏中,有四款进行了抖音达人视频营销。
其中,字节系《花亦山》在自家主场营销力度远超竞对。这主要因为《花亦山》持续在抖音发行人计划推了多轮“任务”。

达人们都是如何做短视频创意的呢?
2、达人视频创意分析

《花亦山》TOP短视频创意。
总体而言,抖音算法筛选出来的一批达人创意,“路子野”、戏剧化效果强、追求感官刺激,往往以对比的形式展示,并且不需要太强的逻辑性。一些视频往往没有较强的转化点,而只是展示颜值、画面。
DataEye研究院认为,达人创意短片的优势在于有创造力、生命力,没有条条框框,能精准捕捉年轻观众喜好、嗨点,也因此较有比较有传播力;但劣势也比较突出:与游戏结合度不高,一些视频没有较强的转化点,可能视频火了但没带动下载。
更严重的在于,一些媚俗、夸大的元素有损品牌。比如“甩原神几条街”的内容就可能让部分网友不满。“品与效”的天平,短视频达人营销更倾向“效”。但结合前文的下载数据,《花亦山》的下载(约等于达人营销转化效果)其实也并不亮眼——其达人营销陷入“品效双杀”?
小结:字节系《花亦山》在抖音达人营销力度远超竞对。头部创意短片有创造力、生命力、传播力,但“路子野”,转化点不明显。不论是“品”还是“效”都略显乏力。
四、总结
女性手游市场的成长性、重要性无需赘述。
随着宫斗剧按下暂停键,以及疫情防控趋严。对于女性手游市场而言,以下逻辑确立:宅家情况增加→社交需求增强→宫廷类文化产品的需求预计增加。
今天,DataEye研究院回顾了宫廷/书院题材手游现状,并以独创的“二八创意框架”剖析了友谊时光、腾讯、字节三款产品的营销创意、趋势。
单从创意来看,总结就是:《凌云诺》买量较多,创意复杂“套路很深”;《延禧攻略》营销投入少,产品下载不佳,力求精准转化电视剧观众,创意极具特色,略显“剑走偏锋”;《花亦山》依靠达人营销,有创造力、生命力、传播力,但“路子野”,转化点不明显,目前下载量略显乏力。
更深一层,几点趋势、值得持续把握:
·从营销方式来看,达人营销+买量需要组合出拳,如《花亦山》偏向达人或许成本较低,但转化未必好,且内容难把控,而《凌云诺》偏向买量虽然稳定转化,但成本可能较高,且在传播上有所局限;
·从创意出发点来看,强调产品质量的基础上,自由的玩法、公平的游戏环境、给予玩家更多控制力,都是这一赛道追求的共性;
·从创意构建来看,在买量成本飙升的今天,结合更多维度的的吸睛点、转化点是提升ROI的关键;此外,如何快速定位用户、找到用户新喜好、未被挖掘的兴趣点,或许“买量派”应该跟达人学一学。
当然,买量、达人本就不冲突不矛盾,如何兼顾品效、打好组合拳,才是厂商需要思考的。



评论