
突如其来的疫情让本该热闹的“金三”显得略微有些清冷,据“宁小通”显示, 3月有13家楼盘领证报名,一些楼盘刚刚报名结束就被疫情拖住了开盘的脚步。不过疫情之下,市场冷静,买房人也可以花更多的时间来了解研究更多的房源。
昨天本站小编整理了城南板块的在售/待售房源,可翻看了解《抢先关注,疫情之后,城南这些楼盘马上开......》
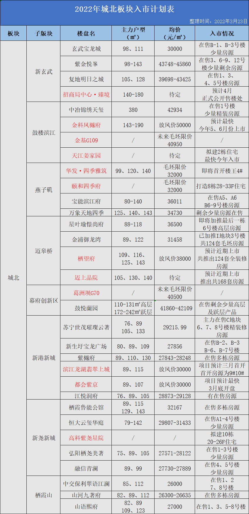
今天,本站小编整理了城北板块的楼盘,据本站不完全统计,2022年城北8大板块共有32家楼盘,其中12家待入市的纯新盘,20家在售纯新盘。

值得一提的是,城北板块即将入市的楼盘,可分为刚需跟改善两个大区域。
其中以迈皋桥、新港新城、新尧新城、栖霞山板块为主构建的是面向刚需客群的区域。这三大板块内房源均价在2.6-3.1万/㎡,并且最小户型75㎡,多家在售项目均有100㎡以下的刚需户型,对于刚需客群确实比较友好。
而以新玄武、鼓楼滨江、燕子矶、幕府创新区这几个板块组成的更偏向改善客群。这些板块内在售楼盘前期均价均在3.6万/㎡以上,至于纯新项目毛坯限价就已在3.2-4.3万/㎡,后期房价将进一步被太高;在户型方面,招商局·臻境、金科凤樾府、金基G109、复地明日之城这4家楼盘的户型在140㎡-190㎡之间,属于高端改善,位于鼓楼滨江的中冶锦绣天玺就是终改选择,建面约380㎡大平层,总价超1800万。
另外,今年栖霞还预计共推出25幅地块,其中新尧新城2幅3.77公顷,栖霞山5幅28.62公顷,燕子矶新城4幅22.38公顷。
12个待售纯新盘中将有5盘于4月底前抢先入市,分别是:燕子矶的华发四季雅筑、迈皋桥的迈上品院、栖望府、新港新城的都会紫京、滨江龙湖翡翠上城。其中,据置业顾问透露,栖樾府物价已批,等疫情结束就开盘。另外,招商局·臻境、金科凤樾府两盘最快将于今年上半年入市。
栖望府计近期上市,共推出124套全装修房源,户型建筑面积约109、116、125、143㎡,放风价3.8万/㎡(含升级包3000元/㎡)。据销售透露:目前项目物价已过!项目均价约34907元/㎡,另有约3150元/㎡升级装修包,预计疫情结束后就开盘!
华发·四季雅筑即将首开楼王4#,具体信息待定。项目已公开售楼部及样板间,售楼部位于原万象天地售楼处,目前已正式公开德基展厅。建筑面积约99、119、140㎡,预计4、5月份上市。
户型图参考:


迈上品院预计近期上市,推出共计168套房源,户型建筑面约积105、130、140㎡以及部分170-420㎡的顶跃和底跃,精装修交付。
都会紫京已正式对外公开建面约89㎡、107㎡样板间,预计最快3月底开盘,精装放风价约3万/㎡。


滨江龙湖翡翠上城预计三月首开,首开房源为9#10#,共推出203套房源,首开面积为89、115㎡,精装放风约3万/㎡。


招商局·臻境将打造建面约140-180㎡户型,预计4月正式公开售楼处。值得一提的是,该盘是新玄武板块内唯一新盘,待项目售完后,新玄武板块将无房可售。
金科·凤樾府拟建6栋多层、4栋高层约510套房源,预计最快今年5、6月份上市。住宅户型面积约143-190㎡,放风价50000元/㎡。
除了上述即将首开的纯新房源,还有一大批关注度比较高的房源,也值得买房人了解。
星叶瑜憬尚府即将加推最后一栋6号楼高层房源,总高27层,共计162套,建筑面积88-118㎡,精装实景现房。目前在售前期产品,高层建筑面积88-118㎡,销许价格约36500元/㎡,洋房124-131㎡,销许价格约37215-38000元/㎡,另有少量124-250㎡底跃在售。
金浦御龙湾已加推I地块3号楼,共124套毛坯房源(无住房套数38套、人才房套数38套),户型面积约89、122㎡,销许均价31458元/㎡,首付3成起。
江悦润府有户型建筑面积约76、89、105㎡房源在售,精装修交付,销许均价28873-29128元/㎡,拟交付时间为2023年12月31日。
世茂璀璨云著主力在售C地块6、7、8号楼精装修房源,销许均价约29215.99元/㎡,户型建筑面积约76、89、105、133㎡,预计2024年9月底交付。
紫樾府在售多栋房源,户型建筑面积约89、110、130㎡,销许均价27843-28248元/㎡,两梯四户,精装修交付,具体一房一价。
鼓悦蘭园目前在售剩余少量户型建筑面积约110-131㎡高层房源以及少量172-242㎡跃层产品。


评论