文|买车家
汽车圈的“黄牛”,正在逐渐从车企过渡到个人。
当初提车需要加价三五万到三五十万不等的丰田,在新能源到来之际,竟然也显得有些跟不上时代。电气化不仅改变了人们的出行生活,也为不少用户和“黄牛”带来了商机。比如只需额外支付大几百块钱,就可以通过订单转让的方式,让你提前几个月和爱车见面。
如今因缺芯潮蔓延以及原材料上涨等多种因素,自今年开春以来,新能源车就上演了一场疯狂的涨价潮,各大主流新能源品牌如特斯拉、小鹏、理想、比亚迪等,纷纷对旗下车型进行了价格上调的“自保”政策,上涨幅度3千元到3万元不等。而特斯拉更是凭借着价格一周三涨的成绩,直接晋升为“理财大拿”的新宠。
这波涨价不仅让等等党全线溃败,也让不少刚需消费者们在面对售价上涨无奈之余,还得凭借强大的意志力经受住黄牛们的诱惑力。由于这次涨价潮对之前已支付定金的用户不会造成影响, 所以市场上又催生出了一个全新行业,那就是倒卖新能源汽车订单。

目前网络上已经出现不少新能源车订单转让的现象,部分转让费最高可达2万元。然而即便如此,转让市场依旧供不应求,毕竟对于不少消费者而言,花少许钱通过购买之前的订单,不仅可以省去可观的涨价钱,还能缩短提车“等待期”,可谓是一举两得。
看似是你好我好大家好的合作:车企卖了车,黄牛赚了差价,消费者省了一笔涨价钱,还能更早地和爱车见面。但实际上这种“有利可图”的投机行为,却直接导致不少热门车型出现了“买不到”或者“提车难”等问题,严重扰乱了正常的购车秩序。而造成这种现象的始作俑者,车企自然要抑制这种不良的行为。

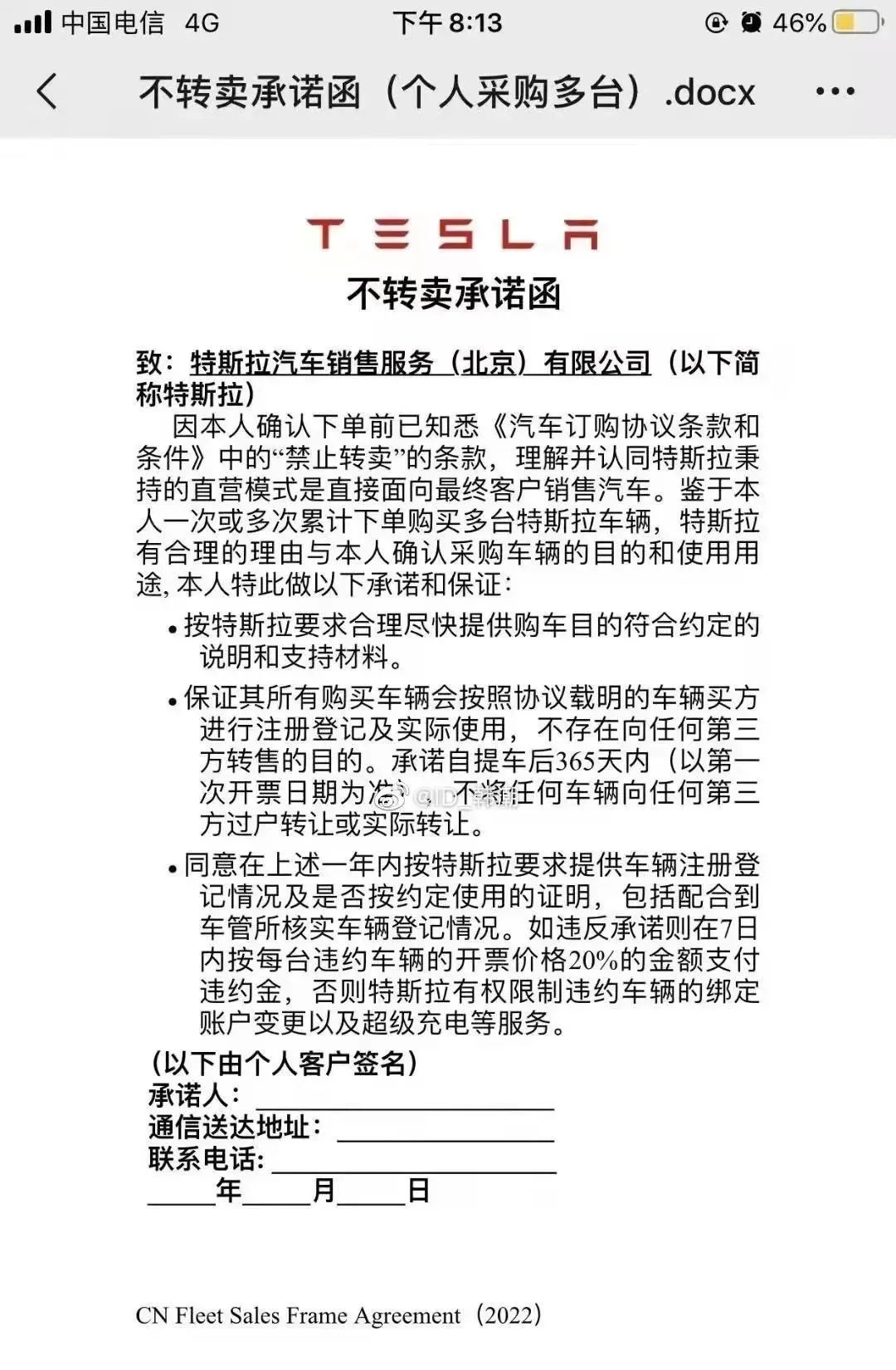
比如在订单转让潮中最吃香的特斯拉,就直接推出了“不转让承诺函”,要求一次或多次累计下单的车主们签署一份承诺书,承诺在一年内不向第三方转手,除非转让订单的双方为近亲属或有合理共有车辆理由,否则违者按车辆开票价的20%支付违约金。以售价27.9万元的Model 3后驱版车型为例,20%违约金在5万左右。
虽然这份承诺函的目的是为了维护广大消费者的购车体验,保护消费者的权益。但承诺函里种种颇为强势的条款,在律师看来却是不合法的,因为车企无权限制购车人不得转售所购车辆。
造车新势力的小鹏汽车,也曾表示订单为实名制,合同前均须核实身份信息后方可进入交付环节。若是因私人交易产生任何争议或权益受损,小鹏汽车将不承担任何责任。
像特斯拉、小鹏这种车企的订单,显然无法订单转让,但为何网络上依旧有着“可全程陪同”转卖订单的呢?其实这种所谓的转卖,实际上就是通过新车过户的方式来完成交接。虽然已签订合同,但其中仍存有很大的风险,并且一套操作之后最后提到的也是一辆“全新”二手车,未来等到自己再出手时,将会是“三手”车的身份,保值率必然会大打折扣。
其实除了强硬的订单转让“禁令”外,也有一些车企试图通过“利息绑定”的方式来柔性制止这种现象。比如蔚来就推出了一系列针对“首任车主”权益,试图借此让黄牛们知难而退。然而却有销售表示,首任车主的认定,可以凭借相关资料证明,在没有锁单变大定前,订单和权益都不会受影响。

乘联会秘书长崔东树认为,将订单金额涨价,提升囤积风险,是有效遏制“黄牛现象”蔓延的方法之一。然而要想彻底杜绝这种破坏市场规则的行为发生,除了在售价上下功夫、提升车企自我保护能力以及出台相关管理政策外,还需要原材料售价回落,为产品价格营造出趋于稳定的环境,以此来消除消费者的焦虑,让这波投机风波彻底平息。


评论