文|DataEye研究院
腾讯再战SLG!
这次是做出《王者荣耀》的天美工作室群,与微软旗下Xbox Game Studios(《帝国时代》项目组)战略合作的《重返帝国》。
腾讯+微软=?
即时策略玩法+多文明题材+写实画风=?
产品方面,相信读者已有自己的判断。
营销方面呢?《重返帝国》营销怎么操作的?对比《三国志·战略版》《率土之滨》《万国觉醒》《文明与征服》呢?
排除了软文广告、主观判断后,实际数据如何?
DataEye研究院今天从客观数据出发,全面解读《重返帝国》公测来的表现、背后的营销特点,以及面临的问题。
本文脉络:
一、下载、收入、评分
二、用户画像
三、广告买量
四、社交营销
五、营销特点、面临问题和建议
一、下载、收入、评分

上线出现下载峰值,但略低于《文明》。得益于新游上线的红利以及前期预热,《重返帝国》上线当日iPhone端预估下载量达31.35万,远高于赛道老兵们,但略低于《文明》上线当日的43万。《文明》当初预热力度可谓“铺天盖地”,营销力度远超同行。作为对比《重返帝国》这一下载量成绩算并不算差。

上线两日iPhone吸金$110万,略高于《率土》《文明》,但低于《三战》。当然,SLG的吸金情况需要时间来验证,暂不作过多讨论。

(截至3月31号)
总分高于竞品,公测后玩家评论两极分化。TapTap数据显示,《重返帝国》目前评分7分,略高于《三战》《率土》《文明》,大幅高于“同门师兄”《乱世王者》,这主要得益于其上线前的内测阶段有高达8分的成绩。然而,近7天《重返帝国》评分仅5.7,低于竞品,呈现“高开低走”之势。可见,公测开启后的版本,玩家评论两极分化严重。
TapTap数据显示,《重返帝国》好评主要集中于“画面优良”,而差评主要是“过于氪金”、“体验/玩法较差”。
二、用户画像
在分析营销之前,我们先来看《重返帝国》的用户画像。


1月以来抖音上《重返帝国》相关人群画像(数据源:巨量算数)


1月以来今日头条上《重返帝国》相关人群画像(数据源:巨量算数)

1月以来百度指数显示的《重返帝国》人群画像
31-40岁中青年男性居多。根据今日头条与抖音的数据,从年龄来看,今年1月以来《重返帝国》的关注用户主要是31-40岁群体,其次为24-30岁;从性别来看,主要是男性居多,占比80%以上;从兴趣爱好来看,运动、汽车、科技、文化、体育、军事、旅行、创意都有较高TGI——典型的SLG核心用户群体。
具备向年轻化破圈的潜力。百度指数的数据同样显示男性用户居多,不同的是20-29岁用户TGI大幅超过全网,同时超过了30-39岁用户,这说明用百度的年轻用户也较为关注《重返帝国》。
三、买量广告
(一)素材量
总体投放量较少。与《文明》《三战》两位“买量大户”相比,《重返帝国》近30天买量素材投放较少,峰值出现在3月25号也仅1600组,视频素材占比也属于中低水平。而当初《文明》上线当日就投了1.2万组。

《重返帝国》目前投放力度在SLG赛道属于“洒洒水”。想从这群“卷王”竞对手上抢用户,恐怕有些困难(也可能是清明假期才加大买量力度)。

(二)创意
1、创意内容
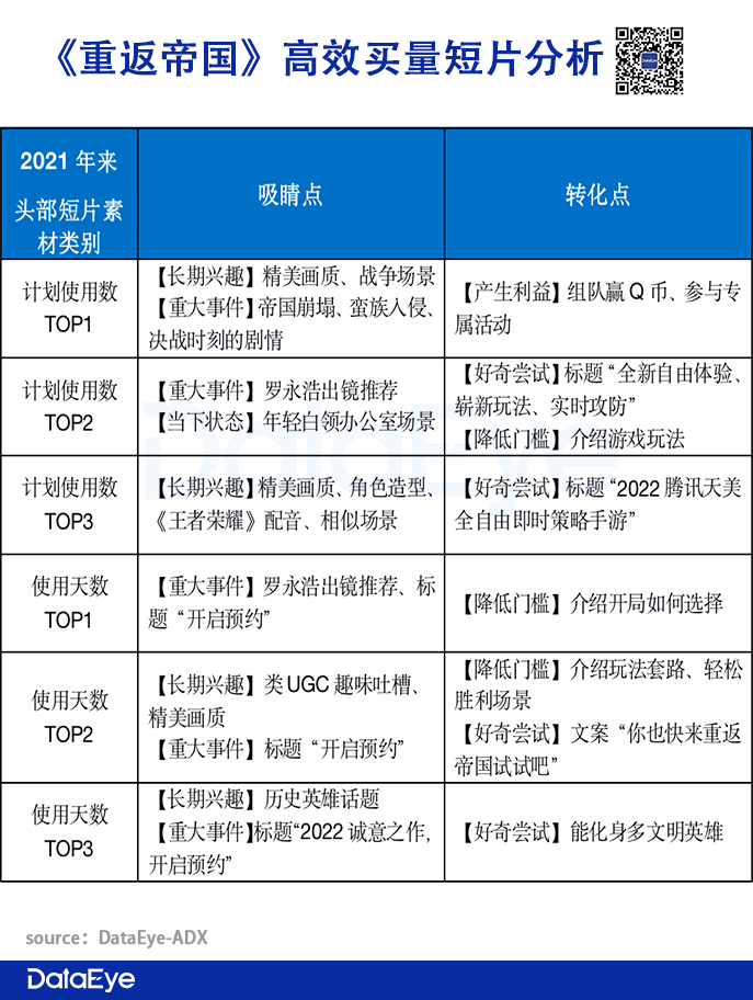
以下分析基于DataEye研究院独创的“二八创意框架”。简单而言“二八创意框架”就是从“吸睛点”(如何吸引目标用户目光,避免划走广告)、“转化点”(如何让目标用户点击广告、完成下载)两大层面对买量创意进行分析、策划。“吸睛点”包括长期兴趣、当下状态、重大事件、切身利益、符合态度5种方式;“转化点”则包括产生利益、好奇尝试、降低门槛3种方式。选择怎样的“吸睛点+转化点”的组合,很大程度影响买量创意的ROI。

计划使用数即广告投放的次数,广告被反复投放间接说明效果较好、被高度重视,使用天数同理。使用天数与计划使用数重复的视频,自动向下延递
《重返帝国》主打的游戏特色包括①即时策略玩法②灵活自由不走格子③美术画面精美④兵种克制不拼数值⑤超大地图、特殊天气地形玩法(如蹲草)等。围绕游戏特色,其头部买量短片创意总结如下:
吸睛点:主要通过短片的精美画质、顶级的美术水平营造“3A感”“大作感”,因此精美画质是最常用的吸睛点(长期兴趣)。此外,重大事件、当下状态也较为常见,罗永浩出镜推荐是最常见的元素之一。
转化点:三大转化点切换搭配,好奇尝试与降低门槛比较突出,总体套路样式多元、新鲜,介绍玩法(降低门槛)与强调大作、自由、实时(好奇尝试)是最常见的转化点。转化点思路明显能看出有《三战》《万国》制作团队的影子。
《重返帝国》常见的的高效买量短片套路是:吸睛点+游戏特色+转化点。这一套路与其它顶级SLG的打法基本一致——腾讯这次已接近阿里、网易、莉莉丝水平。

文案标题方面,“预约”、“即时”、“开启”、“大作”都是热门词,热门标题TOP3为:《采集挖矿,伐木建造,立即预约打造属于自己的帝国!》《2022真策略烧脑手游!兵种搭配攻城掠阵,抢先预约等你来战!》《即时战略,万人同屏,大战一触即发》《2022开年即时策略手游大作震撼开测》《帝国终于出手游了!》
2、创意形式
以下分析基于DataEye研究院独创的“创意形式框架”。简单而言,“创意形式框架”分析方式认为:除了游戏实录外,常见的买量视频创意形式可分为以下四类,各自特点如下表:


避免“保守、生硬”,从广告宣传,走向创意内容。此前我们分析腾讯发行的游戏,品牌向广告片以及图片海报往往较多,“品与效”的天平倾向“品”。《重返帝国》头部素材则改变了思路,广告属性较弱的类UGC短片最多,其次是明星/素人实拍短剧,品牌向广告反而最少。
这批素材的广告性质不浓烈,反而是内容创意更多,这有利于贴近用户、避免广告抵触心理——腾讯在创意形式方面做了比较充分的准备,试图避免“保守、生硬”,从广告宣传走向内容创意。(以及,腾讯这次终于不大规模投图片了)
(三)平台

主投“腾讯系全家桶”。腾讯产品主投自家平台理所当然,《重返帝国》主投优量广告(占总素材的36.4%)腾讯视频(25.94%)腾讯新闻(7.83%)天天快报(4.93%)。此外,《重返帝国》还投了字节系的穿山甲联盟(8.77%)以及B站(6.05%)。反观阿里《三战》主投穿山甲(37.18%),而网易《率土》投放则更多元、均衡。
(四)效果

App Store的搜索指数持续走高。从苹果App Store的搜索指数来看,近几个月重返帝国搜索趋势不断攀升,目前已高达6990(《三战》《率土》《文明》《万国》目前都在6500-7000水平)。可见,越来越多的用户对游戏产生兴。游戏前期营销预热、导流有一定成效。特别是2月初《重返帝国》登峰测试前的一波造势,让App Store的搜索指数陡然上升。
(五)小结:
买量投入较小,难与头部SLG抢夺核心用户。但创意内容、创意形式大幅提升,多元而新鲜,套路熟练能达到行业头部平均水平,与阿里、网易、莉莉丝有一拼。
四、社交营销
(一)明星选择

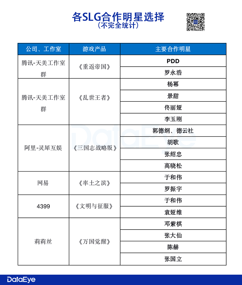
总体而言,国内SLG产品合作明星大致有三大方向:
①主打核心用户(30-40岁男性群体)的中年明星:郭德纲、于和伟、罗永浩、高晓松等,这类明星立足核心用户圈层,同时往往带有“破圈”潜质;
②主打核心用户的游戏圈明星:PDD、张大仙等,这类明星往往主要触及游戏玩家,圈层化明显;
③主打年轻泛用户的年轻明星:杨幂、景甜、邓紫棋等,这类明星主要触及泛用户甚至普通大众,可大范围吸引流量。
从选择流量,变成了选择适合。腾讯天美第一款SLG《乱世王者》选择的明星(杨幂、景甜等)多为流量明星。而到了这次《重返帝国》明显转变了思路,选择PDD、罗永浩,是以核心用户(30-40岁男性群体)的为主。特别是罗永浩,百度指数显示其关注者用户画像以20-39岁人群为主,男性略多,主要关注影视音乐、教育培训、书籍、餐饮、金融、数码。可见,罗永浩的选择兼顾核心用户与年轻用户,与于和伟、郭德纲、高晓松的属性有异曲同工之妙。

从品牌形象展示,变成了关注用户痛点。腾讯此前的营销,往往侧重点在于品牌展示。而这次《重返帝国》找罗永浩拍摄的《策略三部曲》短片,则转变了思路。三支短片品质较高,核心创意点在于直击SLG玩家的痛点:对抗拼数值、战斗走过场、操作走格子。明显可以看出,腾讯的关注点,从自家品牌,变成了用户体验——思路终于转过弯来了。
(二)达人营销
1、合作抖音达人,突破“头腾”隔阂?
换作以往,腾讯与字节的关系竞争大于合作,营销基本不碰抖音。但这次《重返帝国》官方竟然入驻了抖音,并且进行了一波抖音达人营销预热(不受限了?)。
其中,#重返帝国话题共2.9亿次播放,而#三句话说懵陈小春话题(与陈小春固定视频内容合拍)共有9082万次播放,两项数据合计已超过#文明与征服的总播放量,达到SLG老兵《率土》《三战》的近一半。要知道,在抖音上,#乱世王者仅0.35亿次播放,《率土》《三战》可是运营了多年的。足见腾讯天美这次“彻底放飞”以流量、效果导向,而不是总想着给自家平台“充值”了,也取得一定效果。



然而,抖音上#重返帝国话题最热视频,是一支美女露大腿、秀身材的视频...emmmm好吧,这果然很抖音。
2、微信视频号达人营销发力
过去我们谈及腾讯游戏发行能力,往往绕不开短视频短板。视频号的快速崛起,让这一情况有些许改善。《重返帝国》在微信视频号上进行了“帝国最值得记忆瞬间”活动,邀请达人发布相关视频,瓜分奖金,目前有1178万播放量,共产生625支短视频。明显可以看出视频号试图效仿抖音、快手的游戏发行计划,只是目前还没有效果转化机制。视频号商业化的又一小步?
微信追求“用完即走”,而视频号追求“用户时长”,两者天然存在一定矛盾。目前视频号用户时长根据腾讯2021年财报的说法是“用户时长翻一倍多”,我们预计不到抖音(70分钟)的一半。如此看来,“用户时长”最终战胜了“用完即走”。《重返帝国》可能是腾讯今年试水“微信视频号+游戏发行”的重要一步。


微信视频号上#重返帝国话题最热视频,竟然是“吃鸡”相关内容....
虽然偏向传播,但微信视频号对《重返帝国》而言也是较独特的,在流量加持下,竞品的近30天的微信指数,完全被“拉成一条趋近于0的直线”。


(三)小结:
明星选择从选择流量,变成了选择适合;创意短片从品牌形象展示,变成了关注用户痛点。明显能看出腾讯正转变思路,向阿里、网易、莉莉丝靠拢。同时抖音、微信视频号达人营销均有推进,可见这次“放开思路,不受限”。
五、营销特点、面临问题和建议
(一)营销特点:改变思路,营销升级
买量侧:内容质量方面大幅提升,已经能达到行业头部平均水平,与阿里、网易、莉莉丝有一拼;内容多样性也有所提升,主要因为投放的素材经过多次测试和验证,可以看出制作团队有一定积累,能迅速抓到高效素材的套路。
传播侧:明星选择从选择流量,变成了选择适合;创意短片从品牌形象展示,变成了关注用户痛点。明显能看出腾讯正转变思路,向头部产品靠拢。打破边界尝试抖音达人视频营销,同时试图效仿抖音、快手游戏发行计划,推进微信视频号营销,都可以看出腾讯在达人营销层面快速进步,这次“放开思路,不受限”。
一句话概括:腾讯营销思路变活了,打破了重重限制,营销能力升级。
(二)面临问题:投入较小、预算受限
腾讯做SLG长期以来最大的问题,在于预算少、投入低,没法短时间形成用户规模,《重返帝国》依旧如此。
SLG买量需要战略聚焦、持续性、压倒性投入。腾讯这种基于“会计思维”“短期ROI思维”的投放模式,与SLG赛道是不匹配的。SLG天然就是需要高投入、持续性、压倒性的投放,成功的《三战》《率土》《文明》《万国》都一再证明了这一点,而腾讯此前发行的不太成功的《荣耀新三国》、《征服与霸业》、《鸿图之下》则都是反面教材。
腾讯预算或受团队架构、作业流程严重限制。DataEye研究院了解到,腾讯比较重视投放首日ROI,会根据ROI给预算。作为对比,隔壁网易大都看广告消耗,ROI的关注会比腾讯弱一些,而莉莉丝、4399等中腰部厂商则对短期ROI关注更低。形成这一差别的原因在于:腾讯内部的流程和作业方式,更加严苛(也可以说死板),让腾讯过于重视短期内的数据反馈指标。如此一来,前期难以形成压倒性的预算支持,难以快速打开局面。目前SLG赛道超过12个月的回本周期,注定了买量不可能短期见效。
营销战是以多胜少的战役。《重返帝国》联动了《孙子兵法》,而《孙子兵法》对战争的原则是:十则围之,五则攻之,倍则分之,敌则能战之,少则能逃之,不若则能避之,故小敌之坚,大敌之擒也。翻译过来就是:用兵的原则是:有十倍的兵力就包围敌人,五倍的兵力就进攻敌人,两倍的兵力就分割消灭敌人,有与敌相当的兵力则可以抗击,兵力少于敌人就要避免与其正面接触,兵力弱少就要撤退远离。弱小的军队顽固硬拼,就会变成强大敌军的俘虏。华与华营销咨询——华杉解读时也认为:《孙子兵法》是以多胜少,而不是以少胜多,四两拨千斤、花小钱办大事都是小概率的事情,大多数情况下都是不行的!
如果将SLG营销战比喻成古代战争,那么最重要的是:派出压倒性的兵力击退敌军(竞品),尽可能多地占领城池(用户心智)。而不是总想着“以少胜多”“省点兵力回来”——资源的压倒性投入和战略聚焦,尤为重要!

当然,在营销之外,《重返帝国》在产品、运营上也有多方面需要大幅改进。结合TapTap评论,这些问题至少包括:
新手引导长而枯燥,引导完之后操作复杂,满屏红点
角色名称的改编出戏(比如花木兰叫魏兰、关羽叫武圣)
《王者荣耀》的配音让人出戏
“缝合”现象
抽卡概率低
TapTap玩家用微信QQ方式都无法登录
说好送Q币,结果很快送完了
玩法、体验“较差”“不习惯”
(三)两点建议
为此,DataEye研究院建议《重返帝国》:
产品层面:充分倾听用户声音,充分沟通用户意见,进行一次全方位的大迭代、大改变、大升级。并在运营上拿出更多奖励鼓励用户反馈。
营销层面:暂时打破“会计思维”“短期ROI思维”,以长线运营、长周期回本为基础战略,加大营销预算,特别是买量素材投放量上向《文明》《三战》看齐。
腾讯此次买量与品牌上升级带来的用户关注,如果因为产品、投放力度原因导致白白损失,真就太可惜了!


评论