文|动脉网
3月28日,华为2021年年报发布。不出意外,受芯片制裁影响,曾占华为半壁江山的消费者业务收入大幅下滑,2021年收入2434.31亿元,同比下降49.6%。这也直接造成了整体收入缩减,2021年总收入为6368.07亿元,同比下降28.6%。
年报中,华为用大量篇幅展现了ICT基础设施业务、云计算业务、数字能源业务、终端业务、智能汽车解决方案业务这五大板块的最新进展。在庞大的业务体系内,医疗健康产品及解决方案也占有一席之地。尽管年报中暂时无法看出医疗健康相关内容的具体业绩贡献,但它们已在四大业务板块中有所涉及。

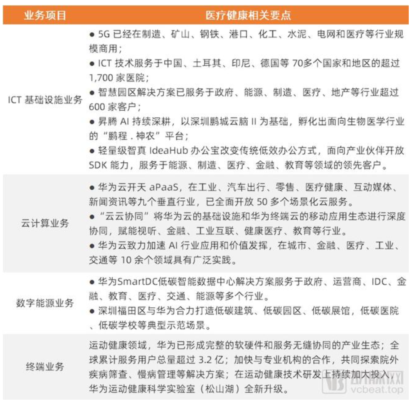
华为主要业务中涉及医疗健康的内容,资料来源:华为2021年报,动脉网整理制图
如上图所示,华为的ICT 基础设施业务、云计算业务、数字能源业务和终端业务均有医疗健康相关的内容。从服务对象来看,在C端,有运动健康业务;在B端,有面向医疗健康企业、医疗机构、科研机构和卫生健康部门的产品和解决方案。
面对外部环境带来的严峻形势,加大研究和创新力度是华为的必经之路。具体到业务层面,在医疗健康科技巨大的市场空间下,华为是否会加大在医疗健康领域的布局?拆解其年报可看出一二。
消费者业务大幅下滑,运动健康成为新增长点之一
华为在2021年年报医疗健康相关的内容中,用了大比例篇幅来展示运动健康业务的布局和规划。在终端业务领域,华为正围绕智慧办公、运动健康、智能家居、智慧出行和影音娱乐为主的五大场景,为消费者打造全场景智慧生活,运动健康是其中的重要组成部分。
▶ 从消费级到医疗级,多款产品获医疗器械注册证
据华为年报显示,在运动健康领域,已形成完整的软硬件和服务无缝协同的产业生态。2021年,华为运动健康全栈升级战略,将突破性的硬件检测技术、全新升级的软件算法与更全面的数字健康服务三大竞争优势整合。
在华为已推出的运动健康产品中,HUAWEI WATCH GT Runner专业跑表采用业界首创悬浮式天线专利设计,GPS天线性能较传统设计提升135%;HUAWEI WATCH GT3、儿童手表4Pro、手环6等多款智能穿戴设备,可为消费者提供全周期、多样化的选择。产品所具备的心率、血氧、血压、睡眠、压力、心电图检测等功能,可帮助用户及时了解健康状况。
年报披露,2021年第三季度,华为手表和手环出货量全球第一;截至2021年底,华为智能穿戴设备全球累计发货量已超过1亿。在运动健康领域,华为全球累计服务用户总量超过3.2亿。华为运动健康App为用户提供全面的数据管理、科学的运动训练和专业健康管理服务,全球月活用户达8300万。

2021年华为获得医疗器械注册证的产品,资料来源:国家药监局,动脉网整理制图
2021年以来,华为还有4个产品获批医疗器械注册证。其中,HUAWEI WATCH D腕部心电血压记录仪于2021年12月上市。从消费级到医疗级,华为的运动健康产品将渗透至更多应用场景,不只是向用户展示健康数据,更可成为临床参考。
▶ 将在运动健康场景中寻找新机会
2月27日,在华为消费者业务春季发布会上,华为消费者业务CEO余承东强调,全场景智慧生活是华为消费者业务接下来5-10年的长期战略。可见,运动健康作为全场景智慧生活的一部分,也将是中长期业务战略。
为了支撑后续产品开发,华为持续加强运动健康方面的医学与技术研究。年报透露,华为加快与专业机构的合作,共同探索院外疾病筛查、慢病管理等解决方案,一方面大幅提升院外疾病筛查的效率,另一方面帮助用户更及时地识别健康风险。
目前,华为与超过60家专业医疗机构基于HUAWEI Research创新研究平台开展健康研究合作,包括心脏健康研究、睡眠呼吸暂停研究、呼吸健康研究、血压健康研究等多元化健康管理研究。其中,心脏健康研究在2021年欧洲心脏病学会(ESC)上发布六项成果,受到国际医学会认可。截至2021年底,加入心脏健康研究的用户数达380万,筛查出高风险人数超过15,000,房颤筛查准确率达94%。
华为也在运动健康技术研发上持续加大投入。2021年,华为运动健康科学实验室(松山湖)升级,围绕产品研究、标准制定、检测认证、展示体验、产业孵化,打造运动健康产业科技创新平台。
在此次华为年报发布会上,华为轮值董事长郭平表示,美国连续多年的制裁给华为造成了非常大的困难。特别是消费者中的手机业务,手机芯片需要有强算力、低功耗和小体积的需求,华为在获得性上面还有困难。华为在积极与有关各方探讨手机的可持续性解决方案时,也在拓展可穿戴、运动健康、全屋智能新领域,并将在这些新场景里面寻找新的发展机会。
促进技术融合,政企端扩大更多细分领域渗透
在B端,华为向各类主体开放技术平台或提供解决方案。2021年,华为充分将5G、云、人工智能等技术融合,为医疗机构、药械企业和政府部门等的数字化转型提质增效,并与医疗科技企业合作,推动创新解决方案研发和落地。
▶ 为医疗机构打造全场景智慧医院
针对医疗机构和卫生健康行政部门,华为可提供数字医院、区域卫生信息化、分级诊疗等的解决方案。
据年报显示,2021年,华为ICT技术服务已覆盖超过1700家医院。在广东省第二人民医院,华为将云、5G、Wi-Fi 6等先进技术应用于医院的医、教、研、管等各个领域及流程节点,打造全场景智慧医院。2021年5月,全场景智慧医院建设计划以及初步成果论文已在《Nature》子刊《Nature Medicine》上发表。
论文指出,自2018年起,广东省第二人民医院将人工智能技术纳入医院管理。由于当时 4G网络的局限性,人工智能技术并未能发挥最大程度应用。为解决这一问题,广东省第二人民医院与华为合作,利用5G技术,建设综合型全场景智能医院。
5G网络具有低延时、高容量、高带宽等特点,能够帮助医院提高运营效率,提升患者就医体验。在5G网络支持下,院前救护车急救随车医生与院内急救团队能够实现“零卡顿”远程视频通话会诊,共享医疗数据,免去等候时间,让患者实现真正意义上的“上车即入院”。医院的5G智慧病房内,利用智能手环、智能输液器、智能消毒机器人、物流机器人等设备,实现病房闭环管理、万物互联。此外,5G技术还为互联网医院提供了更顺畅的链接。
广东省第二人民医院历来重视科技力量的应用,曾创办了全国首家网络医院——广东省网络医院,开创了医疗服务新模式。全场景智慧医院无疑是涉及服务、医疗和管理等更全方位的效率提升。对此,医院党委书记、上述文章通讯作者田军章教授指出,利用5G技术建设的全景智能医院,为未来医院在医疗、教学、科研、管理等领域的建设提供了可行的探索方向。
此外,华为还开放自身在云、AI、计算等技术方面的能力,与医疗科技公司合作,研发专业度更高的细分产品,用于临床工作。
2021年,华为与维卓致远联合推出智能医疗影像系统“阅片宝”。系统特点在于,不仅可结合三维智能影像技术实现直观、精准定位病灶等功能,还能帮助医生实现远程会诊和实时双向互动,从而大幅提升病例讨论、教学查房、远程会诊和医患沟通的效率。
这其中,华为发挥了云、AI、计算等技术优势,其智慧屏终端还以智能化协同和优秀的影音会议功能,为远程医疗提供了支持。而维卓致远则发挥了在医学人工智能、云计算、全息可视化、智能手术导航机器人等技术上的研发经验。
2021年9月,苏州微清研发的眼底病灶AI辅助诊断系统推出,系统以华为云计算、人工智能解决方案为“智慧大脑”,可提供超广角及全自动拼接下的高清影像画质,协助医生实时查看眼底周边病灶,并实现针对最小瞳孔低至1.5mm、超弱光照量环境下的精准诊疗,简单、快速、无损地还原图像的真实纹理,为眼科医生提供更有利于精准诊断的信息,降低漏诊、误诊的发生率。
▶ 为新药研发和基因测序加速
除了医疗机构之外,华为还加快向医疗健康上游的科技领域拓展。
华为年报显示,昇腾AI基础软硬件平台持续升级,基于人工智能计算中心的大算力,构建大模型,孵化新应用;2021年,以深圳鹏城云脑Ⅱ为基础,孵化出“鹏程.盘古”大模型,以及面向生物医学行业的“鹏程.神农”平台。
据了解,“鹏程.盘古”是全开源2000亿参数中文预训练语言模型,于2021年5月发布;2021年9月,华为云在此基础上又发布了盘古药物分子大模型,作为专门面向药物研发领域推出的预训练大模型,旨在帮助医药公司开启AI辅助药物研发的新模式。
华为云联合中国科学院上海药物研究所,共同训练了华为云盘古药物分子大模型,赋能全流程的AI药物设计。依托华为云一站式医疗研发平台EIHealth,盘古药物分子大模型学习了17亿个药物分子的化学结构。在药物生成方面,实现了对小分子化合物的独特信息的深度表征、对靶点蛋白质的计算与匹配,以及对新分子生化属性的预测,从而高效生成药物新分子;在药物优化方面,实现了对筛选后的先导药进行定向优化。
据华为年报显示,2021年,西安交通大学第一附属医院刘冰教授团队基于华为云盘古药物分子大模型,在广谱抗菌药物研发上已取得重要进展。
“鹏程.神农”平台以人工智能赋能加速新型药物筛选与创制,包含蛋白质结构预测、小分子生成、靶点与小分子相互作用预测、新抗菌多肽设计与效果评价等模块。制药企业和医学研究机构可以使用“鹏程.神农”提供的AI能力,加速新型药物的筛选与创制。以抗菌肽为例,借助“鹏程.神农”的氨基酸序列生成能力,结合现有抗菌肽数据集,可在短时间内产生数万种候选肽的氨基酸序列,再经过生物实验和临床验证,便可极大加速新型抗菌肽的发现。
此外,2021年的西普会上,华为云与中康战略签订合作协议,联合打造面向医药行业的aPAaaS平台。
在这个赋能平台中,中康科技开放医药行业主数据能力和行业的智能算法,华为云贡献AI药物研发平台,华为终端云提供应用的核心组件HMS Core。其他生态伙伴也可在平台上共享各自的能力,基于这一产业赋能平台,开发出更多新场景和高价值的行业应用。
在基因测序领域,华为则和四川大学华西医院合作,共同实现了重大突破。
2021年9月,四川大学华西医院、华为、赛乐基因联合发布了多组学数据加速分析平台,宣布30X人类WGS胚系变异分析时间从24小时缩短至7分钟。
在三方合作中,华西医院发挥了在多模态组学数据分析和基因应用等领域的领先学术与产业优势,华为展现了在高性能数据存储和先进基因数据管理系统上的技术积累,赛乐基因运用了在GPU加速生物信息数据分析领域的行业经验。
据了解,这是全球首次将人类全基因组分析推进至分钟级时代,在多组学数据分析领域具有重要意义。
▶ 助力药械流通领域数字化转型
除此之外,华为还将业务拓展至药械流通领域,促进商业流通公司的数字化转型。
2021年11月,国药控股与华为签署战略合作协议,双方将在大健康全产业链推进全方位合作,探索数字化转型、医药新零售、医药智能制造,以及医养康养等领域的创新融合。
2021年10月,九州通与华为达成战略合作,华为将依托自身数字化转型的优秀实践经验,结合九州通企业战略,充分支持九州通数字化转型的发展,助力九州通技术革新,树立行业标杆。同时,双方将结合医药行业运营现状,探讨新商业合作模式,助力九州通提升其品牌影响力和市场占有率。
扩大在医疗健康更多细分领域的渗透,将为华为B端业务带来更多增长可能。
海外业务已具备一定基础
华为的ICT基础设施和智能终端等业务已遍及全球,其中与医疗健康相关的业务也不例外。
据华为2021年报统计,华为ICT技术服务覆盖的医院来自中国、土耳其、印尼、德国等70多个国家和地区。在德国,华为全闪存助力医院核心业务系统高效稳定运行,保障医疗数据的全生命周期安全。在法国、新加坡等国家,华为通过提供院区融合网络解决方案助力医院提升诊疗效率和病人就医体验。
从华为年报公布的收入来源开,中国以外的主要收入来自欧洲、中东和非洲区域,其次是亚太地区,最后是美洲。在医疗健康行业,2021年,华为重点拓展了亚太地区在泰国的业务。
2021年,华为与泰国医疗服务局(DMS)签署了一项为期2年的谅解备忘录,借助华为的科技实力推出增强型智能服务,运用5G、人工智能、大数据和云计算等集成数字技术,提升当地医疗服务水平。按照备忘录协议,华为将与DMS旗下的国家癌症研究所、拉贾维泰医院开展合作,助力其提高运营效率,提升医疗服务质量。
目前,华为已向泰国国家癌症中心(NCI)医院提供了IdeaHub慧医宝,集成泰国卫生部的远程医疗软件,医生可以使用Ideahub和5G网络,与乡村社区医院医生进行医生之间的远程医疗,患者也可以在家里使用卫生部的远程医疗APP向大城市医生进行病人和医生之间的远程医疗。患者不必长途跋涉到城市医院检查,节省了他们的时间和金钱并且也减少了在疫情期间的人员接触。
“出海”是医疗健康领域内企业发展至一定规模后的选项之一,而华为凭借自身在海外已布局的业务,海外的医疗健康相关业务已具备一定基础。
巨额研发投入,华为的医疗健康业务将走向何方?
华为的年报中,还出现一组令人关注的数字:2021年,在收入下滑的情况下,研发费用支出却高达1427亿元,约占全年收入的22.4%;金额和比例都创下进十年来的新高;过去十年,华为在研发领域累计投资超过8450亿元,近几年,每年在基础研究上的投资超过200亿元。2021年,从事研究与开发的人员约10.7万名,约占公司总人数的54.8%。
更加注重研发工作,固然有外界客观环境变化的原因,但从华为内部来说,研究和创新也一直是其最强劲的发展动力。尽管我们无法从年报上看到用于医疗健康领域的研发投入,但可以肯定的是,整体研发能力的进步,将带动医疗健康等细分领域研发能力的提升。
整体而言,华为的医疗健康相关业务包括了医疗AI、医疗信息化、健康科技等多种公司的业务范畴。华为除了技术力量强大的优势之外,还在于构建了从政企业务到消费者业务的全覆盖,并提出“云云协同”的思路,将华为云的基础设施和华为终端云的移动应用生态进行深度协同。在医疗健康领域,数据孤岛普遍存在。就华为涉足的业务来说,可穿戴设备产生的院外数据与智慧医院产生的院内数据,是否能通过“云云协同”实现更好的连接?若能在实际问题上产生可行的解决方案,也将成为华为的优势。
从全球范围来看,科技巨头布局医疗健康早已不是新鲜事。不过,一些科技巨头的前车之鉴告诉我们,科技实力雄厚并不等于跨界医疗一定会成功。对医疗科技来说,有技术、无场景,或者技术还无法充分贴近场景的情况,已经枚不胜举。
医疗健康行业专业门槛高,华为目前已与诸多医疗科技公司合作,将自身的技术优势与医疗科技公司的专业理解相结合,未来若要有更大作为,华为还会继续扩大生态圈,拓展更多优质的合作伙伴。


评论