文|电子商务研究中心
近些年,社交电商、私域电商等新平台经济一路崛起,但总或多或少萦绕着“涉传疑云”。如去年年底爆雷的社交电商大户TST,其因涉嫌利用网络从事传销活动而被立案调查,目前该案仍在调查中。
近日,四川省市场监督管理局公布的“春雷行动2022”典型案件,亦提及广州一家公司进行的非法传销活动,涉案金额近2.4亿元,最终被罚没1838万多元1。该公司在销售化妆品过程中以认购产品的方式收取入门费,并形成上下线关系,以下线的业绩为依据进行计酬,被认定构成“交纳入门费型”及“团队计酬型”传销行为,最终根据 《禁止传销条例》被处以没收违法所得及行政罚款。
据网经社(WWW.100EC.CN)了解,在我国,是否涉传主要依据其具体的营销行为进行界定:一旦落入到“交纳入门费”、“拉人头”及“团队计酬”等行为范畴之内,则存在被认定为构成非法传销的法律风险;而美国则更看重商业实质的判定,主要包含两个步骤:(1)根据Koscot案总结形成的 “Koscot测试标准”(Koscot Test),从正面初步判断其是否构成非法传销;(2)根据安利(Amway)案总结形成的 “安利测试标准” (Amway Test),从反面进一步确认其销售及激励机制实质是否是为了鼓励销售,从而符合豁免情形。如在最近Success By Health传销案2中,法院通过前述两个步骤的认定,最终认定其构成非法传销。

一、 美国传销认定标准分析
在美国,多层级直销(Multi-level Marketing)行为并不当然违法,除非构成传销行为。在规制路径上,主要是由联邦贸易委员会(Federal Trade Commission,下称“FTC”)或联邦/地方检察长向法院指控该多层级直销组织“涉嫌消费者欺诈”,法院会根据Koscot测试标准及安利测试标准判断其多层级直销是否构成传销行为,进而认定是否属于消费者欺诈。
对此,就Koscot案及安利案作如下分析,以明晰美国传销行为的认定标准:
(一) 判定标准:Koscot案——多层级直销构成传销行为的判断标准
Koscot案确立了多层级直销是否构成传销行为的判断标准。Koscot是一家经营化妆品、洗浴及相关生活用品的公司,以多层次直销结构运营,该组织有三个层级:“顾问”(Beauty Advisor)、“主管”(Supervisor)及“董事”(Director),具体运营方式如下图所示:

在本案中,法院认为传销行为应当具备以下特点(即Koscot测试标准):参与者向多层级直销组织支付费用,作为回报,他们将获得:(1)销售产品的权利,及 (2)因招募其他参与者而获得回报的权利,且这部分回报与向终端用户(ultimate user)销售产品无关。而第二点即为传销行为认定的核心。
问题在于,当基于招募下线的激励机制与产品销售奖励同时存在时,如何判断多层级直销组织是否为非法传销?(即参与者既可以从销售产品中获利,又可基于拉人头赚取奖励时,如何认定多层级直销组织为非法传销?)
对此,法院从侧面提出判断标准,即传销行为是否存在排挤商品零售业务的可能。法院认为,当多层级直销组织存在有高额回报的招募下线激励机制,就会鼓励该组织和其参与者过分追求这一方面的业务,而对其零售业务造成巨大影响。短期结果可能是该组织和参与者通过招募下线获得高额的招募利润,但最终的结果将是该组织忽视市场开发、收益失实,以及鼓励招募的大量参与者销售无能。这一论述也确立了美国“实质重于形式”的传销判定原则。
(二) 豁免标准:安利案——多层级直销不构成传销行为的豁免判断标准
安利案确定了多层级直销组织不构成传销的豁免判断标准。众所周知安利是一家制造、分销及销售清洁、个人护理产品以及食品补充剂等产品的公司,拥有超过300,000 家独立经销商直接向消费者进行挨家挨户的销售。具体运营方式如下图所示:

法院在本案中并未认定安利构成传销,除安利本身不收取入门费外,核心原因在于:法院认为其销售政策实质要求经销商向消费者销售更多的产品,鼓励了自身零售业务的发展,因而不构成非法传销。主要体现在以下三个方面:

但该豁免判断标准并非是多层级直销组织的“尚方宝剑”。在Omnitrition案4中,其虽然声称建立了安利案中的“零售激励机制”,但并未提供有力证据证明,且法院亦认为其并未起到阻止参与者积压产品库存和鼓励零售的作用,从而最终判定为构成非法传销。如Omnitrition并无有效证据表明其实际执行了回购机制,且其声称的回购机制也存在缺陷:其回购范围仅限于消耗品,且参与者该产品持有不能超过三个月。换言之,此回购规则依然系以让参与者购买、积压库存产品为目的,且对于任何参与该组织超过三个月的参与者而言回购机制根本无法适用。
二、 中美传销认定标准对比
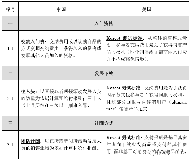
如 《从金字塔骗局到传销——中美传销的认定对比与分析》3一文中所述,我国当前只允许单层次直销行为的存在;对于非法传销行为的规制,主要体现在行政( 《禁止传销条例》之传销行为)及刑事( 《刑法》之“组织、领导传销活动罪”)两条路径。对此,更新梳理并比对中美传销认定标准,具体如下表所示:


从上文可知,美国与我国在传销行为认定上存在以下两点差异:
1.多层次直销不一定当然构成传销行为。在我国,《直销管理条例》仅规定了单层次直销模式(即直销企业-直销员-最终消费者),并不认可多层次直销行为,将“组织者或者经营者通过发展人员,要求被发展人员发展其他人员加入,形成上下线关系,并以下线的销售业绩为依据计算和给付上线报酬,牟取非法利益的”均认定为传销行为。而美国允许合法的多层次直销,仅其行为构成非法传销时,才会予以取缔。
2. 对传销行为的认定侧重于实质认定。其实无论是Koscot测试标准还是安利测试标准,其表达的核心关键点在于:多层级直销组织设计的销售及激励机制,究竟是为了鼓励真实产品销售,还是为了鼓励参与者不断购买、积压库存产品或招募下线以获得奖励。这也是合法多层次直销与非法传销之间的本质区别。这一点虽然在我国刑事责任认定上有所体现,但在行政违法行为的判定上,仍偏重于形式上的机械认定。
三、 总结:如何避免创新的商业模式被传销“误伤”?
我国的传销认定标准,偏重于对于传销行为表象的界定,虽然能精准打击一批非法传销活动,但也可能 “误伤”一些创新商业模式。对此,我国可以探讨借鉴美国传销认定标准,注重于对于商业实质的判定。具体而言:
(一) 转变判定原则:实质重于形式
从Koscot测试标准及安利测试标准中可以看出,美国在认定传销行为时,核心关注点在其销售及激励机制是否鼓励真实产品销售,因此并未对发展人员数量、层级及计酬方式作出明确的限制。当然,这并不意味着,只要存在商品零售行为,就不构成传销,而是要看参与者的动机,即其加入组织、购买销售产品是基于对商品本身价值的看重,还是为了获得不断招募下线所能够获得的奖励。
对此,我国也应转变判定原则,切忌“一刀切”地机械适用判断标准,而是应当以商业模式的实质为先,透过现象看本质,再辅之以相应的行为判定标准,从而予以综合判定。
毕竟,《禁止传销条例》已实施17年,早已年久失“修”,显然已无法跟上现今商业模式的快速创新发展;如果再不予以调整,将存在把一大批“正规军”打入“非法传销”之列的可能。
(二) 改进判定标准1:入门费+拉人头
由上文可知,美国的传销判定标准是将“交纳入门费”与“拉人头”两要素结合认定,与我国予以分开单独判定的规则不同。
根据我国的“交纳入门费”认定规则,参与者交纳费用是为了获得:(1)加入组织的资格,及/或(2)发展其他人员加入的资格,对于前者,现已广泛存在于商业模式中,如山姆会员商店,用户加入成为会员需要先缴纳会员费;而对于后者,发展其他人员加入本身并未侵害法益,重点是在于其发展其他人员加入以及其他人员愿意加入的动机。如Koscot测试标准所述,其更强调参与者招募下线以获得奖励的行为本身与向终端用户销售产品无关,因而否定了参与者交纳费用以获得招募下线的资格的合法性。
“拉人头”认定规则同理。单纯通过拉人头以取得奖励,也有可能是一种商业促销方式,如目前新APP上线时为了获取用户流量而常用的用户“拉新返现”激励手段,也不应当成为规制对象。
因此,我国也可以考虑,改进判断标准,将“交纳入门费”与“拉人头”予以综合定义,并明确立法规制本意(即强调该行为应与面向终端消费者的产品销售行为无关),以避免不必要的误伤。
(三) 改进判定标准2:团队计酬应更注重计酬依据而非计酬形式
此前,也在《从金字塔骗局到传销——中美传销的认定对比与分析》一文中指出,中美传销认定标准的显著区别在于,美国并未直接将团队计酬本身作为认定构成非法传销行为的判断要素之一,而是更注重对团队计酬依据的考察。而我国虽然在入刑门槛上去除了“团队计酬”,但在行政处罚维度上仍予以保留。
事实上,团队计酬模式无所不在,我们还是应当看到团队计酬背后的本质加以判断。正如《关于办理组织领导传销活动刑事案件适用法律若干问题的意见》所述,以销售商品为目的、以销售业绩为计酬依据的单纯的“团队计酬”,应当排除在非法传销行为之外;只有在该计酬模式在非以商品销售为目的时,才应当予以打击。如虽然上线的部分收益来源于下线,但如果其并非是“躺赚”,而是基于为下线提供的辅导、培训服务而获得收入,对于这部分收入的合法性,我们不应当予以否定。
作者介绍

网经社电子商务研究中心特约研究员、德恒上海律师事务所高亚平律师,德恒上海税法业务中心负责人之一,德恒上海办公室合伙人、律师。高亚平律师团队专注于新经济平台合规、数据合规、股权激励、股权投融资等资本市场领域法律服务,擅长社交电商平台、灵活用工平台、直播电商等新业务形态的合规运营、股权架构设计、税务筹划、股权激励等垂直领域的全方位法律服务,是国内最早从事新经济业务合规及税务筹划法律服务的律师团队之一。(联系方式:jiqian@dehenglaw.com)
文中注释
【1】《四川再次发布“春雷行动2022”典型案件》,http://scjgj.sc.gov.cn/scjgj/c104475/2022/3/25/0cc1193efd744bba97ddb0c2e897736b.shtml
【2】Federal Trade Commission v. James D. NOLAND, Jr., et al.(No. CV-20-00047-PHX-DWL)。
【3】高亚平团队,《从金字塔骗局到传销——中美传销的认定对比与分析》http://www.dhl.com.cn/CN/tansuocontent/0008/015742/7.aspx?MID=0902&AID=
【4】Webster v. Omnitrition Intern., Inc.(Nos. 94–16477, 94–16478.)


评论