文|文娱商业观察 浮萍
浓眉大眼的光线也暴雷了。
是的,你没看错,上市10年来光线传媒首次出现净利润亏损,从原来的预计盈利1.7-2.2亿元直接亏损3.2亿元,可以说是在年报即将公布的档口突然暴雷。
这种突发性的利空直接将光线传媒股价搞砸。业绩修正公告出来的第二天,也就是4月22日股价暴跌超11%,叠加上近期A股大跌的影响,目前光线传媒股价已经跌到7元附近,4月29日收盘为7.25元/股,市值也徘徊在200亿元。
这突然的暴雷源自于光线传媒股权投资的损失。其投资的华晟领势和华晟领飞两家股权投资平台,自2021年开始全面执行新准则,2021年度业绩预告中的净利润出现较大幅度的偏差,因此光线传媒相应修正前次业绩预告。

这其实是一种低级错误,说明光线在对待2021年报这件事情上没有很认真,与它头部影视公司的地位不相匹配,有点耍流氓的感觉。
2021年净亏3.2亿,艺人经纪成唯一增长点
虽然净利润是亏损的,但是光线传媒的营业收入还是不错的。财报资料显示,2021年光线传媒实现营业收入11.68亿元,相比较于2020年的11.60亿元基本持平。营收主要由电影及衍生业务、电视剧业务和经纪业务及其他三部分构成。
其中最主要的还是电影业务,2021年实现了9.41亿元的收入,相比较于2020年的25.32亿元收入下降62.82%,这个和2021年疫情息息相关,低迷的市场行情下光线没有大体量的主控电影上映。

2021年光线主控了《人潮汹涌》《你的婚礼》《革命者》《五个扑水少年》《以年为单位的恋爱》等中小体量的影片;协助发行了《明天会好的》《阳光姐妹淘》《误杀2》等影片,整体来说和2021年中国电影大行情相类似,缺少亮眼的作品。
其次是电视剧业务,光线2021年电视剧业务营收1.07亿元,相比较于2020年的1.54亿元下降30.56%,主要是《山河月明》《云顶天宫》《无法直视》等项目的贡献的投资收入。
剧集这一块不是光线传媒擅长的点,所以一直比较弱,只是在近年来电影行业不景气的情况下,才又重新拾起这一板块,但是更多以参投为主,主控项目较少。
最后一块是经纪业务及其他,主要是导演/艺人/编剧经纪业务,在2021年实现收入1.47亿元,相比较2020年的6376.52万元实现大幅上涨,涨幅达到129.75%,是光线传媒2021年唯一正向增长的板块。
光线传媒旗下的艺人主要有柳岩、包贝尔、章若楠等,没有什么流量或者一线明星,所以在行业内的关注度不高。但是好在其有内容制作板块,两者可以实现联动。比如章若楠就出演了光线主投主控的青春电影《你的婚礼》,不仅可以节约成本,还能获得多份收入。
2021年分红5.87亿,光线传媒家有余粮
总体来说,光线的2021年表现并不算太好,电影、电视剧和艺人方面都没有什么亮点,最多算是中规中矩,但是在当下的影视行情大背景下已实属不易,甚至某种程度上文娱商业观察认为光线是当下活得最好的头部影视公司。
因为目前主流的影视公司中,华谊就不要多提,已经连续4年亏损63亿元;万达电影、金逸影视、横店影视的院线股在疫情的影响下怎一个惨字了得;华策影视、慈文传媒、欢瑞世纪等电视剧公司也都没有缓过神来。
相比之下光线就相对活得不错。这个和实控人王长田个人谨慎的风格息息相关,在影视行业狂飙突进的那些年没有大规模的对外投资,即使投资也都和上市公司做隔离,让上市公司远离巨额商誉暴雷的风险。
同时在2018年提前出售新丽传媒,回笼了大批资金。财报资料显示2021年底光线传媒现金及现金等价物余额为11亿元,长短期负债规模也比较小,现金流比较健康,还有余力资助困难的关联公司。
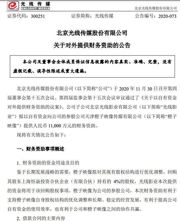
比如2022年4月28日向公司参股子公司魔法动画提供800万元的财务资助,资金主要是资助动画电影《小倩》的制作;3月24日向电影《扫黑·拨云见日》的制作方春秋平潭及云南春秋提供2370万元财务资助;2021年11月份向邓超的橙子映像提供1.1亿元的财务资助,以帮助关联公司渡过难关。

这在当下的影视类上市公司中几乎没有,大部分公司都自顾不暇,遑论帮助关联公司。
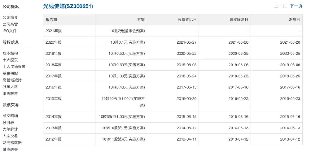
此外光线还在2021年实施了大手笔分红,每10股派2元,预计总分红达到5.87亿元,这在多年不分红的影视公司中可谓是独树一帜。
关于分红很多人会有疑问,一般都是挣钱了才会给公司股东分红,为什么光线2021年亏损还要分红呢?文娱商业观察猜测可能有2个原因。

一是光线传媒账面上累计的未分配净利润太大,达到了42亿元,这么多钱压在账上也没有太多可施展的空间,不如延续年年分红的传统分给股东们;二是今年亏损叠加上股价大幅下跌,这样大手笔的分红可以给股东一个交代,还能给市场提振信心以稳定股价。
成立光线动画,全力押注“中国神话宇宙”
光线传媒成立新的厂牌光线动画,这对于行业来说具有重要影响。
众所周知在动画电影的布局上,光线传媒先一步成立彩条屋厂牌,2015年以来陆续投资20多家动画公司,成为中国动漫电影行业实力最强的一家厂牌,2019年豪取50.35亿元票房的《哪吒》更是让外界对于光线的未来充满想象力。
如今在彩条屋厂牌之外,为什么要新成立光线动画厂牌,两者到底有什么区别?
根据光线传媒对外的表述,彩条屋是光线 100%持股的子公司,在公司内部作为厂牌进行管理,其和被投资的公司进行合作,公司投资了超过 20 家动画公司,其中有 7 家动画制作公司。
而光线动画主要目的是对神话宇宙进行规划和管理。目前神话宇宙的世界观已经基本完成,大的故事、 人物、时间节点已初步规划完成,正在进行首批电影的制作,以光线动画为核心,并和外部的其他动画公司或个人团队进行合作。
光线希望彩条屋和光线动画两条线共同推进, 以期每年有 2-3 部左右的动画电影上映。结合光线传媒的财报,目前“中国神话宇宙”项目中的《深海》已经送审,《茶啊二中》《大鱼海棠2》《相思》 《朔风》《小倩》等都处在制作中。
“中国神话宇宙”不是新概念,早在《哪吒》《姜子牙》推出的时候就陆续被外界讨论,但是成立光线动画、认真梳理神话宇宙的世界观却是一个非常具有节点意义的事情,证明光线传媒已经在体系化推进这件事。
前景和想象无疑是好的,但是每年推出2-3部的产量还需存疑,并且上一次《姜子牙》口碑塌方的事情已经透支了一波信誉,如果这次《深海》不能收获口碑与票房,那么光线的“中国神话宇宙”将日益艰难。


评论