文|深途 周继凤
编辑|黎明
奥迪,翻车了。
5月21日,正好是我国传统二十四节气中的“小满”。
奥迪联手刘德华以“小满”为主题发布了一则短视频。视频很有创意,没有过度的商业化元素,也没有出现对奥迪汽车品牌的特写,有的只是华仔娓娓道来的一段人生哲理:
“有小暑一定有大暑,有小寒一定有大寒,但是小满一定没有大满,因为大满不符合我们古人的智慧……小满代表了一种人生态度,就是我们一直在追求完美的路上,但并不要求,一定要十全十美。”
这种毫不做作的广告营销文案,引发了网友广泛共鸣,视频火速出圈了。据不完全统计,这条视频在微信视频号的点赞、转发超10万,在奥迪官微播放超455万、点赞超1万。
广告从业者西瓜说:“不出意外,这起广告策划应该能挤进2022年十大广告营销案例。”
但是,意外还是出现了,而且这个意外还挺大。
在奥迪的广告短片发布后,一位名叫“北大满哥”的博主在短片下留言称,自己被奥迪抄袭了。满哥还剪了一期视频,逐句对比自己的文案和奥迪的节气营销文案,两者几乎一模一样。
满哥声称,自己原创的文案和诗歌最早的发布时间是2018年,这比奥迪的广告新片要早好几年。
有网友评论:“抄袭到这种程度,可以堪称像素级抄袭了。”

一时间,“奥迪抄袭”在社交媒体上刷屏。5月22日上午,奥迪、刘德华等相关话题霸榜微博热搜。
整个事情变得荒诞起来,奥迪,一家顶级的豪华汽车品牌巨头,发布了一条涉嫌文案抄袭的广告,然后被全网群嘲。
奥迪为什么会犯如此低级的错误?
像素级抄袭,谁的锅?
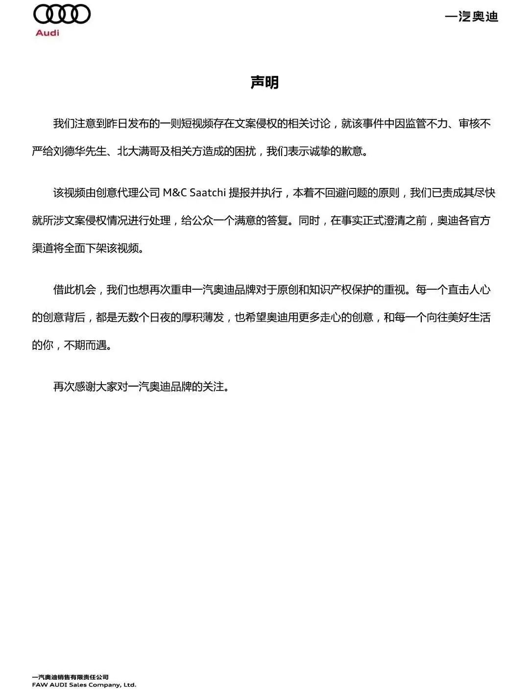
被爆出广告文案抄袭后,奥迪各官方渠道全面下架了这个视频,刘德华抖音账号也已删除了该视频。
随后,奥迪火速发了道歉声明。

总结来说,奥迪的意思是:我们确实有问题,但是我们的创意代理公司也有不可推卸的责任。
负责奥迪这次创意策划的广告代理公司是谁?M&C Saatchi(上思广告),一家总部在英国,业务遍布23个国家的国际广告公司。
这家广告公司在“抄袭门”事发后,也火速给出了回应,承认自己抄袭。

那么问题来了,一家顶级豪华汽车品牌,联合一家在业内也算是顶级的广告公司,为什么会犯下这么低级的错误?
“毫无疑问,肯定是审核出现了问题。”西瓜对深途指出:“不止是广告公司内部审核出现了问题,奥迪内部的审核也出现了问题。”
西瓜说,在广告公司内部,一个项目的文案是需要层层过审的,除了广告公司的文案策划人员外,创意总监、项目负责人都需要审核通过,才能报给客户。而到了甲方客户,也就是奥迪这边,他们同样也需要审核。
但就是在这样严格的审核机制下,上思广告公司撰写的抄袭文案顺利通过并递到了刘德华手中,刘德华还深情并茂地念了出来。
奥迪作为广告主,审核不严,确实需要承担一定责任,但抄袭的真正主体还是广告制作方——广告公司以及导演。
此次奥迪广告片的导演是彭杨军,他在微博上认证的身份是“摄影师、良仓网创始人、《新视线》杂志创意总监”。
5月21日,彭杨军在微博上转发奥迪官方微博并配文称,“这是我导演过的片子里最轻松愉快的一次,华哥一如既往的平和,专业,谢谢所有的小伙伴们,谢谢客户一稿过。”
但就是这样能让客户一稿过的导演,还被曝出存在抄袭的前科。
彭杨军也曾指导拍摄了宝马的一则广告片,该广告片名为《良仓x全新BMW 8系》。有网友指出,该广告片构图、分镜、画面均与国外艺术家SOHN拍摄的MV非常相似。目前宝马的这则广告片在爱奇艺、优酷等多个平台均已无法打开观看。
除了审核不严外,频频翻车的创意广告其实也暴露出广告营销行业一个巨大的问题——从业人员良莠不齐。
自媒体时代,创意广告不止是广告公司能拍,甚至一个普通的抖音博主也能拍创意短片。这也就导致广告营销行业涌入了大量非专业的从业人员。
“这些从业人员,他们本身没怎么受过专业的训练,没有什么广告营销方面的常识。”西瓜说。而创意广告中的文案,非常考验从业人员的综合能力。
在广告营销行业中,尤其是创意广告,是一个买方市场。西瓜透露,一个创意广告的需求,可能会有十几家广告公司来竞标。这也就意味着,甲方可以在谈合作中,有减少预算的空间。毕竟哪怕预算减少了,也总有广告公司抢着干。
审核不严、从业人员专业水平稂莠不齐,在这条创意广告生产链上的好几个环节都在漏风,最终,一个原本好评如潮的广告营销策划沦为了一场笑话。
有可能是炒作吗?
市面上还流传着这样一种声音,这会不会又是一起愚弄消费者的炒作,所谓“道歉式”营销?
在不少业内人士看来,炒作的可能性极低。
西瓜分析道:奥迪作为一个拥有上百年历史的豪华车品牌,不缺流量和知名度,完全没有必要以牺牲自己的品牌声誉为代价博取关注度。
不过,对于北大满哥来说,他写的文案成功出圈了,点击量破亿,尽管是以被抄袭的形式。
一家律师事务所的合伙人李铭告诉深途:“奥迪和广告公司肯定是侵犯了‘北大满哥’的著作权。”
根据著作权法规定,侵权人应当按照权利人受到的实际损失或者侵权人的违法所得给予赔偿;权利人的实际损失、侵权人的违法所得、权利使用费难以计算的,由人民法院根据侵权行为的情节,判决给予五百元以上五百万元以下的赔偿。
但是在这起事件中,李铭认为,北大满哥可能获得不了太多的赔偿。“法律上的赔偿就是填平原则,你损失多少,我就补给你多少。北大满哥本身知名度远远不及奥迪和刘德华,受到的损失比如名誉损失也相对较少,能获得的补偿也少。”
那么身为短片男主人公的刘德华需要承担法律责任吗?
据中新财经报道,多名法律界人士表示,本次事件中,如果刘德华事先并不知道文案涉嫌抄袭,则无须为广告侵权行为担责。

相反,刘德华与奥迪合作拍广告,结果“无辜躺枪”,名誉也受到了损失。刘德华可以追究奥迪方的违约责任或者侵权责任。事后,刘德华也在后援网站华仔天地上回应称:
“对原创我是百分百的尊重,今次事件,对于广告团队在创作过程中出现的问题,以及对满哥造成的困扰,我个人深感遗憾。Audi和广告公司现正认真处理中。”
对于奥迪来说,这是一场舆论危机。
西瓜告诉深途:“奥迪目前最缺的其实是品牌偏好、品牌好感度。这次请刘德华拍这样一个短片,也正是看中刘德华本身的形象与奥迪的品牌调性相一致。但这抄袭的事儿一出来,有可能让奥迪的品牌形象打折扣。”
“汽车作为一个价值高的耐用消费品,消费者非常看重汽车品牌的可信任度,奥迪的广告文案都抄袭了,消费者买车的时候心里也会嘀咕,'奥迪的品牌靠谱吗?'”西瓜说。
不过,奥迪火速道歉,挽回了一定好感度。公关专家蒋明昊认为:“奥迪的道歉已经算是危机公关里的标准操作,在此之前应该也已经处理好了和当事人北大满哥的版权问题,只是道歉信语言组织有点草率。不过毕竟不是产品事故,还是比较容易被消费者谅解的。”
这起抄袭门中,撰写创意文案的从业者,有可能面临来自广告公司的法律诉讼。
李铭指出,企业可以向写出抄袭文案的作者提起诉讼。“毕竟他的行为给公司造成了重大损失,后果严重。”
总结来说,这其实是一个多输的局面,蒋明昊解释道:“这件事对广告代理商来说,损失巨大,基本需要更换马甲才能在这行生存下去;对于奥迪来说,确实获得了一些流量,但是是无效流量。唯一有收益的可能是北大满哥,无论他想不想要流量,他都是这次事件的赢家。”
北大满哥是抖音的短视频博主,发布的内容也主要与教育有关。随着“抄袭门”事件的发酵,北大满哥的抖音账号的粉丝数一天涨了近30万。
奥迪,不止翻了一次车
事实上,这起“抄袭门”已经不是奥迪首次在营销宣传上翻车。
2017年7月,奥迪二手车因为一则广告上了热搜。广告中一对新婚夫妇正在举行结婚仪式,婆婆突然出现喊停,然后冲上前,粗鲁地检查儿媳妇的鼻子、耳朵、牙口,最后做出OK手势。
随后出现奥迪二手车介绍界面,广告配音“重要决定必须谨慎”,“奥迪二手车在线4S店,官方认证才放心”。
当时有网友评论,只有在买马的时候才会这样检查身体,相当于婆婆把新娘子看作牲口。
这起涉嫌性别歧视、低俗营销的舆论风波,最后以奥迪道歉收场。
回到奥迪本身,作为德系豪华品牌三强之一,奥迪与其他两强宝马和奔驰的差距正在不断拉大。
2021年,宝马以221.4万辆的成绩,成为全球豪华汽车品牌年度销量冠军。奔驰位列第二,卖出了205.5万辆,奥迪仅卖出了168.05万辆,在BBA三家中垫底。

来源 / @奥迪
再看中国市场,宝马2021年在华交付量为84.6万辆,同比增长8.9%,奔驰为75.9万辆,同比下滑2%,而奥迪的交付量最少,为70.1万辆,同比下滑3.6%。
在电气化、智能化转型上,奥迪也不是很顺利。2021年,奥迪的纯电产品奥迪e-tron全年只卖出3000多辆。
奥迪把中国视为重要的战略市场。2021年8月,时任奥迪中国总裁的安世豪重申:“到2023年,奥迪的目标是,在中国这一全球最重要的市场实现100万辆的年销量。”
但从目前来看,奥迪距离这一目标还有不少的差距。在转型的道路上拔足狂奔的奥迪,除了冲销量外,在加强内部审核、管理供应商这两门必修课上,未来同样需要下足功夫。
应受访者要求,文中西瓜、李铭为化名。


评论