记者 杜萌
5月27日晚间,证监会发布公告称,鉴于新时代证券接管目的已达成,根据《证券法》、《证券公司风险处置条例》相关规定,证监会决定自2022年5月27日结束对新时代证券的接管,同时批准新时代证券恢复正常经营。
2020年7月17日,鉴于新时代证券隐瞒实际控制人和持股比例,公司治理失衡,证监会依法对其实行接管并对外公告。
今年4月,新时代证券完成了股权变更手续,且公布了最新的股东名单。中国诚通持股98.24%,广东华侨信托投资公司持股0.7%,福建平潭惟鼎俱吉投资管理有限公司持股0.21%等。
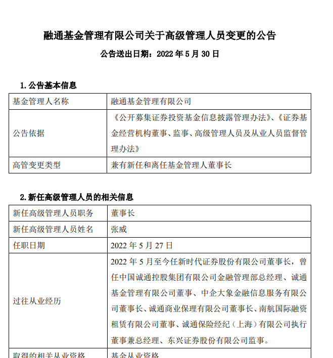
新时代证券结束被接管后的第一个大动作,便是对融通基金的董事长人选进行了变更。今日,融通基金公告,原董事长高峰因个人原因离任董事长,新任张威为公司董事长,任职日期为5月27日。
公告显示,张威自2022年5月至今任新时代证券股份有限公司董事长,曾任中国诚通控股集团有限公司金融管理部总经理、诚通基金管理有限公司董事、诚通保险经纪(上海)有限公司执行董事兼总经理、东兴证券股份有限公司监事等。

原董事长高峰从2015年7月至今年5月27日一直担任融通基金董事长。作为国内第二批、全国第十三家成立的基金公司,融通基金于2001年5月22日成立于深圳,注册资本1.25亿元人民币。天眼查数据显示,作为融通基金大股东,新时代证券持有60%股权,日兴资产管理有限公司持有40%股权。
在高峰担任董事长的近7年时间里,融通基金曾到达过顶峰。Wind数据显示,截至2020年9月末,融通基金管理规模为1601.76亿元,达到近5年的高点,此后便不断下降。截至今年一季度末,融通基金管理的基金规模仅为1199.62亿元,非货币型基金规模也从2020年9月末的882.13亿元下滑到530.68亿元,行业内排名从36名下滑至44名。
截至今年一季度末,融通基金共有131只公募产品(A/C份额合计),其中规模在10亿元以上的仅有16只。规模最大的是融通易支付货币,截至一季度末为578.8亿元。
2021年9月,北京产权交易所公布新时代证券98.24%股权挂牌转让消息。今年3月底,证监会核准中国诚通成为新时代证券主要股东、融通基金实际控制人,对中国诚通依法受让新时代证券28.59亿股股份(占股份总数98.24%)无异议。4月初,完成股权转让相关工商备案变更工作。
融通基金更换董事长后还将有何动作?界面新闻将继续关注。



评论