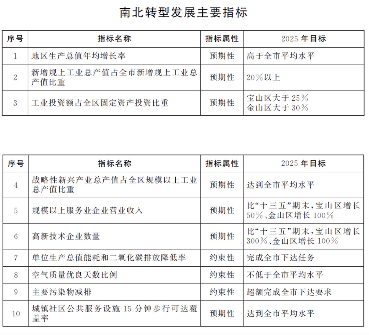
上海市人民政府网站日前印发《关于加快推进南北转型发展的实施意见》的通知。意见提出,到2025年,南北地区基本成为产城融合发展、新兴产业集聚、生态宜居宜业的现代化转型样本,服务国家战略和全市大局的能力进一步增强,竞争力和影响力显著提升,地区生产总值力争达到4000亿元,新增规上工业总产值占全市增量比重达到20%以上。
全文如下:
关于加快推进南北转型发展的实施意见
南北地区(宝山区、金山区)具备宝贵的发展空间,是全市重要的产业承载地。以国家和上海重大发展战略为导向,按照本市构建“中心辐射、两翼齐飞、新城发力、南北转型”的空间新格局要求,现就加快推进南北转型发展提出实施意见如下:
一、总体要求
(一)指导思想
以习近平新时代中国特色社会主义思想为指导,全面贯彻党的十九大和十九届历次全会精神,深入贯彻落实习近平总书记考察上海重要讲话和在浦东开发开放30周年庆祝大会上的重要讲话精神,坚定不移贯彻创新、协调、绿色、开放、共享的新发展理念,以产业转型为核心全面统筹空间转型和治理转型,通过整体性、系统性转型将南北地区打造成为绿色低碳转型发展的主力军、传统工业地区转型的样板区、实体经济筑基的压舱石、经济社会发展的新引擎,为上海更好服务构建新发展格局提供坚实支撑。
(二)基本原则
——坚持勇担使命、服务全局。着眼于贯彻落实国家战略部署和服务全市发展大局,充分发挥南北地区优势,在主动服务国家长江经济带、长三角一体化发展、科创中心建设、虹桥国际开放枢纽等重大战略协同中提升集中度和显示度。
——坚持创新引领、绿色发展。着眼于融入现代化经济体系建设,强化科技创新和数字化赋能,加快新旧动能转换,着力提高产业发展质量效益。走生态优先、绿色低碳的转型道路,努力推进生产、生活、生态相互融合,功能、形态、环境相互促进,不断创造综合效益。
——坚持系统谋划、分步推进。着眼于整体性推进和全局性谋划,全面深化重点领域和关键环节改革的顶层设计和系统集成。立足当前、着眼长远,有计划有步骤、因地制宜推动精准转型,着力解决制约发展的结构性、制度性问题。
——坚持市区联动、以区为主。着眼于凝聚强大发展合力,强化宝山区、金山区主体责任,激发基层转型动力,充分发挥市级部门的指导支持、政策保障作用,推动市属企业参与配合,促进多要素联动、多领域合作、多部门协同,务求转型取得实效。
(三)转型目标
到2025年,南北地区基本成为产城融合发展、新兴产业集聚、生态宜居宜业的现代化转型样本,服务国家战略和全市大局的能力进一步增强,竞争力和影响力显著提升,地区生产总值力争达到4000亿元,新增规上工业总产值占全市增量比重达到20%以上。

二、加强功能引领,全面释放南北地区转型动能
(一)精准锚定发展定位,凸显转型特色功能
宝山区按照“全域转型、产城融合、战新集聚、绿色低碳”的总体要求,全力构筑创新主体活跃、创新人才集聚、创新功能突出、创新生态优良的上海科创中心主阵地,打造现代化、创新型、生态化国际大都市主城区和全市绿色低碳转型样板区,成为上海服务辐射长三角北翼的重要节点和上海北部经济发展新的增长极。金山区按照“智造集聚、文旅赋能、门户枢纽、生态宜居”的总体要求,全面推动转型新发展、全力塑造城市新形象,建成打响“上海制造”品牌的重要承载区、实施乡村振兴战略的先行区、长三角一体化发展的桥头堡,成为虹桥国际开放枢纽南向拓展带重要节点和上海南部经济发展新的增长极。
(二)持续推动全面发展,激发转型内在活力
推动产业转型,促进产业向精细、绿色、高技术、高效益的方向发展,加快传统产业数字化和数字产业规模化,培育高质量市场主体,推进产业链创新链深度协同、制造业服务业融合发展。推动空间转型,打通沿江沿湾大通道,优化内部交通体系,促进城市功能空间合理布局,打造重点转型载体和空间新地标。推动治理转型,用便利的营商环境吸引市场主体,用精细的城市管理改善城市面貌,用智能的数字服务赋能城市治理,用优质的公共产品服务人民群众。
(三)坚定不移底线约束,筑牢转型安全防线
明确南北转型用地总量和结构,鼓励和引导各项转型工作节约集约利用土地,加大存量建设用地挖潜力度,推进土地功能混合利用,高质量实施城市更新,全面提升土地利用效率。按照“碳达峰、碳中和”目标任务要求,有效调控能源消耗,确保资源能源消耗总量在可承载范围内。把绿色生态要求作为转型工作的红线,确保生态空间只增不减,推动生态空间保育、修复和拓展。牢牢守住城市安全底线,坚持以防为主、以控为要,提高突发事件的应急应变能力。不断优化治理方式和治理流程,进一步推进城市精细化管理,为转型营造科学规范的城市环境。
三、以产业转型为核心,构建高端现代产业体系
(一)推动制造业从“基础性”到“战略性”跃变
区“主导产业依赖高、新兴产业能级低、基础产业配套差”的结构性桎梏,推动制造业向高端化、智能化、集群化、特色化转型,推动基础性材料产业向特而强、专而大的新材料产业转型,培育生物医药、智能装备、新一代信息技术三大新支柱产业。同时,立足南北产业基础和全市产业定位,坚决遏制“高能耗、高排放”项目盲目发展,加快布局氢能源、干细胞与再生医学等一批面向未来的先导产业。鼓励宝山区、金山区结合地区资源,因地制宜推动特色产业发展。
1.新材料产业。推动钢铁、化工等产业向产业链下游延伸、向价值链高端拓展、向突破核心关键技术“卡脖子”领域布局,向新兴产业和社会发展需求转移,实现重点领域关键材料的自主保障。宝山区重点聚焦集成电路关键材料、生物医药复合材料、电子信息功能材料、石墨烯前沿材料,新能源、海洋工程、航空航天等领域所需的高性能钢材等特殊金属材料,打造先进材料产业集群。金山区在绿色化工基础上,聚焦碳纤维复合材料、绿色高端涂料、高性能弹性体、电子化学品等细分领域,重点发展高分子材料、高性能合金材料、高端复合材料等重点领域,做深做精新材料产业集群。
2.生物医药产业。打通“张江研发—南北转化落地”产业创新协同机制,推动产医融合、产研融合,依托重点产业平台,打造具有核心竞争力的生命健康全产业链。宝山区聚焦生物医药制造、医疗器械装备生产、生物研发服务等领域,打造北上海生物医药产业园。金山区聚焦新型抗体药物、新型疫苗等生物制品和医疗器械的研发和产业化,加快推进新型化学制剂、高附加值原料药等产品创新,发展精准医疗、数字医疗等健康服务业,建设上海生命健康产业重要承载区。
3.智能装备产业。依托机器人、无人机等特色产业基础,促进整机和核心零部件协同发展,提高自主设计、制造和系统集成能力。宝山区聚焦智能机器人本体制造、高性能模拟和高精准反馈智能控制系统等核心部件研发制造、服务与特种机器人集成应用、新能源与智能网联汽车关键控制装备、低空轨道交通整车装备与控制系统、海洋工程与船舶关键智能装备,提升智能制造产业能级。金山区聚焦无人机制造和场景应用,加快形成“无人机设计测试-整机制造-运营服务”全产业链条,持续打造民用无人驾驶航空试验基地(试验区);聚焦成套装备、控制装备、机器人、航空电子等产业,推动人工智能芯片等数字制造业和工业软件发展,做大做强智能装备产业集群。
4.新一代信息技术产业。推动电子信息产业向研发设计、中高端制造、市场营销等价值链高端环节延伸,提高产业链影响力和辐射力。宝山区聚焦新一代信息技术在工业互联网、智能制造、软件研发、智慧城市等领域应用,深化建设中国产业互联网创新实践区。金山区聚焦新型显示产业,加强工业软件、工业互联网、人工智能在传统产业改造升级中的应用,打造国内新型显示战略高地。培育壮大第三代化合物半导体产业,构建集成电路产业链。
(二)推动服务业从“配套性”向“特色化”升级
1.提升科技服务业水平。培育壮大科技服务机构,重点发展知识产权、技术转移、创业孵化、研发设计、检验检测认证等专业服务业。宝山区依托宝武中央研究院与高校共同建设新型研发机构。加快石墨烯、超导等功能型平台提升能级。金山区加强与高校、科研院所合作,按照市级研发与转化功能型平台标准,持续推进上海碳纤维复合材料创新研究院建设。
2.做强做优文旅产业。推动文旅深度融合、创新发展,打造全域旅游特色品牌。宝山区以建设邮轮旅游发展示范区为引领,高标准建设具有全球影响力的上海国际邮轮旅游度假区,拓展邮轮经济产业链,打造具有国际邮轮特色、海上门户标识度的文旅新地标。推动长江口水上运动体验中心建设。金山区以乐高乐园为首发项目,建设融教文娱购等为一体的长三角亲子度假区。依托海水海滩、文化资源等特色旅游业态,加快滨海国际文化旅游度假区建设。依托枫泾、张堰等中国历史文化名镇,推动“文旅+农业”等多业态融合发展,打造乡村文化旅游精品线路。
3.做大做精平台经济。聚焦钢铁、有色、化工等重点领域,立足服务现货,提升国际资源配置能力和定价话语权。宝山区打造以钢铁交易平台为首的各类大宗商品交易平台,培育一批产业互联网服务平台。金山区打造基于化工产业的工业互联网平台,培育发展化工电商平台、新材料交易平台等大宗商品交易平台。
4.构建区域消费中心。培育发展首发经济、品牌经济、夜间经济,打造新型商业文化娱乐业态,规划建设具有区域特色的消费综合体。加快商业模式创新,发展线上消费、体验消费、健康消费等新消费。持续开展长三角路演中心建设,推动“老字号”品牌发展。
(三)推动都市农业从“普适性”向“标杆性”优化
1.大力发展都市现代绿色农业。做精都市休闲农业,推进绿色田园先行片区建设,示范引领都市农业高质量发展。宝山区建设农业科技试验田,发展高端设施农业、现代花卉等土地集约型农业。金山区聚焦“百里花园、百里果园、百里菜园”,全面深化国家现代农业产业园建设,引进和培育农业龙头企业,推广高附加值经济作物种植,提升农业特色品牌影响力。
2.推动乡村产业融合发展。打造涵盖生产、加工、流通、科技、服务等全产业链,推进乡村新产业、新业态融合发展。围绕旅游古镇、特色村落、乡村民宿等,提升休闲农业和乡村旅游水平。宝山区杨行、月浦、罗店三镇打造农旅融合体验区,营造江南水乡风貌,带动一批特色农旅产业发展,成为优质产业发展承载地。金山区加快向农产品精深加工等高端价值链延伸,加快推进郊野生态公园功能提升,打造一批农旅融合功能区,争创一批国家A级景区。
3.增强农业科技自主创新能力。推动建设农业智能化生产基地,探索基于5G通信技术的农业物联集成应用模式,打造无人农场、绿色生产基地和智能化菜(果)园。支持金山区做强农业科技现代化先行区、国家农业科技园区,创建国家级农业高新技术产业示范区。
(四)锚定“双碳”目标加快产业绿色低碳转型
1.构建绿色低碳循环经济体系。促进钢铁、化工等产业绿色化改造,加快传统产业绿色技术创新发展,建设资源综合利用基地。支持宝山区和宝武集团共建上海碳中和产业园,推动宝武集团实现“碳达峰、碳中和”目标任务。打造一批低碳发展示范区,推动宝武集团、上海化工区和上海石化发展氢能产业。
2.推动区域生态环境综合治理。坚持减污降碳协同、PM2.5(细颗粒物)与O3(臭氧)协同控制,加强企业污染物排放总量监管,强化企业分级管理,从根本上改善港区NOx(氮氧化物)污染问题与杭州湾区域臭氧污染问题,进一步提高环境空气质量。进一步加强重点地区固废危废安全规范全过程管理。持续推动金山地区环境综合整治,支持金山区提升防汛抗台排涝能力,创建国家生态文明建设示范区。探索街镇、产业园区等“最小单元”环境治理新模式。
四、以空间转型为重点,增强资源要素配置效率
(一)建设内通外联的交通网络体系
1.宝山区依托主城片区,打造北上海枢纽门户,加强与沿江沿海地区联动,提升在沿江综合立体交通走廊和沿海综合运输通道中的重要节点功能。围绕北沿江高铁宝山站打造宝山站综合枢纽,强化与吴淞城市副中心、吴淞国际邮轮港等载体的链接功能。加强骨干路网建设和交通衔接,加快推进沿江通道浦西段等规划建设,完善内河航道网络规划。加快推进罗泾港区功能转型,积极融入长三角一体化发展。加强东西向交通联系、内外交通衔接,推动宝山中运量交通规划建设。推动重点转型区域路网建设,加强吴淞创新城、南大、环上大等重点转型区域的内外链接。
2.金山区依托滨海地区,打造上海西南交通枢纽,加强与周边枢纽的联系,强化与新城、长三角周边城市的联通。构建两个城市级交通枢纽,围绕沪乍杭铁路金山站,建设金山滨海地区城市级交通枢纽,围绕沪杭铁路金山北站,建设枫泾城市级交通枢纽。加强骨干路网升级和内外交通衔接,完善轨道交通、中运量等公共交通衔接能力,提升金山铁路运营密度和服务水平。推动长三角城市群融合发展,加快省市对接、区域对接(断头路)建设,加快推动市域铁路南枫线、金山至平湖线等开工建设。推进功能项目、重大区域周边配套道路建设,围绕上海乐高乐园度假区,加快推进枫泾城市级交通枢纽和南枫公路等配套项目建设。围绕滨海国际文化旅游度假区,加快研究G15沈海高速公路功能提升和滨海连接线规划建设。
(二)构建协同高效的区域空间格局
1.宝山区突出“科创+城市”融合,加快推动南、中、北“三分区”联动发展格局。南片区发挥区位优势,聚焦蕰藻浜沿岸科创转型和沿长江路科创服务发展轴,加快沿岸生态修复、形象提升、功能再造和产业发展,打造“北中环赋能经济带”。中片区以吴淞创新城为核心打造支撑科技创新的重要空间,以北沿江高铁宝山站、杨行地区为核心建设宝山综合性功能中心。北片区打造集高端制造、科创社区与美丽乡村融合发展的承载地,建设吴淞江生态公园。
2.金山区突出“产业+城市”融合,推动“滨海辐射引领、亭枫转型赋能、亭卫创新驱动、中部乡村振兴”,形成“一城两轴一圈”空间功能格局。滨海地区加快产城融合,重点推进滨海文化旅游、商务会展、科创服务等发展。亭枫城镇发展轴发挥乐高乐园度假区的引领辐射功能,打造毗邻地区一体化高质量发展示范区。亭卫产业发展轴夯实上海湾区高新技术产业开发区(原金山工业区)等重点产业园区平台功能。中部地区挖掘乡村多元功能,打造绿色田园、古朴乡村、现代城镇相得益彰的空间格局。
(三)打造动力强劲的重点转型地区
1.吴淞地区,以吴淞创新城为抓手推进宝山主城片区建设,联合宝武集团等大型企业加快协同创新,确保宝武集团不锈钢、特钢两个1平方公里区域三年出形象、五年成规模,外环以南9平方公里区域实质性启动建设。加快上海大学上海美术学院等一批重大项目建设,提升城市能级和城市品质。推动央企、国企存量地块转型提升,在产业导入时发挥其科创资源优势与宝山区深入融合,着力打造老工业基地转型发展和城市更新示范区。
2.南大地区,联动桃浦推进南大智慧城构建产业生态网络,加快发展以AI(人工智能)为核心的总部经济和数字经济。加大项目引进力度,打造梯度化创新型企业集群,建成科创金融服务中心新标杆,形成硬核科技集聚的新高地、高品质城市建设的新典范。
3.环上大地区,强化与上海大学及周边产业园区的产学研高效联动,促进科研优势向产业优势转化。加快高校科技成果转移转化、对接落地和创新要素集聚,培育完善的产学研创新功能载体。推动周边创新创业集聚圈层发展,校区园区创业社区融合发展,盘活上大科技园区域闲置低效资源,提高环上大“一园一圈”的集中度、显示度和品牌效应。
4.上海化工区和上海石化区域,优化科技创新生态系统,重点推动上海石化与本市的央地合作,加快研究成立特色产业发展基金,积极推进长三角化工产业链一体化协同发展,加快化工生产性服务业集聚区建设,构筑长三角化学工业研发中试高地和安全环保协同治理共同体,打造高端绿色化工产业示范区,引领杭州湾沿线化工产业整体升级。
5.上海湾区高新技术产业开发区(原金山工业区)和上海碳谷绿湾产业园(原金山第二工业区),以国家新型工业化产业示范基地建设为牵引,提升发展能级。上海湾区高新技术产业开发区(原金山工业区)聚焦高端装备、新一代信息技术、生物医药等特色产业,加快推动优势产业集群集聚发展,打造以智能制造、产城融合、绿色安全为主要特征的产业高地。上海碳谷绿湾产业园(原金山第二工业区)以新材料为核心提升精细化工科技创新能力,促进低效用地二次开发,推动园区扩容增能,打造全国工业园区“二转二”转型发展示范区和全球化学新材料产业引领区。
6.滨海地区,强化辐射引领功能,全面塑造上海湾区城市品牌。上海湾区科创中心以战略性新兴产业的研发、专业服务为主导产业,培育和聚集各类创新创业平台,加快上海湾区中科生态数字港、上海湾区东湖国际创新中心等平台建设,加快现代服务业集聚,成为上海建设具有全球影响力的科技创新中心的重要承载地。
7.完善“市级特色产业园-区级特色产业园-精品微园”的特色园区梯度培育体系。重点支持北上海生物医药产业园、超能新材料科创园、机器人产业园、新型显示产业园、华东无人机基地、湾区生物医药港、临港枫泾先进制造业基地、上海电子化学品专区等一批特色园区发展。
五、以治理转型为支撑,全方位提升城市软实力
(一)推动公共服务“补短板”和“提品质”并重
1.加快优质教育资源均衡供给。推动基础教育资源均衡布局,加大优质教育资源供给。宝山区加强区域内部优质教育均衡发展,推进上海大学“双一流”建设和高水平地方高校建设,加大与复旦大学等高校产学研互动,为高校科技成果转化和孵化提供平台和空间。金山区快速提升基础教育整体水平,加快引进优质教育资源,优化学龄前儿童善育工程,支持上海市学生综合性劳动实践基地(金山区青少年实践活动中心)建设,推进全国劳动教育实验区建设。围绕主导产业,布局相关科研院所或平台。支持发展高等职业教育,引入电子信息类高职院校并推动建设本科层次职业技术大学,探索筹建健康护理类新型高职学院,打造职业教育新高地。
2.增加优质医疗资源供给。加快高等级医疗机构向南北地区辐射,加强医师和设施配置,推进医疗卫生服务能力整体提升。宝山区以“提质”为重点,推动华山北院和华山医院母院一体化高质量发展,打造区域疑难病症诊治中心,加强新一轮社区卫生服务机构能力建设,推进社区卫生服务中心高质量发展。金山区以“增能”为目标,加大市级医疗机构对区属医院的支持力度,深化整合型医联体建设。支持金山区布局三级甲等综合医院。依托上海市公共卫生临床中心等推进应急资源保障基地建设,加大学科人才队伍培养和资源投入力度。
3.加大人才住房保障力度。建立与职住平衡相适应的住房供给体系,吸引重点产业人才集聚,有效解决各类人才尤其是远郊人才安居问题。支持利用企业、园区自有土地、集体建设用地、存量商办等非居住房屋建设保障性租赁房,完善周边设施建设,提高运营管理和服务水平。加快推动宝山区顾村、罗店、金山区亭林等大型居住社区功能完善和住房供应结构优化,将其建设成为各类人才来沪安居置业优选之地。
(二)推动城市治理“数字化”与“精细化”并举
1.加快推进新型基础设施建设。按照信息基础设施标杆城市要求,聚焦一批新网络、新设施、新平台、新终端,推动“云、数、网、端”发展。高标准建设信息基础设施,打造“物联、数联、智联”的公共数字底座。完善终端基础设施智能化改造,优先在防汛防台、生态环保、危化管理等领域部署物联感知设备,建设“一网双平面”新型政务外网及网络安全设施。
2.创建城市治理数字化转型标杆。促进政务服务“一网通办”集约便捷,推进跨省通办服务线上线下融合,助力提升长三角政务服务一体化水平。推动城市运行“一网统管”智敏协同,以“一区一特”为导向,完善“三级平台、五级应用”基本构架。加强政府、企业、社会等各类信息系统的业务协同、数据联动,解决“数字鸿沟”问题,打造智能便捷的数字化公共服务和治理体系。
3.打造精细化管理善治城市典范。以智能化为突破口,深化城市管理体制机制改革,推动城市管理模式、管理理念与整体转型相适应。强化城市运行风险综合防控,针对公共安全、环境保护、社区治理、地下管网等领域进行重点风险管控,完善突发事件应急处置机制。加强供水排水和防汛防台综合管理,提高城市防洪工程防御标准。聚焦能源、产业、交通、建筑等重点领域,强化绿色技术创新,加大绿色金融支持力度,持续推进绿色低碳循环发展。
(三)推动营商环境“强招商”与“优服务”并行
1.强化招商引资做实企业服务。构筑企业引进到全生命周期的全链条服务。以“放管服”改革为抓手,最大限度简化行政审批,提升线上线下协同服务效能,降低制度性交易成本。推进“全程代办”等特色服务。全面落实税收优惠政策,降低企业用地成本和水、电、气、交通等要素成本。
2.培育壮大市场主体激发社会活力。聚焦主导产业,培育和引进一批国内外领先企业。营造产业生态,吸引和培育主导产业链、价值链上关联度高、创新力强的中小企业集群,保护市场主体合法权益和发展空间。研究引育企业相关优惠政策,鼓励安排中小企业发展专项资金,支持企业技术创新,营造企业人才成长的良好环境。
六、保障措施
(一)完善体制机制
建立上海市推动南北转型工作领导小组,加强跨区域、跨部门、跨层级的协调联动,统筹推动重点任务、重大项目落地实施。宝山区、金山区要充分发挥主体作用,强化主体责任,建立工作专班,形成强有力的推进机制。
(二)注重转型时序
市有关部门和单位建立健全统筹协调和推进机制,梳理排摸重点转型工作清单,细化目标任务,明确阶段性主攻方向和政策突破口,完善配套措施。宝山区、金山区制定相关转型行动方案,研究建立考核激励机制,确保各项任务按阶段有效落实。
(三)加强政策支持
五个新城已明确的关于人才吸引集聚、安居住房供给、规划土地保障、财税金融支持等政策,原则上适用于南北重点转型地区。针对南北转型突出问题和发展诉求,在重点区域转型、低效用地盘活、产业育新转旧、重大项目建设等方面加强制度和政策创新。
(四)鼓励多方参与
充分发挥市场主体作用,不断培育壮大转型标杆企业,引导社会资本有效支持转型发展。组建南北转型地区的专家顾问组,培育和引进具有转型经验的专业运营商、具有国际视野的高素质专业人才。
(五)加强宣传引导
坚持面向市民、基层、市场,运用各种媒体宣传,搭建群众便于参与的交流平台,最大限度地调动社会各方面主动性、积极性和创造性,让广大群众从转型中提升获得感和幸福感。
附件:加快推进南北转型发展的支持政策
加快推进南北转型发展的支持政策
为了加快推进南北地区(宝山区、金山区)转型发展,现提出支持政策如下:
一、吸引人才集聚
(一)在南北地区重点转型区域(吴淞地区、南大地区、环上大地区、上海化工区和上海石化区域、上海湾区高新技术产业开发区(原金山工业区)和上海碳谷绿湾产业园(原金山第二工业区)、滨海地区)(下同),加大人才集聚力度。加大产业技能人才支持力度,在本市“首席技师”“技能大师工作室”评选资助中对重点转型区域加大支持力度,支持重点转型区域产业园区、重点企业建立高技能人才培养基地。对本市紧缺急需高技能人才目录以外的特别紧缺急需的技能岗位,探索经由行业代表性企业自主评定和推荐后,纳入技能人才引进范围。教师在职称评审时可享受乡村教师待遇。人才落户和居住证积分政策参照支持五个新城人才发展的实施细则执行。
二、完善住房供给
(二)在南北地区重点转型区域发展保障性租赁住房。聚焦各类人才,引导多主体投资、多渠道供给。支持利用企业、园区自有土地、集体建设用地、存量商办等非居住房屋建设保障性租赁房。工业用地统筹平衡集中建设宿舍型保障性租赁房。加大租赁住房政策支持力度,对在重点转型区域内就业和居住的人才提高住房公积金支付房租最高月提取限额标准,加大人才租房购房补贴力度。加快完善长租房政策,整顿规范租赁市场秩序。研究建立租购并举的人才住房政策。完善大型居住社区配套。适当提高规划居住用地占比。新增住宅用地向轨道交通站点、大容量公交节点周边1000米集中布局。
三、优化土地保障
(三)在南北地区重点转型区域强化用地保障。高强度综合开发轨交站点周边区域,允许适当放宽住宅地块容积率。建立净增建设用地指标奖励机制。全市新增产业空间向南北地区倾斜,产业区块实行混合用地、创新型产业用地等政策,推进工业、研发办公、中试生产等功能混合。优化供地结构,增加单幅小型商办用地供地。推进城区更新,加快旧住房更新改造、城中村改造,符合条件的由市级给予资金补助支持。以产业地图和国土空间规划为引导,以优质产业项目导入“点对点”打开战略预留区,充分保障先进制造业发展空间。
(四)发挥区级能动性,明确低效用地退出方案及年度计划。加强区企合作,研究创新转型地块功能调整后的利益分享机制。推动宝山区、金山区符合转型战略定位的新产业项目优先在转型地块落地,加大规划要素倾斜力度,支持创新混合用地土地出让方式。支持工业用地转型创新适用《上海市城市更新条例》的有关规定,简化存量产业用地提升容积率等审批流程,优化实施路径和操作细则。支持宝山区、金山区申报开展基础设施领域REITs试点并优先享受专项资金支持。
四、加强财税支持
(五)加大市级土地出让收入对南北地区重点转型区域的支持力度。对南北地区范围内,并纳入本市“十四五”部分领域重点基础设施市对区支持政策的项目,对内河高等级航道、市属防汛水利设施、政府收费还贷高速公路、郊区越江省道等市属项目及重点公共绿地、郊区污水污泥处理设施、区属中运量公交、区管省道等区属项目,按照不同项目类型分类予以资金支持。
五、推动数字赋能
(六)支持企业实施数字化转型。市属国有企业数字化重点项目相关投入在经营业绩考核中,经认定符合条件的可视同于利润。实施软件和集成电路核心团队、企业奖励政策,优化分级分类奖励标准。支持将数字经济民营企业认定为民营企业总部。加大数字化产品和服务采购力度。鼓励以领军企业为主体,建设一批市场导向、技术领先的工程研究中心和数字化转型促进中心。
六、加快重点区域转型
(七)支持吴淞创新城建设。吴淞创新城宝武集团用地,除了宝武集团存量补地价以外的部分,可以由市、区联合收储后出让给城市更新主体,吴淞创新城其余用地探索城市更新带动“二转二”的转型开发“吴淞模式”。吴淞创新城外环内重点区域的排水系统建设由市承担主管及泵站的工程费用。
(八)支持南大智慧城建设。支持南大智慧城核心区高层建筑规划研究。加快推进S5沪嘉高速功能提升工程实施。
(九)支持上海碳谷绿湾产业园(原金山第二工业区)建设。对上海碳谷绿湾产业园(原金山第二工业区)工业用地出让取得的土地出让收入,市本级土地出让收入计提各项专项基金(资金)后全部作为区级收入管理。以上海碳谷绿湾产业园(原金山第二工业区)为试点,以贴息或资助等方式支持收购存量土地、引入优质项目,有效缓解园区转型升级的资金平衡约束。对园区开发主体收回低效工业用地,按照回收面积的1/3,给予新增工业用地指标奖励。鼓励全市高端绿色化工产业项目向上海碳谷绿湾产业园(原金山第二工业区)集聚。
(十)支持滨海地区建设。支持金山滨海地区建筑限高等规划指标参照《上海市新城规划建设导则》实行。支持区域内包含住宅的混合用地带方案、有条件出让。研究放宽金山滨海地区商业物业自持比例支持政策。支持龙泉港至张泾河岸段生态廊道建设和上海化工区与滨海国际文化旅游度假区的生态屏障建设。支持浦南东片南排海通道骨干河道整治工程建设。
七、推动国资国企参与转型
(十一)推动国资国企考核改革,增加土地产出效率考核,对列入低效存量地块督促指导,加快转型提升。除政府收储方式外,加强市、区联动,创新国资国企闲置地块更新转型模式。鼓励国资国企共同参与产业园区“二转二”转型开发,推进低效存量产业用地转型升级,做大做强国资投融资平台,助力重点区域转型。适当调高国企转型地区经营性用地比例,加大混合用地比例,探索成本就地平衡。进一步加强央地合作机制,共同打造央地转型合作示范区。
八、支持产业育新转旧
(十二)支持“1+3”重点产业发展。鼓励宝山区、金山区发展新材料、生物医药、智能制造、新一代信息技术等重点产业,通过战略性新兴产业专项资金、促进产业高质量发展专项资金、服务业发展引导资金等专项资金予以支持。
(十三)支持特色服务业发展。支持邮轮经济发展,支持设立综合保税区,研究加大对邮轮产业的保税政策支持力度,提升邮轮融资、保险和免税购物等功能。支持宝山区发展免退税经济。对环上大、上海湾区科创中心等特定地区实施创新企业、人才奖补政策。培育数字平台经济,推动宝山区与国家技术转移东部中心合作共建“宝山数字科创港”,金山区依托生产性服务业功能区打造数字企业园区,支持金山区创建市级软件和信息服务产业基地。支持设立自由贸易账户(FT账户),区内企业通过自由贸易账户开展跨境交易本外币结算和境外融资业务。
(十四)完善能耗双控制度支持产业高质量发展。强化能耗强度降低约束性指标管理,实施与GDP增长率挂钩的能耗总量弹性管理制度。新增可再生能源消费量及原料用能不纳入能源消费总量控制。对南北地区范围内列入国家重大项目清单的项目实施能耗单列,将上海化工区范围内企业、年耗能50万吨标准煤以上企业能耗列入市级统筹。
九、支持重大交通项目建设
(十五)支持南北交通枢纽建设。推动南北地区建设面向融入长三角综合交通网络的枢纽站点,打通沿江沿海大通道。加快北沿江高铁、沪通铁路二期工程建设。支持北沿江高铁宝山站、沪乍杭铁路金山站、沪杭铁路金山北站枢纽建设,坚持公共交通为导向(TOD)的开发模式,提高站点周边开发强度和综合开发水平,推动站城高水平融合发展。推进宝山客货运分离系统化研究。研究增加金山铁路运营班次。加快沪杭客专上海南联络线、沪乍杭铁路浦东铁路扩能改造、市域铁路金山至平湖线等项目规划建设。加强嘉青松金线等储备项目研究。研究支持金山华东无人机空港建设。支持市域铁路南枫线、配套中运量公交等交通项目加速落地。
评论