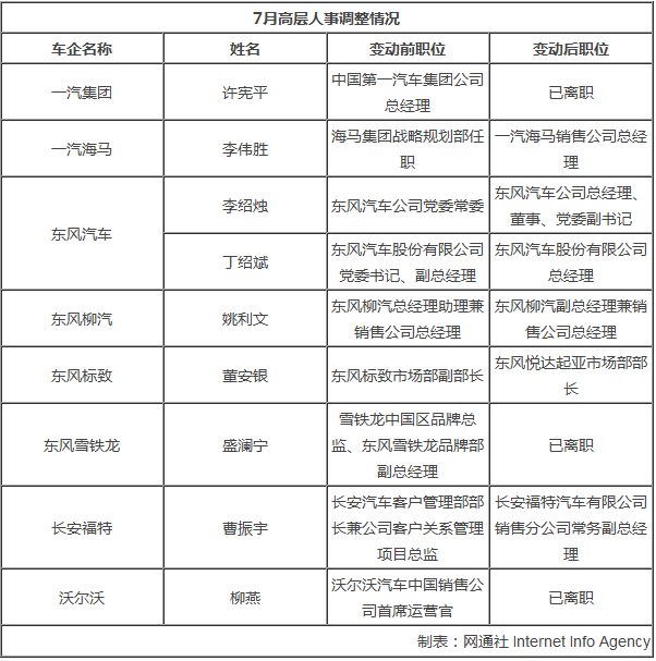
相对6月而言,即将过去的7月份车企高层调整数量逐渐减少。本月车企高层人事调整主要集中出现在自主和合资品牌,其中东风集团人事调整次数较多。网通社通过梳理7月车企高管人事变动后发现,本月车企高层调整主要以东风集团为代表,8家车企共计9位领导,其中自主品牌人事调整数量过半。


东风集团五位高层调整
东风汽车:

原东风汽车公司党委常委李绍烛出任东风汽车公司总经理。同时,国务院国资委党委决定:李绍烛同志任东风汽车公司董事、党委副书记。
李绍烛曾历任东风公司铸造二厂总工程师、厂长。1997年7月至2016年6月任东风汽车公司副总经理(1999年7月至2001年11月兼任东风汽车股份有限公司总经理,2003年7月至2005年9月兼任东风汽车有限公司副总裁,2007年7月至2011年7月兼任东风乘用车公司总经理),2001年7月至今任东风汽车公司党委常委。

原东风汽车股份有限公司党委书记、副总经理职务丁绍斌升任东风汽车股份有限公司总经理,陈彬接替丁绍斌任东风汽车股份有限公司党委书记。
丁绍斌拥有丰富的工作经验,1999年加入东风集团,目前就职时间已有17年,曾担任东风股份有限公司规划发展部副部长,2000年任东风汽车公司小霸王专营部总经理,后还担任东风裕隆汽车销售有限公司执行副总经理、东风汽车公司总经理助理、神龙汽车公司人力资源部部长、东风汽车公司党委书记、副总经理。丁绍斌升任后将主管东风汽车未来市场销售等重要工作。
东风柳汽:

东风柳汽总经理助理兼销售公司总经理姚利文已经升任东风柳汽副总经理兼销售公司总经理。
此次低调升任柳汽副总经理十分符合姚利文平时给大家留下的儒雅形象。姚利文自1992年进入东风柳州汽车有限公司至今,可谓一步一个脚印,曾担任车间主任、企划部部长、人事部部长等职务,从2004年10月起,姚利文开始担任东风柳汽总经理助理兼销售公司总经理一职。
姚利文出自基层,伴随着东风柳汽乘用车一步步成长,并主要负责过乘用车销售工作,对东风柳汽的营销体系可谓了如指掌。此次升职,商用车营销的重担也将交付到姚利文的手中,但正如东风柳汽一位高层人士所说,“主要还是看中了姚总的营销才干。”
东风标致:

原东风标致市场部副部长董安银离职,下一步将转战东风悦达起亚,将担任市场部部长一职。
董安银拥有多年在神龙公司工作的经验,曾担任神龙汽车有限公司人事公关部公关策划室经理,以及神龙汽车公关分部主任,后调入东风标致任职市场部副部长,此次离开神龙公司对其而言是一个重要的决定。在董安银任职东风标致市场部副部长期间,2015年东风标致全年销量同比增5.76%。
东风雪铁龙:

戴姆勒聘请雪铁龙中国区品牌总监、东风雪铁龙品牌部副总经理盛澜宁(Sabine Scheunert),为旗下奔驰品牌打造全新数字化中心。据了解,盛澜宁女士已于7月1日正式加入戴姆勒。
盛澜宁女士毕业于德国FDHW商学院,自1998年开始任职于德国宝马,相继在销售部、营销部、产品部担任相关职务。2004年,加入宝马法国公司并担任产品战略与规划总监。2006年,成为宝马中东及欧洲营销总监。
2010年,盛澜宁女士正式加入标致雪铁龙集团,并担任战略与客户关系管理总监。2015年5月1日,盛澜宁接替博纳文就任雪铁龙中国区品牌总监、东风雪铁龙品牌部副总经理,成为欧洲车企中第一位派驻在中国的女性总经理。
沃尔沃:

原沃尔沃汽车中国销售公司首席运营官柳燕现已离任,而其继任者官方尚未公布。
在加入沃尔沃中国之前,柳燕还曾在多家车企任职。1988年,柳燕在一汽集团长春汽车研究所开始职业生涯,并参与“一汽与德国大众合资生产轿车项目可行性报告”重大项目;1993年,柳燕正式加入一汽大众合资公司先后任职售后服务技术培训师、管理培训师、服务组织室主任;1999年,柳燕转战奥迪品牌部,任第一任市场部部长,之后历任奥迪销售部部长、奥迪销售事业部副总经理等重要职务。
2012年9月,柳燕正式加入沃尔沃中国销售有限公司出任销售与市场执行副总裁,期间其带领团队完成沃尔沃中国战略中的阶段性销量目标,并帮助沃尔沃在第二本土市场取得销售和品牌影响力的双突破。2014年9月,沃尔沃中国宣布柳燕升任沃尔沃中国销售公司首席运营官,负责区域拓展到渠道战略规划和发展。
对于柳燕的卸任,沃尔沃汽车集团亚太区总裁、中国销售公司董事长袁小林先生表示:“柳燕女士是业界卓越的资深职业经理人,她在任期间大大提升沃尔沃汽车品牌的影响力和业绩,与经销商建立了良好的互信、互动和双赢的合作伙伴关系。我们衷心感谢柳燕女士在沃尔沃汽车付出的艰辛和努力,也衷心祝福她在新的工作岗位上取得更大的成就”。
一汽集团两位高层调整

原中国第一汽车集团公司总经理许宪平已卸任,新担任中国通用技术(集团)控股有限责任公司董事长,目前许宪平的继任者官方尚未公布。
历任中国第一汽车集团公司化油器厂技术员、车间主任、厂长助理、副总经理,哈萨克斯坦一汽国际汽车有限公司筹建项目负责人,中国第一汽车集团公司协 作配套处处长,一汽集团公司采购部部长。2002年6月任中国第一汽车集团公司总经理助理兼一汽丰田项目筹备组副组长,一汽集团公司总经理助理兼天津一汽夏利股份公司总经理,一汽集团公司总经理助理兼一汽解放公司总经理。
2007年10月任中国第一汽车集团公司总经理助理。2008年12月18日国务院国 资委决定聘任中国第一汽车集团公司副总经理。国务院2011年10月10日决定,任命许宪平为中国第一汽车集团公司总经理,试用期一年。

7月15日,一汽海马重新迎回在2015年年底调职到海马集团战略规划部任职的李伟胜。此次李伟胜的回归,将接替蔡锋重新出任一汽海马销售公司总经理职务。
2013年8月,李伟胜便由海马汽车销售公司副总经理升任销售公司总经理一职;2015年11月,李伟胜被调到海马集团战略规划部。时隔7个月后,李伟胜再次出任一汽海马销售公司总经理一职,想必海马集团对李伟胜已委以重任。
李伟胜此前在集团战略规划部工作,对海马集团汽车业务的战略也更为熟悉。如何在贯彻“往上走、往外走”的发展策略和新车上市后销量的逆袭中间找寻最佳平衡点,相信重回一线主导销售工作的李伟胜已经有了自己的妙计。
长安福特:

原长安汽车客户管理部部长兼公司客户关系管理项目总监曹振宇出任长安福特汽车有限公司销售分公司常务副总经理,负责市场、销量等工作,前任常务副总陈旭调回长安公司工作。
在担任长安福特汽车有限公司销售分公司常务副总经理一职后,曹振宇将接替陈旭的工作,开始负责市场、销量等工作,而面对曹振宇的压力是今年100万辆的销量目标。进入到下半年,良好的开端将促进销量稳定增长,这是曹振宇面对市场销量将会考虑到的要素。(图/文 网通社 王星驰)


评论