文|车市物语 彭斐
前不久,氢能企业迎来一波IPO热潮。包括上海捷氢科技股份有限公司(上汽集团旗下燃料电池业务主体)在内的3家氢燃料汽车产业链企业,相继启动申报科创板IPO。
一时之间,资本市场仿佛又燃起了造富梦:氢燃料汽车行业会不会诞生下一个宁德时代,氢能汽车会不会出现特斯拉、比亚迪和“电动三傻蔚小理”。
火热的背后是氢能产业相关政策接连不断,投资金额、数量水涨船高,但与之形成鲜明对比的,普通老百姓在终端接触氢燃料汽车等应用,仍是一件比较困难的事情。
特斯拉CEO埃隆·马斯克此前在多次采访中屡次唱衰氢能:“令人难以置信的愚蠢”、“燃料电池=骗傻子”、“燃料电池是脱裤子放屁”……他认为,氢燃料电池根本没法成功,更是无稽之谈。
不仅马斯克这样认为,即将卸任的大众汽车集团CEO赫伯特·迪斯,这位网友戏称的马斯克迷弟,也表示,“钢铁、化工、航空行业都需要绿氢,但它最不应该出现在汽车当中”。背后的原因是绿氢成本太高,低效且难以运输。
不可否认的是,氢能产业尚处于起步阶段,技术瓶颈待突破、各环节成本偏高,企业盈利难是业内共识。资本的活跃能成为氢能企业的救命稻草?风口上的“氢燃料电池汽猪”又能飞多高?
01 错过“锂”,不能再错过“氢”
6月的最后三天,捷氢科技、国富氢能和治臻股份3家氢能企业同时奔赴科创板,资本市场对于氢能项目也趋之若鹜。
“场面十分火热。”一位投资人在回忆起捷氢科技Pre-IPO轮融资情况时透露,“国资大佬、头部私募股权基金都来抢融资份额,就连某石油央企的‘一把手’都去拜访他们。”
捷氢科技受资本追捧背后的一个因素是有个“好爹”,上汽集团高层在谈及融资话题时坦言,“上汽不差钱,但上汽要利用资本的力量来撬动更多资源。”
这家成立于2018年的氢燃料电池企业,诞生4年来已完成5轮融资。据悉,一家国资机构的投资份额仅有5000万元,但因为他给捷氢科技带来700个订单,最终提升份额并获得了董事会席位。
另一家企业国富氢能,主要产品是储氢瓶、制氢设备和加氢站,目前处于高投入的研发阶段,盈利前景尚不明朗,但估值在5个月内接近了翻倍,市销率接近10倍。
不得不说,氢能赛道的这把火在近一年来持续燃烧,且越烧越旺。据不完全统计,2022年上半年,未势能源、氢途科技、爱德曼氢能、国氢科技等8家燃料电池相关企业完成了亿元以上的融资,并明确提出了上市计划。

氢能一直被视为“人类终极清洁能源”,氢燃料电池汽车更是契合消费者的使用习惯。相比纯电动车充电,加氢只需要3-5分钟,加满可以跑500公里以上。如果在氢能源的可保证条件下,“里程焦虑”是完全没有必要的。
外界曾认为氢能不够安全,但中国科学院院士、西安交通大学教授郭烈锦称,“氢跟燃气一样,爆炸极限是从4%到75%,但是氢分子是最小的,扩散速率也最快,聚集到高浓度很困难。氢实际上比燃气等其它燃料是更安全。”
不过从目前市场应用看,氢车当前不及纯电动车市场的千分之一。不同的是,当前氢能产业的受重视程度,相较于2020年前已有了翻天覆地的变化。
仅2021年,国家层面就有30余项氢能相关政策发布,各级地方政府有所涉及的政策更是多达数百项。
但最为重磅的,当属国家发展改革委、国家能源局专为氢能产业联合印发的《氢能产业发展中长期规划(2021-2035年)》。这份文件明确了氢是未来国家能源体系的组成部分,为产业提出了氢能产业发展基本原则以及未来15年的发展目标,也部署了推动氢能产业高质量发展的重要举措。

“前两年,整个氢能市场还是相对理性的,甚至还有一点悲观。但从2021年下半年开始,市场热度上升很快。”一位长期关注氢能赛道的投资人王灵(化名)表达了这几年的切身感受。
“当前,以纯电动汽车为主的新能源汽车发展路线正面临着资源瓶颈,其根源在于电池供给被‘小金属’资源所限。”王灵称,“如果只走电动车这一条路线,新能源汽车将很快遇到‘资源死胡同’,需要开辟包括氢能等其它技术路线在内的新路径。”
据香橙会研究院数据,2015年至2020年,一级市场共有179家机构参与燃料电池行业投资,其中产业投资机构126家,财务投资机构仅53家。而从2021年开始,资本市场活跃度明显提升,当年36家获得融资的氢能产业企业,有21家获得了财务投资。
可以说,当前氢能产业进入了一个从未有过的政策周期。各方都在押注氢燃料电池车,市场充斥着“错失恐惧症”:当年错过了锂电池与新能源车,现在无论如何不能再错过氢能。
02 分食“氢车蛋糕”
2022年,新能源汽车补贴在2021年的基础上退坡30%,但国家将新能源汽车的补贴重心转移至氢燃料电池车领域,力度远远超过纯电和插混车型。
中国多个地方政府对氢能发展也热情高涨,视之为短期内能看到的最大蛋糕。
需要指出的是,这次政府吸取了纯电动车发展过程的经验和教训,将补贴受益者由新能源的个人、车企,转变为城市群,这样的做法从一定程度上避免了企业“恶意骗补”的情况。

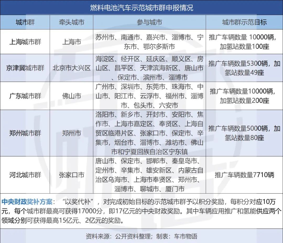
2022年示范城市群项目已经正式启动,目前氢燃料电池汽车示范应用城市群已有5个:河北、河南、京津冀、上海和广东城市群。
尽管国补金额有限,但在叠加地补后,补贴金额仍十分可观,如北京大兴区的三级补贴使燃料电池汽车购置成本与燃油车基本持平,极大地提高了对下游车企的吸引力。
今年以来,各大中国主机厂和零部件企业也纷纷布局氢燃料电池车。
在捷氢科技火热融资的背后,上汽正在紧锣密鼓地进行车型布局。比如近期上市的上汽大通MAXUS MIFA氢,搭载130kW电堆和70Mpa储氢系统,NEDC工况续航里程可达605km,该车补贴后售价约30万元。此外,上汽还发布了其氢燃料电池车专属架构“上汽星河” 。

上汽大通MAXUS MIFA氢(图源:上汽大通官方)
早在2020年,上汽就立下Flag:在2025年前,推出至少10款燃料电池整车产品,捷氢科技市值达到百亿级,形成万辆级燃料电池整车产销规模,市场占有率在10%以上。
无独有偶,长安汽车近期发布了全新纯电动品牌“长安深蓝”。令人感到意外的是,别人顶多是“油+纯电”或“纯电+插混”或“纯电+增程”,而长安深蓝SL03覆盖面比较狠,纯电、增程、氢电三种动力模式均可支持。
为何长安要做此布局?长安汽车董事长朱华荣对车市物语称,“虽然目前氢燃料电池乘用车不具备大批量推广的条件,但我们看到的是其未来潜力,可以与纯电动汽车并驾齐驱的可能性。”
哪怕在新能源汽车摘得“王冠”的比亚迪,也没有完全押宝纯电动车。有迹象表明比亚迪将目光投向了氢燃料电池汽车。近日,据国家知识产权局信息显示,比亚迪“储气罐安装座、储氢装置及汽车”专利获得授权,未来比亚迪会在纯电和氢能源汽车多线发展。
此外,长城、东风、广汽等也都在研发氢燃料电池乘用车,中国各大车企对氢燃料电池的重视程度,可见一斑。
“短期内,氢燃料电池乘用车的大批量销售应用还有些难度。”北京科技大学机械工程学院副教授陈东方在与车市物语沟通时坦言,但是从全球来看,氢燃料电池乘用车规模化量产应用的技术路径是行得通的。日本丰田、本田、韩国现代都是以乘用车为主,目前全球保有量已近4万辆。
截至2021年底,中国氢燃料电池车保有量近1万辆。但在城市示范群、氢能顶层规划、以及地方纷纷出台的诸多政策后,我国氢燃料电池汽车在2022年上半年的产销成绩可圈可点。根据中国汽车工业协会数据,1-6月氢燃料电池汽车合计产量1804辆,同比增长185.44%。

图源:申万宏源研究
03 提速之路道阻且长
值得注意的是,燃料电池头部企业和地方政府“强绑定”趋势明显。比如,“氢能源第一股”亿华通在京津冀地区占优,吃掉了北京冬奥会的大量订单;捷氢科技主要拿上海的订单;广东的订单给国鸿氢能多一些。
但背后也存在隐忧,近期在疫情的影响下,各地财政收入形势普遍严峻,地方政府为燃料电池车埋单的能力越来越有限。据知情人士透露,“上海和广东两大城市群的车辆推广目标完成进度仅在10%左右,各城市群第一年度任务的完成情况都不太乐观。”
从钱的流向不难看出,氢燃料电池绝对是现在产业链的投资热区。有业内专家表示,燃料电池和上游原材料已经过剩。当前的氢能产业链上超过70%的企业都在布局燃料电池电堆/系统及零部件,供需颇为畸形。
不过,陈东方告诉车市物语,“资本市场确实有些激进,但目前氢能行业尤其是燃料电池相关企业,已经逐步进入拼价格、并购、成立合资公司的阶段。资本的推动也非常重要,因为最终还是要交给市场。”
“从现实情况来看,各企业对外宣称的产能与实际出货量间可能是不匹配的,但很多企业是在布局未来,这也是公司资本化运作的需要。”
做氢能产业,需要产业资本的扶持,但只靠钱也不行,还要尊重技术发展规律。
另一位氢能领域从业人员宋睿(化名)对车市物语称,“氢能产业当前并非是某一个环节的滞后限制了产业腾飞,而是全链路自上而下的产业化程度都不高,制氢、储运、加注环节都有技术缺陷尚未解决,规模商业化为时尚早。”
在宋睿看来,短期内,个人购买氢燃料电池汽车的寥寥无几,目前的蛋糕大小,还养不活如雨后春笋般涌现的企业。
实际上,氢燃料电池车规模应用的复杂性要远高于纯电动汽车。纯电动汽车充电并不需要复杂的基础设施,安装一根充电桩而已,而建一座加氢站需要投资1200万到1500万元。
从应用场景上来看,截至2021年,我国已建成加氢站只有255座,密度远远不够。值得期待的是,目前中石化和中石油这两大巨头,正在大力推进加氢站和油气混合站,在制氢和氢气输运,例如氢气输运管道建设方面也在布局。
这两大巨头旗下有上万个加油站,资源优势明显,或许将来的某一天,我们很难再叫它们“石油企业”,而是改称“氢能企业”。不过从目前的规模来看,想达到加油站那么高的密度,仍需要很长的时间。
因此,目前在中国市场,商用车是氢能发力的首选领域。
从社会价值上来看,商用车排放高,值得用氢能做替代。有数据显示,我国商用车保有量占比为12.7%,比例不高却消耗了全国51%的车用汽柴油,二氧化碳排放量占了道路交通的56%,污染物排放量占比更是达到80%。
商用车多行驶在固定路线上,比如公交车、物流配送车、环卫车、专线卡车等。在这些固定路线上提高加氢站密度,就能直接解决使用场景中,加氢站密度不够的问题。
在陈东方看来,氢燃料电池车和纯电动汽车之间能形成能源互补,在不同的场景发挥各自的优势,扬长避短,未来很长一段时间内更多是共存的一种模式,而不是“二选一”的关系。
“与锂不同的是,氢能在交通领域的应用只是部分,不是全部,而更多的是上升到能源范畴。”陈东方强调。
尽管目前还存在种种问题,比如关键材料和部件方面有待研究攻关、储运方面成本太高、绿氢制取方面市场刚刚起步,但氢能是国家意识,是能源发展和能源革命的必然,也是“双碳”的必然。
眼下,氢能仍然是一个十分年轻的产业。对于参与者而言,未来可期,可这条路也没有任何捷径,要完全依靠自身扎实的技术储备,在充分的市场竞争中闯出一条路来。
正如多位氢能专家所说,“前途很光明,道路很曲折”。预计在示范期结束前,即2025年前后,氢能会出现一个快速发展的阶段。


评论