记者 杜萌
7月20日公告成立,7月27日就火速开放申赎!募集期间一波三折的华安品质甄选又有大动作。
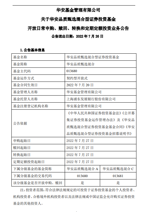
7月26日傍晚,华安基金发布公告称,华安品质甄选混合型证券投资基金开放日常申购、赎回、转换和定期定额投资业务,开放申赎的起始日期为7月27日。
昨日,华安基金还公告,华安品质甄选混合暂不参加本公司电子直销平台“微钱宝”账户余额申购基金的费率优惠活动,包括但不限于申购、转换转入、定期定额申购等业务。
此前7月15日下午,一则“募集期间基金经理被带走调查”的传闻引爆投资圈。虽然华安基金对此表示不知情,但在当日晚间,公司就发布了提前结束募集的公告。
公告显示,管理人决定将基金的认购截止日提前至7月15日止,自7月16日(含当日)起不再接受认购申请。

7月21日,华安基金发布公告称,华安品质甄选混合的合同生效日期为7月20日,首募规模为12.36亿元。
同时,华安基金公告称,增聘刘畅畅为华安品质甄选混合基金经理,与张亮一起管理该基金。
刘畅畅是华安基金近两年的新秀,此前因业绩稳健被冠上“画线派”之称,也曾将濒临清盘的迷你基金起死回生。2021年二季度末,华安安华规模仅有0.12亿元。但随着2021年8月10日刘畅畅接任,该基金规模迅速攀升,到了三季度末已经达到了40.83亿元。
Wind数据显示,截至二季度末,刘畅畅共管理三只基金,合计规模为133.5亿元。
不过,在去年12月份至今年4月底的市场大跌中,刘畅畅也没能保住自己“画线”的神话。Wind数据显示,规模最大的华安文体健康在2021年12月17日至2022年4月26日回撤幅度为32.76%,华安安华同期的回撤则为33.38%。去年12月29日成立的新基金华安产业精选,也在建仓期出现了21.4%的回撤。
为何遭遇超30%的回撤?刘畅畅“不抱团”的投资策略改变了吗?以华安文体健康为例,二季报显示,该基金的前十大重仓股中新增三星医疗(601567.SH)、药明康德(603259.SH)、国际医学(000516.SZ)、三七互娱(002555.SZ)四只个股,相比一季度,保留了鹏辉能源(300438.SZ)、中国中免(601888.SH)、星源材质(300568.SZ)、方正电机(002196.SZ)、格林美(002340.SZ)等个股。
此次华安基金搬出刘畅畅,和张亮一起管理华安品质甄选,无疑是“受命于危难之间”。那么,此次成立7天就开放申赎,是否意味着已经建仓完毕?基金净值显示,自成立以来回报率为0.01%。
“按照现有的法律规定,新成立的基金有最长不超过6个月的建仓期,也有基金经理对当前行情特别看好,火速建仓。”业内人士表示,从现有规定来看,华安品质甄选的操作并不违规。
“不过,投资者可以根据基金每天的净值涨跌幅来判断目前的仓位。如果仓位偏高,那么每天的净值变动幅度会比较大,如果空仓或者低仓位,那么幅度就会偏低。”该人士表示。
那么,对于投资者来说,是选择赎回还是继续买入?



评论