文|电子商务研究中心 无痕
编辑|十九
近年来,“元宇宙”这一新概念崭露头角,开启了另一个平行世界和虚拟空间。随着游戏行业持续引领元宇宙的早期迭代和发展,互联网行业的协同发展及底层技术的不断完善,元宇宙的发展速度势不可挡,也开始收到资本的密切关注。同时,在政策层面,元宇宙也得到了大力支持,各省市纷纷发布文件明确发展元宇宙相关产业。
一、资本涌入,腾讯、阿里、字节跑步入局元宇宙
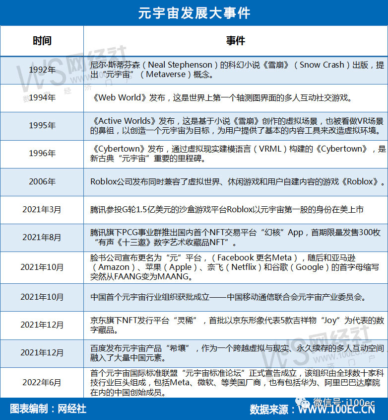
元宇宙一词最早出自1992年出版的科幻小说作家尼尔·斯蒂芬森的《雪崩》里提到的“metaverse(元宇宙)”和“Avatar(化身)”这两个概念。而直到近两年,元宇宙才开始受到关注。

行业普遍认为,元宇宙是一个平行于现实世界,又独立于现实世界的虚拟空间,是映射现实世界的在线虚拟世界,是越来越真实的数字虚拟世界。元宇宙是在扩展现实(XR)、区块链、云计算、数字孪生等新技术下的概念具化。
2021年,元宇宙迎来加速发展,阿里巴巴、腾讯、百度、网易、京东、字节跳动等国内互联网巨头纷纷入局。

此外,元宇宙各赛道的玩家包括:
(1)数字人:ACE虚拟歌姬、I-REALITY、八点八数字科技、半人猫、博宇盖乐、不觉晓、次世文化、次元潮玩、汇智互娱智能、慧夜科技、美集原力、摩塔时空And2girls、魔珐科技Xmov 、拟仁智能、奇幻AI、燃麦科技AYAYI、世悦星承、小冰、心识宇宙、影眸科技等;
(2)元宇宙底层技术:MetaApp、XRSpace、根号叁、几率视界、元界未来、元象XVERSE等;
(3)元宇宙社交:BUD、Gemsouls、Litmatch、Mew社区-TROPH、Soul App、Vyou微你、Yahaha、都宝客、奇妙派对等;
(4)元宇宙行业应用:OrientaLab、Vland云现场、VSWORK、爱化身科技、飞天云动、旗鱼科技、深锶科技、星图比特、元大陆、元能星泰MetaStar、原创猫、绽放化、3Glasses、arpara露熙科技、超次元数码等;
(5)元宇宙游戏:Animoca Brands、Moment数字藏品、Oasis绿洲VR、成蹊网络、迷你创想、密境科技等。
元宇宙的爆火也引来众多投资机构入局。据网经社电子商务研究中心发布《中国元宇宙投融资数据报告》显示,元宇宙活跃投资方包括五源资本、顺为资本、知春资本、高瓴创投、红杉资本元宇宙资本、万像文化等VC/PE,以及网易、阿里巴巴、腾讯等产业资本。

该《报告》显示,2011-2021年,中国元宇宙融资总额57.7亿元,总融资数为81起。从融资角度看,2011年-2017年是中国元宇宙的萌芽期;2018年-2020年是元宇宙的加速发展期;最终的爆发在2021年。

另外,值得注意的是,2022年1月-6月融资数达41起,融资金额达54.6亿元,融资额几乎是过去十年融资总和。
二、国家支持,多地发文抢占发展先机
去年12月,中央纪委国家监委在在《深度关注 | 元宇宙如何改写人类社会生活》一文中指出,要理性看待元宇宙带来的新一轮技术革命和对社会的影响。2022年1月,工信部中小企业局明确提出,将培育一批进军元宇宙的创新型中小企业。
从理性看待到注重培育,随着国家部委对元宇宙态度的变化,各地政府也纷纷行动起来。据网经社不完全统计,截至2022年8月18日,一共有18个省级行政单位/市级行政单位及有关部门出台了明确支持元宇宙产业发展的相关规划或政策,总数达24项。
省份布局
1、浙江省
2022年1月,《关于浙江省未来产业先导区建设的指导意见》提出,元宇宙与人工智能、区块链、第三代半导体并列,是浙江到2023年重点未来产业先导区的布局领域之一。
2、江西省
2022年2月,《2022年江西省虚拟现实(VR)产业链工作要点》提出,在VR产业保持持续快速发展基础上,紧盯“五个一流”目标及“元宇宙”超前布局要求;促进省内电子信息基础产业与元宇宙、VR产业融合发展。
2022年6月,《江西省”十四五”数字经济发展规划》提出,在南昌市九龙湖区域建设“元宇宙“试验区,打造以VR软硬件结合、总部企业集聚、科创文创进发、绿色低碳宣居为标志的“元宇宙”试验区。
3、黑龙江省
2022年3月,《黑龙江省"十四五”数字经济发展规划》提出,推进元宇宙核心技术与主要应用领域关键技术研发应用,支持围绕近眼显示、实时交互、巨量通信等开展研发创新,构建元宇宙技术体系。同时推动元宇宙试验区建设,构建元宇宙技术研发基地和产业孵化基地。
4、安徽省
2022年3月,《安徽省“十四五”软件和信息服务业发展规划》提出,将元宇宙列为新兴业态创新工程之一。支持企业开展虚拟现实、增强现实、3D引擎、物联网等技术创新,引导企业积极布局元宇宙新兴业态,开展元宇宙平台建设,加速数字技术融合赋能实体经济。
城市布局
1、北京市
2022年2月,《关于加快北京城市副中心元宇宙创新引领发展若干措施的通知》提出,加快元宇宙相关技术与各行业深度融合,促进产业转型升级,重点围绕文化、旅游、商业等领域,打造一批元宇宙示范应用项目,支持一批元宇宙应用场景建设。
2、上海市
2021年12月,《上海市电子信息产业发展“十四五”规划》提出,加强元宇宙底层核心技术基础能力的前瞻研发,推进深化感知交互的新型终端研制和系统化虚拟内容建设,探索行业应用。
2022年2月,《元宇宙产业发展行动计划》提出,奋力打造北外滩元宇宙发展和应用示范区,重点做好“六个一”;培育和引进一批元宇宙场景应用优质企业;建设一批元宇宙场景应用优质企业;建设一批元宇宙产业经济空间;成立一个元宇宙产业党建联盟等。
2022年6月,《上海市培育“元宇宙”新赛道行动方案(2022—2025年)》提出,推动建设各具特色的“元宇宙”产业园区,打造一批创新服务平台,加快“元宇宙”产业人才育引,优化生态环境。
3、杭州市
2022年3月,《2022年杭州市政府工作报告》提出,加快推进人工智能、区块链、虚拟现实、元宇宙等新技术、新产业发展。成立元宇宙专委会;入选区块链创新应用综合性试点名单。
2022年5月,《杭州钱塘区元宇宙产业政策》提出,高层次人才来钱塘区创办元宇宙产业项目的,给予最高1000万元启动资金和研发费用补助、最高1000平方米3年租金补贴。产业发展紧缺、水平特别突出的创业项目,最高给予1亿元资助。
4、深圳市
2022年1月,《2022年深圳市政府工作报告》提出,深入实施数字经济发展三年行动方案,探索建立数字经济监测评价体系,大力发展数字新基建、数字新科技、数字新智造、数字新金融、数字新文化、数字新商贸六大数字产业,多领域拓展数字人民币、元宇宙等技术应用场景。
5、广州市
2022年4月,《广州市黄埔区、广州开发区促进元宇宙创新发展办法》提出,粤港澳大湾区首个元宇宙专项扶持政策,聚焦数字孪生、人机交互、AR/VR/MR(虚拟现实/增强现实/混合现实)等多个领域,将推动元宇宙相关技术、管理、商业模式的产业化与规模化应用,培育产业新业态、新模式。
6、重庆市
2022年4月,《渝北区元宇宙产业创新发展行动计划(2022-2024年)》提出,打造“元宇宙先导试验区”和“元宇宙生态产业园”,构建元宇宙治理与产业发展体系。实施“6个一”工程,打造数字经济新优势。
7、无锡市
2022年1月,《太湖湾科创带引领区元宇宙生态产业发展规划》提出,注重应用引领和场景驱动相融合,推动元宇宙技术在多领域深度应用;推动元宇宙产业上下游各环节、各主体协同发展,加快元宇宙与集成电路、区块链、人工智能、云计算等技术融合创新发展。
8、成都市
2022年1月,《2022年成都市政府工作报告》提出,提到要大力发展数字经济,用好网络信息安全、超算中心等优势赛道,加快发展人工智能、大数据、云计算等新兴赛道,主动抢占量子通信、元宇宙等未来赛道,力争数字经济核心产业增加值占地区生产总值12.8%以上。
9、合肥市
2022年1月,《2022年合肥市政府工作报告》提出,前瞻布局未来产业,瞄准量子信息、核能技术、元宇宙、超导技术,精准医疗等前沿领域,打造一批领航企业、尖端技术、高端产品。
10、海口市
2022年1月,《2022年海口市政府工作报告》提出,重点工作安排中包括复兴城产业园加快国际数字港、国家文化出口基地、国家区块链技术和产业创新发展基地、元宇宙产业基地、集成电路公共服务平台等项目建设。
11、武汉市
2022年1月,《2022年武汉市政府工作报告》提出,提升数字经济发展水平。加快壮大数字产业,推动元宇宙、大数据、5G、云计算、区块链、地理空间信息、量子科技等与实体经济融合,建设国家新一代人工智能创新发展试验区。
2022年8月,《武汉市元宇宙产业创新发展实施方案(2022—2024年)》(征求意见稿)提出,抢抓数字经济和元宇宙发展新机遇,促进元宇宙与实体经济融合,以包容审慎的态度鼓励支持元宇宙相关市场主体先行先试,按照“试点突破、重点培育、全面发展”的发展路径推进我市元宇宙产业创新发展。
12、南京市
2022年4月,《2022年南京市政府工作报告》提出,加快元宇宙产业链上下游各环节各主体的协同发展,促进元宇宙与区块链、人工智能、云计算的创新融合。
2022年5月,《江宁高新区关于加快发展元宇宙产业的若干政策》提出,规划建设元宇宙产业先导区,打造元宇宙软件和技术层、感知显示层、场景及应用层的长三角地区特色化园区。
13、厦门市
2022年3月,《厦门市元宇宙产业发展三年行动计划(2022-2024年)》提出,立足厦门实际,抢抓数字经济和元宇宙发展新机遇,打造“元宇宙生态样板城市”和数字化发展新体系,打造一个高端研究平台、开发一批特色应用场景、培育一批优质企业、培养一批创新人才、组建一个产业联盟、制定一批行业标准。
14、沈阳市
2022年6月,《和平区元宇宙产业创新发展行动计划》提出,力争到2024年构建元宇宙产业发展的“产学研用政金”一体化新模式,搭建元宇宙产业创新生态体系,建设东北元宇宙创新发展第一区。围绕元宇宙7大核心技术的发展。

自 " 雪崩 " 至今,元宇宙已经演变发展了整整30年。在政策红利下,元宇宙也将迸发出新的活力。正如科幻作家刘慈欣所说“如果宇宙足够大,那任何偶然都会成为必然。”期待元宇宙早日真正进入我们的生活中。


评论