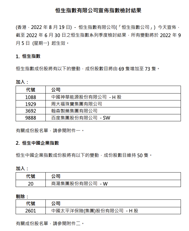
8月19日,恒生指数有限公司宣布,截至2022年6月30日之恒生指数系列季度检讨结果,所有变动将于2022年9月5日起生效。百度集团-SW(9888.HK)等4家公司获纳入恒生指数,成份股数目将由69只增加至73只。商汤-W(0020.HK)获纳入恒生中国企业指数,中国太保(2601.HK)被剔除,成份股数目维持50只。恒生科技指数成份股没有变动,成份股数目维持30只。

来源:界面新闻
8月19日,恒生指数有限公司宣布,截至2022年6月30日之恒生指数系列季度检讨结果,所有变动将于2022年9月5日起生效。百度集团-SW(9888.HK)等4家公司获纳入恒生指数,成份股数目将由69只增加至73只。商汤-W(0020.HK)获纳入恒生中国企业指数,中国太保(2601.HK)被剔除,成份股数目维持50只。恒生科技指数成份股没有变动,成份股数目维持30只。

评论