7月起,“2016中国房地产品牌价值研究”已全面启动,我们又进入一年一度的“品牌季”。我们通过评议当下热点事件,与大家共同探讨中国房企的品牌经。

第三期:完善新生培养体系,打造与品牌气质匹配的不败战队
正值2016年毕业季,各大企业高调“招兵买马”,人才年度争夺战正式打响,我们将借此话题分几期来说说标杆企业是如何在品牌建设中把握“人才战略”这一环节的,本期围绕代表品牌房企的“应届毕业生”选拔和培养机制进行简述。
校招计划——品牌化人才战略
企业文化中“以人为本”早已是不争的事实,多数品牌房企建立了人才选拔和员工培养、发展、晋升和激励机制,意在组建具有持续造血功能的不败战队,甚至打造了行业内知名的“人力品牌”。
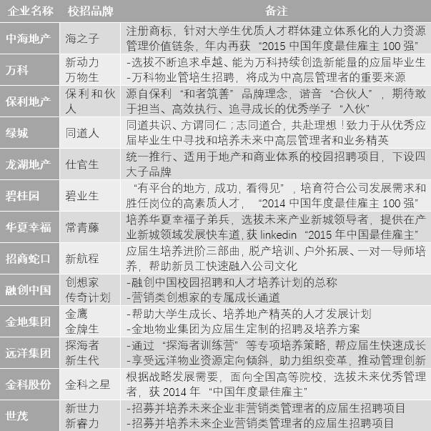
全国品牌TOP10企业校园招聘品牌

对人才的培养、塑造和尊重是这些品牌企业保持市场竞争力的重要基石。
部分全国品牌TOP10企业校园招聘品牌展示



近两年,房企业务迅速扩张、物业风口带来价值链转移等契机,针对不同业务领域分类、分品牌招聘,人才培养更具定向化、职业化、体系化。万科为满足向城市配套服务商转型的战略发展需要,2016校园招聘特别加大对教育、物流、医疗、护理、旅游管理等专业的招聘力度;中国恒大自2014年开始增设“建筑类”校园招聘专线,为恒大新的战略目标广纳建筑设计英才。融创中国“传奇计划”子品牌、世茂集团“新睿力”计划、龙湖地产“绽放生”为营销类专业人才的成长提供专属通道。万科、金地集团、远洋集团、龙湖地产为物业快速发展设立独立品牌“万物生”“金牌生”“新生代”“点将、启程”,选拔的毕业生将专享物业系统内部优质资源和培养平台,打造专项人才。
龙湖地产校园招聘品牌体系

以龙湖地产为例,其校园招聘细化至五大品牌,按培养目标需求分级定位、提出不同招聘要求,对不同业务集团、不同岗位定向输送人才,提高人才招聘匹配度和精准度,减少用人的“试错”成本。
部分品牌企业设立“实习生”计划

近些年来,很多品牌企业为更早考核和锁定优秀人才,启动“实习生招聘”计划。作为校园招聘的“预科班”,企业通过一系列学习和实践活动帮助准毕业生建立对房地产行业的基本认识,近距离感受企业的工作文化和环境,也利于双方在“模拟”中双向选择,“甄别”合适的“另一半”,在人才资源竞争中占得先机。
整合营销——给品牌化个彩妆
品牌房企近些年一改高高在上的姿态,每年由高管带队走进优秀高校展开系列宣讲等线下互动活动,在与学生近距离接触中树立企业形象、传播品牌文化和人才观,吸引富有激情的青年群体加盟企业,成为企业校园招聘极为重要的一环。
万科起跑线2016暑期实习生招募计划“中山大学站万科V动会”

“职场第一步赢在起跑线”万科起跑线2016暑期实习生招募计划一改“讲话+互动”的传统宣讲方式,在中山大学站举办“万科V动会”,被称作“万科跑起来的宣讲会”,企业高层现场运动开跑启动宣讲会、平板支撑能战胜世界冠军就直接抱走“面试直通车”,引爆全场年轻人的热情。不仅呼应校招是毕业生的“起跑线”,更传承万科崇尚体育的企业文化,小小创新成就“有颜有料高逼格能撩能娇争当人生赢家校招大法”。
2016绿城校园招聘系列宣讲会 2016融创校园招聘系列宣讲会

随着新媒体的普及,招聘信息发布和互动沟通从线下走到线上,诸如“宣讲会APP”、招聘专属微信平台等线上辅助平台,或推出线上广告、推送特色微信等,为线下活动造势,打破传统信息传播形式带来的时间局限性,随时随地精准的传播校园宣讲会信息,可为企业招聘节省成本、增强信息对称。
万科周刊微信海报“万科集团2016实习招募计划正式启动”

万科集团2016实习招募计划启动前,万科周刊发布一组宣传海报,采用“颜值、撩、傲娇、作、学霸、666”等青年圈里当红词汇和往届实习生代表作代言,诠释万科实习生招聘“标准”,彰显万科活力、开放、多元、人性化的人才观,极具号召力。
龙湖H5语音微信“韩梅仕官生求职大挑战”

中海地产官网二〇一六海之子招募计划宣讲视频

万科集团官网2016年“新动力”校园招聘视频合集

无论是校招宣讲会,还是网站、自媒体传播,品牌房企紧扣校招主题,打造线上线下热点话题,多渠道、多元化、创新性的整合营销有效传递了企业独特的品牌形象。当今的毕业生是伴随互联网成长的一代,是一群新鲜事物的尝试者与追捧者,品牌企业需要采用新颖、时尚的宣传方式,消除“视觉疲劳”,对学生产生更大的吸引力,在人才抢夺中占据先机。
培养机制——精兵强将炼成记
品牌企业在“新生”培训、激励、薪酬、晋升等方面做出系统的机制设计和长期规划,通常包括企业文化、团队精神、专业技能、职场素养、职业发展等层面。有些企业为“新生”培养设计“双通道”等路径,而没有明确的时间计划;有些企业则特别拿出一年甚至三年时间进行校招生培养,配合科学的考核选拔体系,来锻造高素质、精专业、善管理的人才,以期培养与企业品牌文化气质吻合的、稳定的精英团队。
龙湖地产仕官生培养组织支持

龙湖仕官生为期36个月的培训体系包括:团队融合、公司介绍、工作应知应会知识和技能、了解和认识自己、职业生涯认知和成长、物业和商业相关工作体验、行动学习、外部视角等。还提供以行动学习为目标的工作坊计划以及跨职能的短期轮岗机会。
碧桂园“碧业生”新员工入职培训

碧桂园“碧业生”训练营考核合格后,将受以专业为导向的在岗培训,及职业导航师的辅导。后期发展方案也将覆盖到相关学员,成长迅速、表现优异的学员将晋级加入“新羽计划”,接受更系统、专业的培养,获得更宽广的发展平台。
世茂集团新员工培养计划

世茂集团在新员工入职一年内,集团将通过“世说新语”、“入世导航”、“岗位入门”、“职业特训班”等定制化培训项目帮助“新世力”、“新睿力”快速融入新的工作环境,有效提升专业能力。
其他品牌房企毕业生培养体系:
绿城集团培训理念与体系

招商蛇口新员工双通道发展路径

金科股份新员工入职培训

“品牌”原本指的是生产者燃烧印章烙印到产品上。大学毕业生虽略带稚嫩却抱负满满、朝气蓬勃,期待改变、也最易被改变。我们不妨将人才培养当作企业将自身文化烙印到“员工”心智和行为中的过程,打造和品牌基因匹配的团队。万科员工手册里提到“如何从一群人中区分出万科人?”这是个引人思考的问题,更是极具自信和雄心的目标。


评论