夏季多雨,洪水频发,位于洪涝灾害多发地带的光伏电站如何才能有效自保?本文探讨了科学防洪在光伏电站设计中的重要性,概括性地给出了光伏电站的防洪等级和防洪标准。此外,本文也介绍了光伏电站建设中可采取的防洪防涝措施,以及灾害发生时应当采取的应对方式。

一、被洪水淹没的光伏电站连日来,南方遭遇强降雨侵袭,安徽、湖北等省份出现严重洪涝灾情。暴雨洪水不仅造交通道路中断,临江滨河地区堤防、圩垸出现险情,更有部分农田受淹、房屋倒塌,一些光伏电站也难于幸免。2016年6月,湖北某光伏电站被洪水淹没(如图组1),造成巨大损失。



图组1 2016年6月湖北某光伏电站被洪水淹没
上述光伏电站遭遇洪水侵袭本质原因是因为在光伏电站的设计和施工过程中未能严格按照相关规范执行。事实上,在光伏电站的设计过程中,都会要求对拟建电站编制洪水影响评价报告,对电站的防洪措施提出要求。图1中光伏电站项目的洪评报告明确指出项目所在地30年一遇洪水水位标高为41米,而实建项目的升压站区场区平整后设计标高、电气楼室内地坪绝对标高和支架基础标高均小于该值,因而电站被洪水淹没的概率极大。2016年的特殊气象环境也导致了今年该电站被淹的情况发生。根据国家气候中心的最新的监测表明,厄尔尼诺在2014年9月开始形成,到2015年11月达到峰值(2.9度)后,目前处于继续衰减状态。一般情况下,超强厄尔尼诺的次年,像2016年这种情况,它对我国主汛期的影响是非常明确的。且特征与1998年诱发长江特大洪水灾害的超强厄尔尼诺事件高度相似。电站的出生决定一生,内外原因的交互作用导致了该项目被洪水淹没事件的发生。
无独有偶,2015年9月,日本茨城县遭遇创纪录的连续暴雨,发生了河水漫过堤坝的“倒灌”灾害,百万太阳能阵列被洪水淹没(如图2)。

图2 2015年9月日本茨城县某光伏电站被洪水淹没
图2中项目在施工过程中削塌了原本具有自然堤坝作用的丘陵,挖掘后垫高的土袋与周围自然堤坝有着相当大的高度差,成为此次倒灌的一个主要原因。
二、什么是洪评报告洪评报告,即洪水影响评价报告,其以保障防洪安全为目标,综合评估建设项目建设过程中和实施后造成的洪水影响。洪评报告通常在工程项目的可行性研究阶段完成,由具有管理权的水行政主管部门审查批准。

图3 光伏电站工程防洪评价报告样本
一份规范的洪评报告,应当依据最新资料和数据,采用成熟适用的评价方法和技术路线,做到统筹兼顾、客观公正、科学合理、公开透明。依据中华人民共和国水利部给出的《洪水影响评价报告编制导则》(SL 520-2014),一份洪评报告应包含建设项目概述、建设项目基本情况、区域防洪基本情况、洪水影响分析计算、建设项目对防洪的影响评价、洪水对建设项目的影响评价、消除或减轻洪水影响的措施、结论与建议以及附表与附图,如图4所示。

图4 洪水影响评价
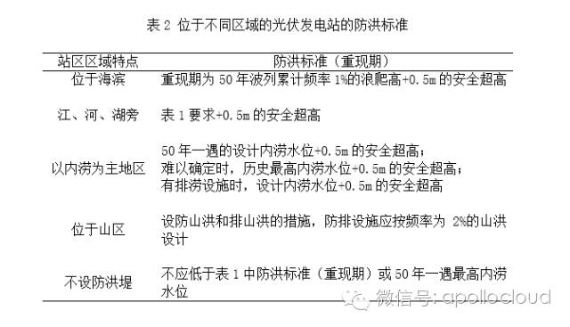
三、光伏电站设计中的防洪要求光伏电站,特别是集中式的中、大型光伏电站,在设计过程中必须充分考虑站址及其周围区域的工程地质地貌情况,做好相应的防洪设计,以避免或减轻洪涝灾害发生时可能造成的损失。根据《光伏发电站设计规范》(GB 50797-2012)对光伏电站防洪设计的要求,按不同规划容量,光伏发电站的防洪等级和防洪标准应符合表1的规定。对于站内地面低于表中所述高水位的区域,应有防洪措施。防排洪措施宜在首期工程中按规划容量统一规划,分期实施。

对于处于不同区域的光伏电站,其防洪标准应当区别对待:

四、可以采取的防洪防涝措施对于光伏电站的防洪防涝,主要以预防为主,防治结合。具体而言,可以从道路防洪、集电线路防洪和升压站及光伏板区防涝三方面着手,具体措施如表3所示:

五、总结强降水的频繁发生增加了洪涝灾害出现的几率,而建在洪水高发地带的光伏电站被洪水侵袭的风险也随之凸显。在光伏电站的设计和建设过程中,科学防洪都是极其重要的环节。总结起来,遵循以下要求可以有效避免或减小洪涝灾害侵袭光伏电站带来的损失:1、在光伏电站建设的可行性研究阶段,必须通过有资质的第三方机构出具可靠的防洪报告,光伏电站的选址必须经过严格的前期论证。此外,光伏电站的设计须严格遵照防洪报告提出的技术要求,不得抱有侥幸心理;
2、在光伏电站的建设过程中,必须严格按照相应的防洪标准进行防洪设施施工,确保光伏电站的主设备(光伏组件、逆变器等)高于安全水位。对于建造在易发生洪涝灾害地区的光伏电站,可考虑多道设防,通过修建排水沟、深埋集电线路、建设雨水泵站等措施来最大程度减小隐患;
3、当光伏发电系统被水淹没或者浸水时,靠近或接触光伏逆变器及光伏组件与线缆的连接部时有可能会触电,因此切勿靠近或触碰,应通过专业人员进行抢修。受损的光伏组件可能会出现绝缘不良等故障,可以通过更换接线盒来修复使用。在恢复作业等过程中,要采取防触电措施(如使用橡胶手套和橡胶长靴等),避免徒手操作,以降低触电风险。
责任编辑 刘金龙 徐宁


评论