记者 杜萌
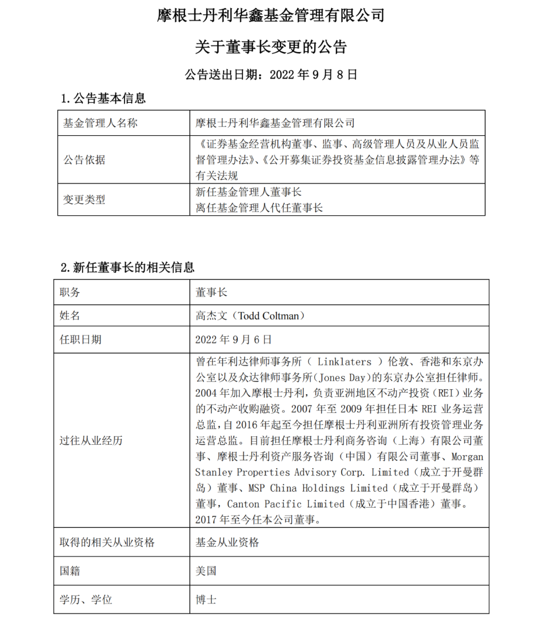
今日, 摩根士丹利华鑫基金发布公告,高杰文(Todd Coltman)已经于2022年9月6日起正式担任公司董事长职务,王鸿嫔不再代任公司董事长,继续担任公司总经理职务。
公开资料显示,高杰文曾在多家公司担任律师。2004年加入摩根士丹利,负责亚洲地区不动产投资(REI)业务的不动产收购融资。2007年至2009年担任日本REI业务运营总监,自2016年起至今担任摩根士丹利亚洲所有投资管理业务运营总监。
目前,高杰文担任摩根士丹利商务咨询(上海)有限公司董事、摩根士丹利资产服务咨询(中国)有限公司董事等职务。2017年至今任摩根士丹利华鑫基金董事。
界面新闻记者向摩根士丹利华鑫基金确认得知,在高杰文担任公司董事长期间,上述职务仍将继续担任。
6月16日,摩根士丹利华鑫基金公告,前公司董事长周熙因个人原因辞职。周熙曾在摩根士丹利体系历任多个岗位,截至离任时,已担任摩根士丹利华鑫基金董事长3年左右。此后总经理王鸿嫔代任公司董事长一职。

此次高杰文新任董事长,将为这家老牌的外资公募带来怎样的发展思路?
摩根士丹利华鑫基金表示,此次高杰文掌舵进一步体现了股东方摩根士丹利对公司业务发展的持续支持,以及坚定看好中国资本市场的长期承诺。高杰文将与总经理王鸿嫔和公司管理层继续紧密合作,加大投入建设本土团队和提升业务能力,为中国以及全球的投资者提供更优质的服务。
截至目前,摩根士丹利华鑫基金的股东共三家,其中,摩根士丹利国际控股、华鑫证券、深圳基石创业持股比例分别为49%、36%、15%。
而备受关注的股权变更事件仍在继续。
2021年3月,第二股东华鑫证券拟通过在上海联交所公开挂牌的方式,转让其所持有的摩根士丹利华鑫36%的股权。同年5月,华鑫股份公告称,全资子公司华鑫证券通过在上海联交所公开挂牌转让其所持摩根士丹利华鑫基金36%股权给摩根士丹利国际控股受让价为3.893亿元。此轮股权转让批复后,摩根士丹利国际控股对于大摩华鑫基金的持股比例将达85%,实现绝对控股。
不过,今年2月5日,因摩根士丹利以及摩根士丹利国际控股正接受美国证监会(SEC)调查,中国证监会就其申请股权变更事项提出反馈意见。目前,该事项仍在反馈审批中。
从资产管理规模来看,在2021年二季度,公司在管规模共计425.35亿元,达到历史最高点。到今年二季度末,52只基金(A/C份额合计),由46位基金经理,公司合计管理资产规模降到284.37亿元,其中债券型基金为185.2亿元,混合型基金为83.89亿元,股票型基金15.16亿元。
9月2日,基金经理李轶宣布因个人原因离职。8月初,她所管理的5只基金均新增了基金经理。这意味着摩根士丹利华鑫基金失去了一位固收大将。而在此前,从摩根士丹利华鑫基金离职的张雪,在跳槽至头部公募广发后,目前在管规模已经达到了62.32亿元。
对于公司的后续发展,高杰文表示,将继续奉行“明星团队先于明星基金经理“的做法,并坚持以长期业绩为标尺,不盲目追求短期业绩排名和规模排名,主动规避了提供阶段性管理规模上涨但不具有可持续性的业务。



评论