记者 杜萌
睿远基金再传重磅消息。
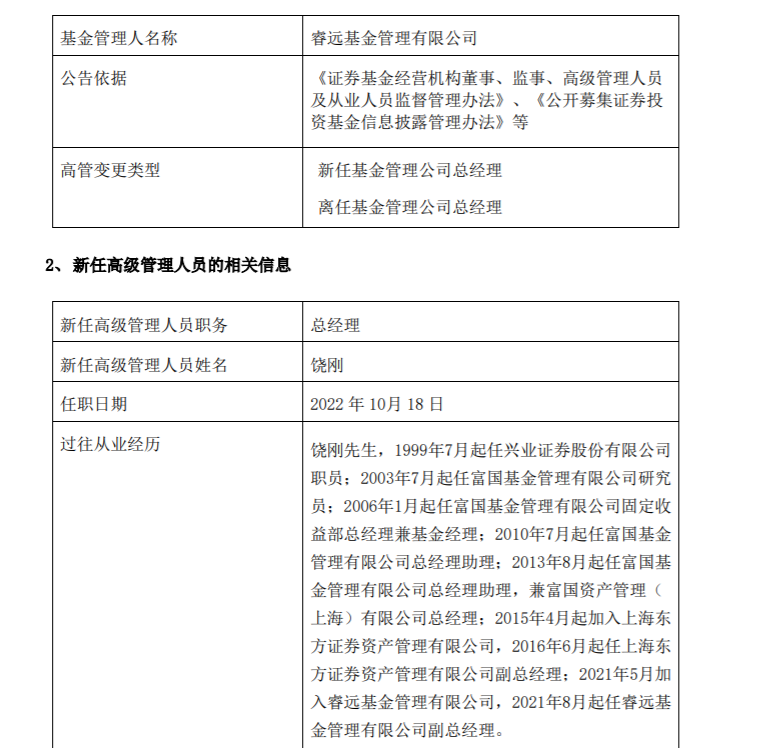
10月18日,睿远基金公告称,陈光明卸任公司总经理,原副总经理饶刚将接任总经理一职。陈光明将专注于投资管理工作,担任专户权益投资决策委员会主任委员、投资经理。
睿远基金表示,陈光明作为睿远基金主要股东、董事,股东会下设人才与激励委员会主任委员,以及董事会下设薪酬管理委员会主任委员,将在公司治理框架下聚焦公司战略和人才发展,参与重大事项决策管理,努力推动睿远基金中长期稳健发展。
对于职务变更原因,陈光明表示,“一方面,我就是一个手艺人,想把更多的时间放在投资上。今后我会专注于投研工作,研究是投资的一部分,会在团队培养上花更多精力,包括关注研究员的成长以及研究成果的转化等。另一方面,公司到现在这个发展阶段,也是水到渠成的。我们是由众多专业人士组成的企业,应该充分授权,发挥每个人的优势,高效运作。饶刚一直带团队,对于经营管理工作更擅长也更合适。”
不过,陈光明虽然卸任了总经理职务,但作为公司的灵魂人物,他仍然是睿远基金的法人代表、最大的个人股东。

天眼查数据显示,截至目前,睿远基金共有陈光明、傅鹏博、刘桂芳、赵枫、林敏等五位个人股东,上海洵远、怡远、盈远、湛远等四个个人持股平台。陈光明的持股比例为53%。
去年年末,陈光明首次转让将2%的股权转让给了上海览远企业管理中心(有限合伙),这也是睿远基金再度进行股权激励的表现。
睿远基金也在今日发布公告称,基于对中国资本市场长期稳定健康发展的信心,将于近日使用固有资金申购旗下公募基金,拟申购金额合计不低于1亿元,持有时间不少于5年。
17日,睿远基金发布公告称,旗下管理的睿远均衡价值三年持有期在10月13日以29.7994元/股的价格买入5万股招商银行(600036.SH) 。



评论