文|动脉网
江苏,地处长三角核心位置,依江傍海,作为我国制造大省,先进制造集群规模排名全国第一。近年来,生物医药正在成为这片土地新的代名词,众多龙头、初创医药企业涌入江苏,创新的种子在生根发芽。
2022年9月,全国专精特新中小企业发展大会在江苏南京召开。专精特新中小企业是中小企业中的领头羊,以专业化、精细化、特色化、新颖化为特征,象征着企业在细分市场上的领先。而专精特新“小巨人”企业更是其中的佼佼者,是专注于细分市场、创新能力强、 市场占有率高、掌握关键核心技术、质量效益优的排头兵企业。
在“专精特新,强基固链”方面,江苏正在给出自己独有的方案。在全国第四批专精特新“小巨人”企业中,江苏省共有425家企业入选,其中有43家A股上市公司,总量位列全国各省第三,仅次于浙江和广东。
2022年,江苏省将培育专精特新“小巨人”企业纳入省政府年度重点工作任务中。江苏省已累计培育省级专精特新“小巨人”中小企业1998家,国家级专精特新“小巨人”企业709家,其中80%以上集中在先进制造业和战略性新兴产业领域。
可见,江苏省专精特新“小巨人”企业发展已进入快车道。本文通过对江苏省2019年—2021年医疗专精特新“小巨人”企业进行梳理,从分布地区、发展阶段、专业领域等多维度进行剖析,同时解读江苏省各地区对“小巨人”企业的扶植政策。江苏省的产业集群发展战略,将如何催生细分市场领导者。

从千企升级平台中挑选“小巨人”企业,入库企业已达36933家
江苏省专精特新“小巨人”企业的分类一直在变化。
2017年,江苏省专精特新“小巨人”企业分为科技小巨人企业和专精特新产品两类;2018年,专精特新“小巨人”企业分为专精特新产品、科技小巨人企业、“隐形冠军”企业和“隐形”小巨人企业。2019年起,江苏省专精特新“小巨人”企业共分为专精特新产品、专精特新小巨人(制造类)、专精特新小巨人(创新类)三类。

2020年度、2021年度江苏省专精特新“小巨人”申报条件
由此可见,江苏省专精特新“小巨人”企业认定标准正在进一步细分,在技术、营收、供应链等方面要求提高。
衡量企业产品的优势不再只通过市场占有率,进入龙头企业的供应链体系也是其一。专精特新企业发展目的之一即不断完善产业供应链,解决卡脖子难题,需与上下游企业紧密联系。同时,针对创新类的专精特新“小巨人”企业,在聚焦新兴领域和原创技术的同时,企业还需自主造血,实现一定的营收。
2020年起,江苏省开始推行千企升级三年计划(2020-2022年),将一批拥有核心技术的成长性好、专业化水平高、创新能力强、产品服务特色化明显的企业纳入在线培育库。此后,省级以上专精特新小巨人企业的培育和认定都将从入库企业中遴选推荐。目前,江苏省千企升级平台入库企业已达36933家。
省市区多方扶植,“点对点”巡诊为企业提供个性化诊断和支持
创新与投入成正比,多数江苏省专精特新“小巨人”企业存在规模小、资产负债率偏高、融资难等问题。专精特新“小巨人”认定,不止是对企业精细化创新的肯定,还是企业进一步高效发展的催化剂。
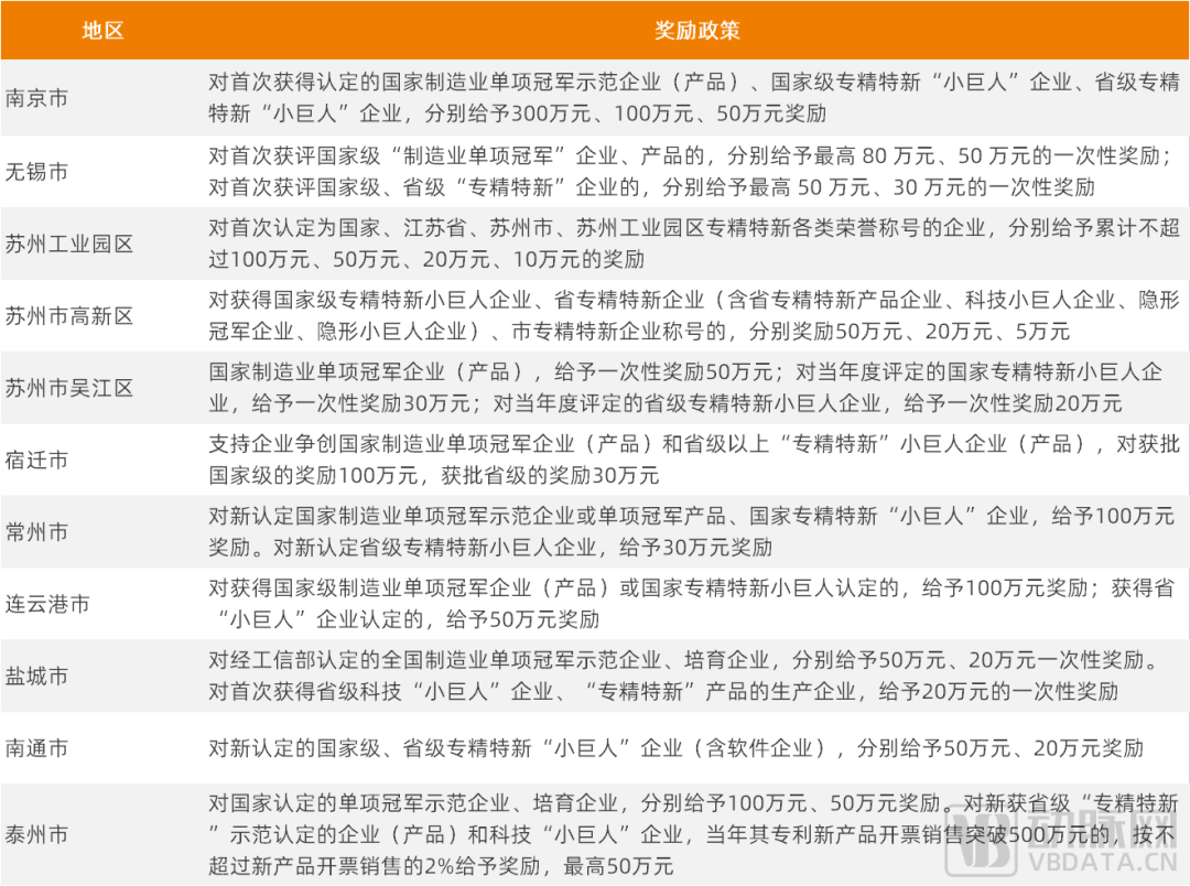
针对成功认定的国家级和省级专精特新企业,江苏省各地区制定了针对性的奖励措施。

江苏省各地区奖励措施
而除了各地区的扶持外,江苏省持续为专精特新“小巨人”企业赋能。省级层面对专精特新“小巨人”企业的支持主要可分为以下几个层面:
专项奖励:在每年一度的江苏省产业转型升级专项资金申报中,设有专精特新“小巨人”企业培育项目,对上一年度省认定的专精特新“小巨人”企业进行补助,按不超过项目综合投入的20%予以补助,最高不超过500万元。
经济补贴:江苏省引导金融机构开发“专精特新贷”“小巨人贷”等专属金融产品,2021年为“专精特新”企业授信达6685亿元;以省政府投资基金为母基金,撬动各类资金120.9亿元,投资“专精特新”企业105家,推动15家企业IPO上市。
专项服务:江苏省实行专精特新中小企业服务专员制度。按照“分级服务,属地管理”的原则,为全省每家国家级、省级“专精特新”中小企业配备1名服务专员,每名服务专员联系的“专精特新”企业不超过5家。服务专员工作内容包括涉企诉求受理、惠企政策速递、助企资源对接、促企能力提升、护企权益保障。
同时,江苏省中小企业发展中心开展“点对点”巡诊服务,优先选择生物医药和新型医疗器械、工程机械等重点产业链相关企业开展巡诊。巡诊小组深入企业一线,针对中小企业发展与服务需求,对企业进行个性化诊断和技术支持,主要集中在产能、内部管理、数字化转型等方面。“专精特新”中小企业巡诊专项活动是江苏省工信厅“千企升级”专项行动的重要支撑。
江苏省建设专门服务于中小企业的“智改数转”云服务平台,对先进制造业产业链上的中小工业企业协同开展智能制造免费诊断服务,帮助中小企业提供解决方案。同时为专精特新企业提供专利数据服务平台,满足专精特新企业个性化数据库定制需求。
人才培养:以南京为例,推动校企协同创新。在《南京市深化校企协同创新建设培育专精特新企业示范城市的若干政策措施》中提到,组织1000家专精特新企业与100家高校建立常态化的合作机制,高校的人才往企业送,避免人才流失,同步推进企业打造人才队伍和促进就业。南京市将从9月29日,正式启动专精特新“千校万企”紫金行动。
医疗专精特新“小巨人”企业占比11.68%,南京、苏州排名前列
据江苏省工业和信息厅数据,2019年到2021年间,江苏省共认定了1275家省级专精特新”小巨人”企业,其中共有149家医疗企业,占比11.68%。而在这149家企业中,共有37家国家级专精特新“小巨人”企业,占比24.83%,约为四分之一。细分、专业、创新等,都是医疗行业的标签,医疗专精特新“小巨人”企业虽占比不高但胜在精。

江苏省医疗类专精特新“小巨人”中小企业发展阶段(不含未公开的企业)
从发展阶段来看,江苏省医疗专精特新“小巨人”中小企业两极分化明显,处于A、B轮的早期企业和IPO阶段的企业占比较多。专精特新“小巨人”企业普遍规模较小,对于A轮以前的企业,需关注其营收能力,在资本未发力的情况下实现自主生存。
在IPO企业中,登陆科创板的企业共有8家。科创板重点扶植信息技术、高端装备、新材料等新兴产业和高新技术产业,在科创板上市的企业多具有较强的专精特新属性。

江苏省医疗类专精特新“小巨人”企业领域分类
从企业所处领域来看,生物医药和医疗器械是江苏省医疗类专精特新“小巨人”企业中的重头戏。截至2022年8月中旬,江苏省共有生物医药企业4000多家,其中药品生产企业数量居全国第一、医疗器械生产企业数量居全国第二。
江苏省是我国生物医药领域的龙头,2020年,江苏省生物医药领域专利申请量超万件,授权量突破5000件,同时江苏生物医药产业产值约占全国的1/6,均居全国首位。据《全球100强药企报告》,在生物技术领域,江苏省的全球排名上升至第6位,同时在全球医药千强榜前100名企业中,江苏省有4家企业入选。
在生物医药领域,江苏省积极打造园区,省内共有15家生物医药园区,构建完整的上下游产业链。生物医药企业发展,带动药品包装、医药原料、CXO等企业发展。在2021年度的专精特新“小巨人”中,上游原料的企业明显增多,数量超出前两年的总和。
在生物医药之外,江苏省医疗器械领域也在高速发展,其中医用耗材、IVD领域发展最为迅速。据最新数据,2022年以来,江苏省新获批三类医疗器械262件,数量居全国第一。

江苏省医疗类专精特新“小巨人”企业主要分布地区
从地区来看,江苏省医疗类专精特新“小巨人”企业主要分布在南京、苏州、泰州等地,其中南京市位居第一。南京市正在建设专精特新企业示范城市,近年来先后出台《南京市推动专精特新中小企业高质量发展行动方案》《关于加快发展专精特新中小企业的若干措施》,引导企业发展。

南京市针对专精特新中小企业的支持措施
在江苏省专精特新“小巨人”名单中,除了南京一路领先外,苏州、常州等地也在迅速发展。2021年,苏州市入选“小巨人”名单的数量超过前两年该市的总和,医药领域企业占比最高。
聚焦生物医药和新型医疗器械集群,完善上下游产业链
江苏省的发展模式是打造产业集群,支持专精特新企业围绕产业链开展并购重组,吸引上下游企业和龙头企业聚焦江苏。
2021年江苏省出台《江苏省“十四五”制造业高质量发展规划》,把集群培育和产业链发展战略进一步聚焦在16个先进制造业集群和50条重点产业链上,其中“生物医药和新型医疗器械集群”将重点培养“生物医药”、“新型医疗器械”两大产业链。
江苏省生物医药产业集群化特征明显,全省超80%的生物医药企业集中在苏州、南京、泰州、连云港、徐州、南通、常州、无锡8个城市。在全国生物医药产业园区综合竞争力前50强中,江苏省共有15家园区连续4年位居全国首位。
生物医药是苏州的头号产业,近年来苏州市建设生物医药产业园,推动集群化发展,完善人才、土地、金融、法律等配置,打通生物医药产业链上研发、生产、流通等多种制度性障碍。
根据《苏州市生物医药产业创新集群建设实施方案》,苏州重点关注创新医药、高端医疗器械、CXO、BT+IT融合、产业链配套、商贸供应链等领域,推动数字技术融合、大中小融通发展、生物人才集聚等工程。
同时,江苏省以无锡为中心,建设长三角科创集群,引入阿斯利康、药明康德、费森尤斯卡比华瑞制药、通用医疗等一批龙头骨干,构建覆盖药物设计、靶点筛选、生物合成、临床试验、药证报批、商业化等全方位、一体化的医药研发服务平台。
在医疗器械领域,江苏省同样在构建产业创新集群生态系统,作为江苏省“一区一产业”政策唯一重点支持发展医疗器械产业的区域,目前苏州高新区高新区内已集聚近1000家医疗器械企业。
打造产业集群、数字化赋能、推动上下游企业交流沟通、引入人才推动产学研合作等,都是江苏省向全国各省传递的经验。省内构建起生物医药、创新医疗器械集群生态,实现生态内的自给自足,也便于向外招商引资、吸引人才。



评论