大众创新万众创业的热潮下,中小微企业成井喷式增长,融资难,融资贵的两难问题制约小微企业的发展,众筹作为一种新型的融资方式,逐渐被企业认可。
众筹市场是如何发展起来的?现在发展如何?典型平台有哪些?瓶颈及未来发展趋势怎样?
一、众筹市场发展背景
研究定义
本报告研究的众筹,是筹资人(或项目发起者)通过互联网众筹平台以公开及非公开方式向投资者募集资金,用以支持其个人活动、公益项目或商业组织的行为。互联网众筹是互联网金融的重要组成部分,按照回报类型分为权益众筹、互联网非公开股权融资和公益众筹等。
研究范畴
目前中国市场上众筹的主要形式是权益众筹和互联网非公开股权融资,根据易观统计口径及分来方式,所谓的债权众筹即P2P网贷,本报告中暂不涉及;从平台角度,权益平台会包含公益项目,纯公益类型基数较小,为保障数据结果客观准确,本报告在市场份额统计过程中,将公益众筹纳入权益众筹研究范畴。
数据说明
本报告中中国众筹相关数据,根据企业调研、系统抓取、及易观方法论估算获得,易观会根据最新信息对历史数据进行微调。
中国众筹市场的发展背景分析
政治背景
2015年7月,人民银行等十部委发布《关于促进互联网金融健康发展的指导意见》,明确股权众筹融资主要指通过互联网进行公开小额股权融资的活动。
2015年3月,国务院办公厅发布《关于发展众创空间,推进大众创新创业的指导意见》中,开展互联网股权众筹融资试点。
2014年,中国证券业协会公布《私募股权众筹融资管理办法(试行)(征求意见稿)》。
经济背景
受经济增速放缓影响,央行连续多次的双降促使普通大众寻求新的投资渠道,来实现资金的保值增值。
传统金融机构融资门槛高,民间借贷融资成本高,融资难融资贵依旧是中小微企业的首要问题。
2015年社会零售消费品总额同比增长10.7%,其中消费升级是主要增长动力。
社会背景
大众创业热潮的兴起,大量创业企业对众筹平台的预售或融资功能有着较强的需求。
余额宝的爆发,让互联网金融投资理财这一概念有了用户基础,并且用户群体在扩大、下沉。
90/80后逐渐成为消费市场的主力,这类人群对商品独特性的追求,使得众筹平台的小众商品受到热捧。
科技背景
移动互联网及社交媒体的高速发展,为互联网众筹平台的发展提供了更方便、更快捷的营销和服务渠道。
云计算及大数据技术的进步,为众筹平台降低了业务风险,提供了技术保障。
中国经济环境持续下行 社会多层次融资渠道诉求明显
2015年底中国国内生产总值为67.7万亿,增速6.9%,25年来首次下行破七,国内产业结构升级转型成为未来经济发展主旋律。另外从国内传统融资方式来看,获得银行贷款支持的一般性小微企业数量仅占总数的16.6%,比例较小,对创新群体的资本支持更是微乎其微,具有金额小、周期短、时间急、频次高等融资需求的创业创新群体对于社会多层次资本体系诉求迫切。


宏观环境和消费升级的双重刺激,为众筹发展提供机遇
消费增长的主要动力来自消费升级,预计2020年中国城市消费增长额中,87.5%来自中产阶级。而小众、追求品质、追求个性、喜欢网购等特性,符合众筹市场中创新厂商商品和服务的特点。


中国众筹市场发展历程——探索期2.0阶段进行中
中国众筹市场始于2011年7月类似Kickstarter模式的点名时间的上线,随后出现了首家股权融资平台天使汇,处在行业生命周期萌芽阶段的众筹,模式处于探索阶段,不论是用户数量还是交易额都缓慢增长,这段时期可以说是中国众筹市场发展的V1.0版;
2014年各大互联网巨头进入,在众筹投资方式、细分领域、期限等特征上出现变化,推动了众筹市场的放量增长,自此开启众筹的V2.0版。

监管要求相继出台,众筹行业政策导向力度加深
2015年7月18日《互金指导意见》的发布,对于行业具有里程碑的意义,该《意见》明确了互金各行业的监管责任及风险底线。而8月3日和8月10日的两个通知则是明确了公私募股权融资的定义和划分标准。另外9月份下发《意见》中,进一步要求各级政府尽快出台相关政策支持众筹行业发展。
Analysys易观分析认为,监管指引政策密集下发,有利于行业规范性发展,不过由于行业操作模式仍不固定,政策的落地可实施性还有待完善。

二、众筹市场发展现状
中国众筹市场AMC模型分析
Analysys易观分析认为,2016年权益众筹市场逐渐呈现巨头割据现象,非公开股权融资市场发展迅猛,总体众筹行业仍处于模式探索期,BAJ等互联网巨头的进入,使得市场竞争进一步加剧,第二梯队企业于细分市场中进行差异化发展方有生机;尽管权益众筹模式成熟度相对优于互联网非公开股权融资模式,当前整体市场仍较不稳定。

中国众筹行业交易规模2016年有望达175亿
2016年互联网非公开股权融资、权益众筹受到投资人及消费者关注度有所提升。国内众筹市场参与者呈现快速更替局面,年终参与者数量有望达410家。具有股东背景、产业资源的互联网企业所拥有的集聚优势将进一步显现,2016年行业整体成交额预计达175亿元。


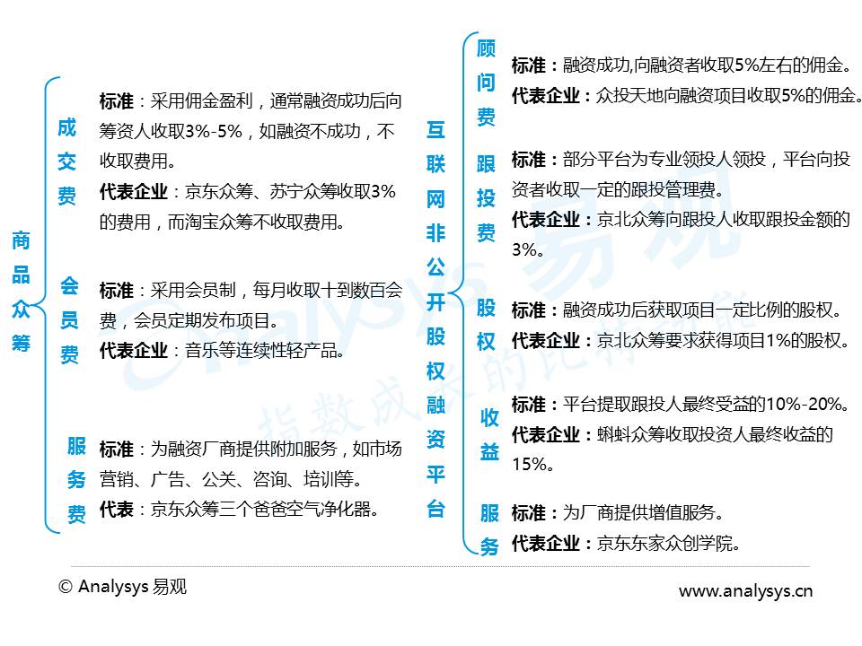
权益及互联网非公开股权融资平台盈利模式分析
互联网非公开股权融资平台主要盈利点包含渠道收益及回报收益两部分,其中渠道收益包含顾问费、跟投费、服务费等,回报收益包含股权回报(以京北众筹为代表)、最终收益分成等。而权益众筹更多的收益为渠道收益,例如成交费、服务费及会员费。

当前权益众筹平台数量及筹资额低于非公开股权众筹平台
权益众筹随着随着以阿里、京东为首的互联网巨头的进入,资源趋于集中,对于中小平台形成竞争压力;
互联网非公开股权融资虽具有单笔金额大、风险高、专业性强的特点,线上成熟度要晚于权益众筹,不过未来潜在规模将在权益类众筹之上。


京东众筹、淘宝众筹、苏宁众筹三足鼎立,市场占比近七成
2015年权益类众筹市场中,凭借电商、金融业务净值较高的客群等资源,京东众筹市场份额保持第一,为34.4%,淘宝众筹、苏宁众筹紧随其后,二者在消费电子项目上与京东众筹张开争夺,纷纷加强了对电子产品项目的支持力度,未来市场间差距有望进一步缩小。值得注意的是,起步较早的点名时间等平台已然逐步失去市场地位。


中国权益众筹市场行业产业链
权益众筹类似于营销+预售+团购模式,但是不同的是投资人可以参与到商品设计生产过程中,为产品的改进提供意见,筹资人从项目上线后就可以做产品生产的前期用户调研,增加用户粘性。平台通过审查,挑选优秀项目上线,不仅可以抽取项目佣金,还可以通过提供增值服务获得更多收益。

权益众筹标准化高于股权众筹,项目量及用户接受度领先
在融资项目和支持人数上,权益众筹明显占优,权益众筹产品就有与生活消费贴合度高、金额小、风险小等贴点,能够满足大众生活需求,在项目数量、支持人数上较多,而股权众筹投资门槛高,更适宜高净值人群,项目及人群覆盖有待进一步增长。


不同于预售或团购,权益众筹更注重消费者参与感
权益众筹常被描述为类似于“预售+团购”,其实不然,在权益众筹中,消费者除了投资获得商品之外,还可参与到产品设计或生产中。而厂商既可获得资金,也做了市场调研,可根据市场调研结果调整产品或服务的内容,使其更好的满足市场需求。

⑨消费者对与生活相关的电子权益众筹接受程度高
与大众消费生活息息相关,实用性强,能够解决人们生活的部分问题,如魅族快速充电电源,3.5小时充10000mAh,解决生活中对大容量、快速充电的需求。
以新奇的电子产品为主,手机、笔记本、智能电动车等满足满足年轻人对新奇、小众品牌的需求。
客单价相对较低,价格从一两百到四五千,符合目前主流年轻消费群的经济承受度。

⑩互联网非公开股权融资产业链——“领投+跟投”模式创新发展
我国公司法规定,非上市的股份有限公司股东不超过200人,所以互联网非公开股权融资的投资人一般会成立有限合伙企业进行投资,领投人由专业投资人主事,负责进行尽职调查和估值判断,投后管理、设计退出机制、或参与董事会的重要决策,同时也享有跟投人的收益或股权分成。

互联网非公开股权融资市场资源相对分散,细分市场现象初现
2015年在互联网非公开股权融资市场上,京东东家后来居上,当年促成投资超7亿,以13.1%份额位于市场第一,其次为人人投、众投邦,分别占比7.2%、6.1%。互联网非公开股权融资存在风险较大、回报周期长、投资金额大、门槛高等特点,推动互联网非公开股权融资市场在各自细分领域各自为王的市场局面。

在细分市场中,目前互联网非公开股权融资主要应用于互联网创新型企业和传统零售企业的投融资需求。
以京东东家、36氪为代表的互联网非公开股权融资平台,依托产业资本、生态资源,形成了以互联网创新创业项目为主的众筹平台,该类平台项目风险高、回报周期长、投资门槛高,一般需要专业的投资机构领投。
以人人投为代表的平台垂直于传统实体店铺,尤其是需求弹性小的餐饮行业,项目风险相对较小、收益稳定、按期分红。适合工薪阶层的投资需求。
互联网非公开股权融资门槛较高,市场管理机制待完善
互联网非公开股权融资平台对于投资人要求普遍较高,合格投资人应满足年收入不低于30万,或资产达到100万等条件,但是很多平台实际操作时,并未遵循这一条件筛选投资人。符合条件的投资人都属于高收入阶层,背离了众筹的普惠性。
Analysys易观分析认为,一旦放开投资人数限制,则股权众筹会面临的问题较多,如投资者关系、信息披露、投后管理、退出机制等有待进一步完善。

互联网非公开股权融资面临较大风险,可引入保险机制降低风险
项目投入大,回报周期长,在没见到收益前,很难产生多次投资。在风投领域,投后管理是各个成熟机构的重要内容和能力比拼。同样,在股权融资中,投后的退出机制也是考验各个平台的重要内容。

三、众筹典型平台分析
01 京东众筹
京东众筹依托集团资源,搭建京东众创生态圈
截止2015年末,京东权益众筹累积筹资额超14亿元人民币。而且京东众筹不断拓展众筹新模式,相继推出了盲筹、无限筹、信用众筹等多种创新模式。京东的非公开股权融资平台京东东家于2015年3月上线,截止2015年末,累计众筹金额已达7亿元人民币,京东将股权融资项目分为创投板和消费板。
京东不断推出权益众筹模式创新,主要有两个目的:
(1)在消费升级大潮中,满足用户个性化定制需求,形成一种新的消费形式;
(2)推动行业的发展,引领行业发展趋势。

京东众筹运作流程及盈利模式分析
京东众筹的发起人向平台申请项目后需通过平台审核,审核通过的项目将得到京东团队的帮助,确定文案与设计,将项目上线,若项目众筹成功,款项将分为两次打给发起人,若发起人按时完成项目并回报给投资者,则尾款将会打给収起者;
若未按时完后才能项目,发起人需要向投资者支付赔款;
若发起人无法完成项目,发起人需要将首款全部退还给投资者,同时平台将会把尾款退还给投资者。
京东众筹的盈利模式:收取项目众筹总金额3%的费用。

京东东家的运作流程及盈利模式
京东公家私募股权的运作模式为领投+跟投模式,领投人职责重大,领投人需对项目进行尽职调查并开具尽职报告,同时协助融资项目完善并协助项目路演项目成功融资后,协助融资人完善融资项目的信息披露,同时接受跟投人的委托,设立有限合伙企业,另外,由领投人对项目进行投后管理,并选择合适的时机以公允合理的价栺退出。
京东东家的盈利模式:融资人应按照该协议约定的金额向京东支付服务佣金;同时京东有权将收取的服务佣金按照本轮融资后融资人公司估值折价入股融资项目公司。

02 淘宝众筹
淘宝众筹—背靠阿里,移动端资源支持得天独厚
淘宝众筹依托阿里电商资源及流量优势,为淘宝商家提供品牌推广、物流配送等一系列链条式服务,同时也满足电商用户的个性化需求,并免费向众筹项目发起方开放,目的在于通过淘宝众筹将创新生态引进阿里,丰富阿里巴巴生态,同时也能推动阿里生态体系中企业的业务发展。目前淘宝众筹已经在手机淘宝、支付宝钱包等开设入口,对于发展移动端业务具有极大促进作用。

淘宝众筹运作流程及盈利模式解析
淘宝众筹平台发起人需注册淘宝用户、进行支付宝实名认证与淘宝店实名认证才能发起项目,另外在该模式中,淘宝平台嫁接商业保险的进入,进一步保障众筹平台的风险。
值得关注的是在众筹全过程中,淘宝众筹不收取任何费用。很像其电商模式的翻版,未来不排除引进广告或其他附加服务来实现新的盈利增长。

03 追梦网
追梦网转向移动社交金融,延展旅游细分场景
追梦网是中国众筹行业起步较早平台之一,2011年9月上线,从一开始就充满文艺气息,覆盖设计、科技、影像、音乐、人文、出版等领域,先后获得数千万人民币融资,但各大电商巨头开展众筹业务后,长尾平台在生死线上挣扎,转型是不得已,也是追求差异化发展之路的探索。
2015年2月关闭了网页,转移到轻众筹社交金融APP Dreamore上,目前已有付费用户100万人,并针对年轻人旅游场景推出了游学APP Hive。未来还会发掘其他场景延伸业务板块。

追梦网运营流程及盈利模式解析
追梦网的运作模式的亮点在于收取费用与打款次数方面与一般权益众筹模式有所不同,追梦网按照项目上线天数收取不同的平台费,且款项分两次打给发起人,因此追梦网较点名时间而言更注重保护平台投资者的利益。
追梦网的盈利模式:根据项目上线时间不同收取不同的平台费用,时间越短,收费月底,对于一周以内的项目不收取平台费。

04 蚂蚁达客
蚂蚁达客引入战略投资人,为融资方筹人、筹钱、筹资源
蚂蚁达客于2015年11月上线,是蚂蚁金服旗下非公开股权融资平台,为小微企业及创新创业企业提供股权融资服务,依托阿里及蚂蚁背后资源,主要服务于有一定资产的支付宝用户,满足其投资需求。
蚂蚁达客开创性地将投资人分为财务投资人、战略投资人和用户投资人,采用线上线下相结合的方式为企业提供资金、资源、人脉等支持。

05 36Kr
36Kr—积极打造创业生态链,首创下轮氪退解决跟投人痛点
36氪出身科技媒体,积累了大量早期创业项目和投资人,目前具备三重属性:媒体平台、投融资平台和孵化器。在获得蚂蚁金服战略入股之后,可获得蚂蚁在大数据、云服务等领域的支持,积极打造创业生态链。

非公开股权融资行业投资人退出鲜有成功的案例,36氪推出的“下轮氪退”项目跟投人在项目交割后2到3年内的下两轮融资中具有退出选择权,可选择不退出,退出50%或者100%退出。
首次明确了退出时间节点和方式,在一定程度上解决了跟投人退出机制不健全的痛点,不过此退出机制并不适合所有众筹项目,对于一些需要较长开发时间的众筹项目不仅不适用,反而会扼杀一些真正有潜力的创业企业或项目。
四、众筹发展瓶颈及发展趋势
众筹成为小微企业融资新途径,仍面临诸多发展瓶颈
大众创新万众创业的热潮下,中小微企业成井喷式增长,融资难,融资贵的两难问题制约小微企业的发展,众筹作为一种新型的融资方式,逐渐被企业认可。但目前国内资本市场还不够成熟,信用体系、风控体系等不健全给众筹发展带来了很大的阻碍,众筹市场还有待进一步培育。

众筹行业将朝着多元化、规范化、生态化方向发展

新一轮消费升级,众筹逐渐成为用户投资/消费新形态

互联网非公开股权融资平台垂直细分化发展
互联网非公开股权融资本质上还是股权投资,而股权投资是细分化、专业化十分严重的行业,因此,要想在激烈的市场竞争中寻求一席之地,只有寻求差异化,做专业细分领域的市场才能保持一定的竞争优势。今后将有越来越多的股权众筹平台向着垂直专业的方向发展,将专注于做某一个或某几个特定领域的投融资中介平台。

产权交易市场延展或是众筹模式完善化发展方向之一
目前非公开股权众筹平台退出机制不健全,缺乏有效的退出渠道是困扰众筹行业发展的一大痛点,目前鲜有成功的退出案例,众筹平台都在尝试各种退出方式,不过有一定局限性,比较有代表性的有36氪的下轮氪退,京北众筹与股权交易中心合作等。
Analysys分析认为,未来有必要专门针对股权众筹及互联网非公开股权融资建立统一的一级市场股权交易所或入驻地方产权交易市场,这既有利于解决股权众筹退出难的问题,也符合当前国家积极建立多层次的资本市场体系的要求。



评论