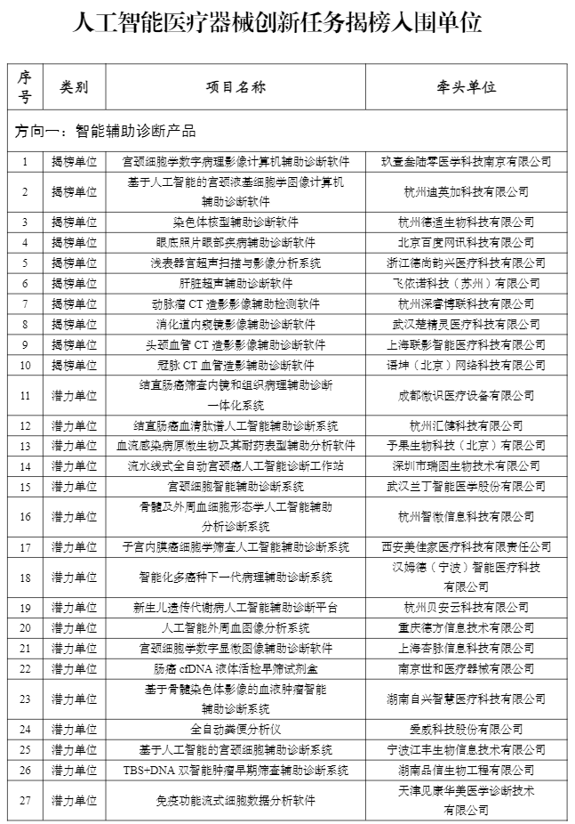
工信部网站10月26日消息,工业和信息化部办公厅、国家药品监督管理局综合和规划财务司公布人工智能医疗器械创新任务揭榜入围单位。
根据《工业和信息化部办公厅 国家药品监督管理局综合和规划财务司关于组织开展人工智能医疗器械创新任务揭榜工作的通知》(工信厅联科函〔2021〕247号),经各地各单位推荐、综合评审和网上公示,确定了人工智能医疗器械创新任务揭榜入围单位名单,现予以公布。有关事项通知如下:
一、入围单位分为“揭榜单位”和“潜力单位”两类,原则上,“揭榜单位”为创新任务攻关主体,鼓励“潜力单位”实施揭榜任务。工业和信息化部、国家药品监督管理局将开展不定期抽查和中期测试评价,根据实际攻关进展和测评排名情况,对“揭榜单位”和“潜力单位”动态调整。
二、请各地工业和信息化主管部门、药品监督管理部门加强对入围单位和项目的跟踪管理,针对揭榜任务攻关过程中涉及的创新研发、测试验证、示范推广等关键环节,加大政策和资金支持力度,对符合注册条件的产品加强指导。
三、工业和信息化部将委托相关机构于2023年底前对揭榜任务完成情况进行测评考核,遴选揭榜优胜单位和项目。请入围单位瞄准揭榜任务指标抓紧开展攻关,确保揭榜任务按期保质完成。

评论