文|犀牛娱乐 方正
编辑|朴芳
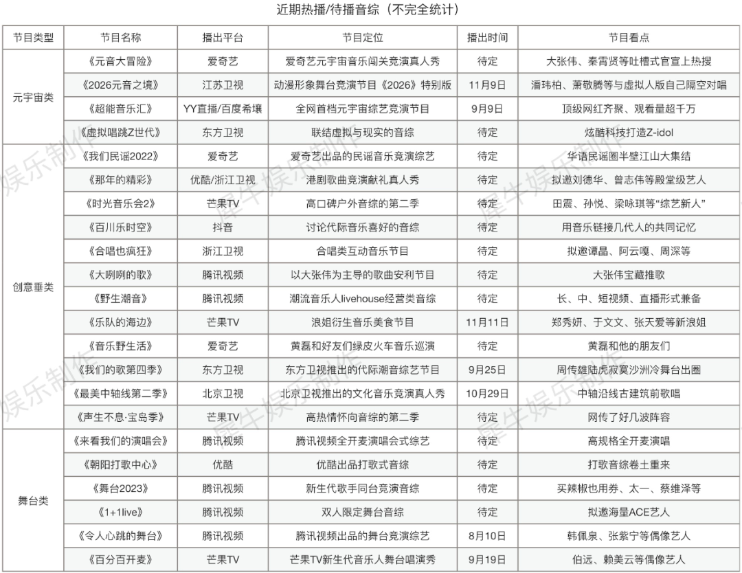
年底的音综市场又热闹起来。
一边是《我们的歌第四季》把 #周传雄陆虎寂寞沙洲冷舞台# 推上热搜,彰显出老牌音综推歌能力的宝刀未老;另一边,诸如《元音大冒险》《时光音乐会第二季》等待播音综项目被市场广泛热议。

近日,爱奇艺《元音大冒险》的艺人们在微博“组团吐槽”,用创意宣发炒热了这档元宇宙音综。高口碑音综《时光音乐会》的第二季卡司豪华,群众很关心田震、孙悦、梁咏琪等初涉综艺的“前国民歌手”们现状几何。而腾讯视频《来看我们的演唱会》、抖音《百川乐时空》等延播的话题音综也被网友们积极催更。
音综市场被唱衰多年,模式老套、观感陈旧是其通病,可尽管备受争议,各类音综片段却是不定期就被刷上社媒热榜的存在,近来《我们的歌第四季》《中国好声音2022》等综N代热度不减,都证明了音综仍是现今综艺市场的刚需产品。
而随着“内娱舞台太少”的行业呼声渐响,如今的新音综项目更不自觉肩负起了为内娱制造更多舞台的使命,开始在年底纷纷冲起业绩。看起来五花八门的待播音综项目里,谁能治好音综市场长期“唱不响”的顽疾?

元宇宙让音综“高级”起来
元宇宙将是音综市场的最大变数。
针对于音综(尤其是卫视音综)普遍存在的模式老套、观感陈旧的通病,找来最前沿的元宇宙技术来革新音综样态,无疑是最对症下药的解决方案之一。
前些天“元宇宙音综”《2060》推出升级版的《2060元音之境》,令观众领略到了潘玮柏、萧敬腾等歌手在元宇宙加持下实现「时间静止」、「三重分身」等舞台奇观,明星歌手与虚拟自己隔空对唱的片段,也让人们窥见到音乐舞台的未来新可能。
爱奇艺或许是最早觉察到元宇宙音综潜力的平台,两年前就是他们先人一步开发出内娱“首档虚拟人物才艺竞演节目”《跨次元新星》,而今年他们即将在Q4推出的音综《元音大冒险》,则从各方面显示出他们押宝元宇宙的决心。

《元音大冒险》被官方定位为“元宇宙音乐闯关真人秀”,大张伟、秦霄贤、萧敬腾、徐梦洁等艺人将登陆元音大陆MEMOON开启七天的游戏闯关冒险。可以说,汇集异世界背景、虚拟形象连接、多元游戏任务的该节目堪称音综界的“元素天花板”。
今年我们能明显感觉到,元宇宙技术对于音综的基因大改造势如破竹,此前百度携手YY直播合办的首档元宇宙竞演综艺《超能音乐汇》,就让业界看到了在元宇宙「希壤」里进行音乐表演有多炫酷。
不过,虽说元宇宙+是大势所趋,但制作者们要警惕把音综做成纯虚拟偶像路线的“纸片人综艺”。这两年诸如《跨次元新星》《2060》等虚拟人综艺都未造成出圈的影响力,概因为虚拟偶像粉丝多是小众的二次元群体,《2060》的豆瓣小组至今只有153人关注,此种现象注定了“纸片人综艺”前景黯淡。
如此来看,东方卫视走老路的《虚拟唱跳Z世代》可能很难掀动太多市场关注,相比较而言,《元音大冒险》的打法显然更为超前,它的成品质量和播映效果如何,将直接决定音综元宇宙化的下一步去向何方。
“没见过”的垂类音综又来了
但元宇宙并不是市场唯一选项。
这个Q4乃至到明年,犀牛君观察到各大平台都在积极布局多个方向的创意垂类音综,给略显疲惫的市场注入了一些“没看过”的新鲜活水。
第一个方向是发扬圈层音乐文化。
爱奇艺的《我们民谣2022》最为典型,仅凭周云蓬、房东的猫、陈鸿宇、陈粒、好妹妹、水木年华等民谣红人组成的的豪华卡司,你就明白该节目发扬民谣文化的野心,集结29组民谣音乐人的华语民谣“华山论剑”必将掀起一场乐坛的新民谣风暴。
如果说《我们民谣2022》是《乐队的夏天》“民谣篇”的细分版,《野生潮音》则可被视为《即刻电音》+《中国新说唱》的mix版本,在海边经营起电音&说唱为主打音乐风格的livehouse,或能助推两种音乐文化1+1>2地叠化传播。

卫视音综方面,东方卫视正在筹备的《合唱也疯狂》将选拔全国优秀合唱团上节目,望借综艺把合唱团文化带向流行。值得注意的是,该节目近日被爆将有望实现谭晶、那英、周深、阿云嘎等实力唱将同台献唱,果真如此的话还蛮值得期待。
第二个方向则是慢综艺向的音综。
芒果去年底推出的《时光音乐会》促成代际歌手在户外开唱和闲聊,可能是不满意第一季高口碑、低热度的表现,即将开播的第二季成功邀到了田震、孙悦、梁咏琪等“古早级国民歌手”助阵,他们身上的故事将会是节目传播的大爆点。

爱奇艺的《音乐野生活》可看作是音综版的《向往的生活》,由黄磊召集音乐好友乘绿皮车旅行巡演的设定颇为走心。芒果的浪姐衍生综艺《乐队的海边》目前热播中,郑秀妍、于文文等人气姐姐推热节目,证明了该类音综可以是个通用的制作公式。
还有音综在玩一些“很新的东西”。
抖音《百川综艺季》旗下的《百川乐时空》另辟蹊径,开创了老歌手在不同代际素人面前隐藏身份演唱的创新模式,少见的情感向音综风格令该节目在看片会上受到媒体们盛赞。

优酷的《那年的精彩》目前确定将上星浙江卫视播出,虽说也打的情怀牌,但改编港剧港片歌曲来竞演还挺耳目一新。腾讯视频《大咧咧的歌》则主打大张伟安利宝藏歌曲的模式,围绕单体明星IP来制作音综也不失为一种新路子。
音综,快给哥哥们舞台
“制造舞台”则是内娱音综时下的当务之急。
这两年,行业艺人们(尤其是偶像艺人)有关“内娱没有舞台”的发声越发频繁,各路粉丝恨不得每天跑去平台方微博喊话“快给哥哥们舞台”,于是,今年很多平台都开始顺应群众呼声,制造了一批只为舞台而生的音综项目。
腾讯视频的《来看我们的演唱会》自打释出消息就是微博话题爆款,节目相关路透、新闻、先导片等引发微博网友热烈讨论,节目提出的“全开麦式演唱会live音综”成功唤起内娱观众渴望高规格演唱会的心理,延期播出的该节目将是未来音综市场上一枚重型武器。
《1+1live》则延续了腾讯视频注重live临场感的音综模式,届时节目组将邀请舞台经验丰富的ACE艺人完成1+1的双人限定舞台,这种“强强联手”的高能舞台或会帮助拉高内娱舞台的标准上限。
《舞台2023》则致力于为内娱年轻艺人提供舞台机会,直接把“舞台”二字写进名字的该节目,专注于去打磨内娱观众最关注的舞台质量部分,帮助年轻艺人们在高标准、严要求下产出高品质舞台。

其实这些年来,内娱并不缺少“为舞台而生”的综艺,今年腾讯视频曾出品过《令人心跳的舞台》,芒果TV打造了新生代音乐人舞台唱演秀《百分百开麦》,但两档节目里年轻艺人们完成的舞台大多都谈不上成熟。
以上两档节目通常被平台称为「打歌节目」,加之优酷正在开发的《朝阳打歌中心》,都是效仿韩娱打歌节目派生出的项目。但在犀牛君看来,主流传播媒介迥异、优质偶像数量远不及韩娱的内娱,其实并没有适合「打歌节目」生存的土壤,这类节目能否顺利上马都要打上一个大问号。
如此来看,犀牛君还是比较看好那些能真正洞察到群众需求的音综,比如《来看我们的演唱会》探察到用户渴望看演唱会的需求,这类“懂听众”的音综最有可能在当下综艺市场书写一段新的故事。
在《好声音》《歌手》等国民音综对打擂台的时代远去后,用新的爆款去续写传奇,正在成为音综市场目前的当务之急。


评论