文|锌刻度 星晚
编辑|李觐麟
近日,连续两年在双十一大促中大放光彩的薇诺娜接连遭到投诉,退货维权事件频发。
从“所有女生”疯抢的香饽饽到遭投诉面霜发臭、面膜潦草的“一生黑品牌”,薇诺娜的现状与之此前财报中的一句风险提示竟出奇地吻合:“消费者使用公司产品产生过敏等不适现象,可能会引起消费者投诉。”
截至发稿前,此次事件在消费者当中的反应仍在不断发酵,因此这场“投诉退货潮”可能还是持续一段时间。而对于薇诺娜来说,在双十一这一重要促销节点上摔跟头,既是丢了业绩,也会损了名声。
在竞争日益激烈的国产护肤赛道上,也许容错率并不高。
神坛上的薇诺娜被惯坏了?
“我是薇诺娜老用户,试用了新的冻干面膜,脸上明显泛红冒包,已经在走投诉程序了。”
“薇诺娜特护霜你在吗?我被你臭到睡不着”
“火了就开始砸招牌了,溶媒液少了许多,粘稠度也和去年不一样”
……
近段时间,薇诺娜在各大社交平台上的讨论度颇高,不过却是清一色的负面消息。受此影响,薇诺娜母公司贝泰妮的股价一路下跌,市值降至572.24亿元,较巅峰时期的千亿市值缩水近半。
这场纷争的重点主要围绕薇诺娜的高保湿修护面霜和舒缓修护冻干面膜这两大爆款产品。前者被多位消费者投诉称有很奇怪的臭味,“像是装修材料和下水道混合的臭味,也像臭鸡蛋味。”网友“Beauty_薛冰冰”这样描述道。
相较于臭味,更严重的是已有不少消费者在使用这款面霜之后出现了发红、长痘等过敏现象。不过根据批次的不同,一些正装和小样则没有出现这样的情况,但大范围的消费者恐慌已经是不争的事实。

部分消费者对薇诺娜的投诉
而后者舒缓修护冻干面膜不仅出现了产品致敏的情况,“从预热到后面整个双十一期间都没有告知我们存在新老版更替的问题,结果收到手之后发现膜布变了、吸收程度变了,用完之后脸还发痒。”连续两年在双十一期间大量囤薇诺娜的金金告诉锌刻度。
随后,锌刻度也从黑猫投诉上搜索发现,薇诺娜目前已有1339条投诉,除部分投诉虚假发货、承诺的满赠礼拒绝发放之后,绝大多数的投诉皆针对上述两款产品出现的异常情况。

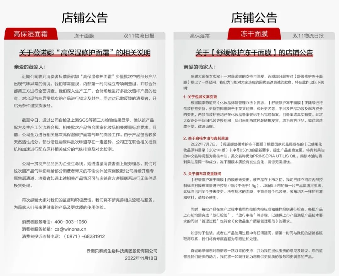
薇诺娜针对此次事件的说明
舆论不断发酵后,薇诺娜官方也针对这两款产品的异常作出了相应说明。但在说明当中,薇诺娜表示高保湿修护面霜出现气味异常的批次经第三方检验结果显示“该产品配方及生产工艺流程合规,相关批次产品符合国家化妆品相关质量标准要求”,至于造成臭味的原因仍未有结果。
对于这样的说明,消费者几乎都是不买账的。网友“Cheryl”甚至表示薇诺娜出具的检查报告是A103批次,而出现更多问题的是A101批次,因此近段时间能够看到维权大军先后奔走在品牌方、平台方、销售方以及第三方投诉平台上,想要讨一个说法。
事件演变至此,关于面霜是否存在质量问题、面膜是否偷工减料已经成为薇诺娜与消费者之间的“薛定谔之猫”,但不可否认的是,此番状况与薇诺娜后续的应对措施,的确使其“跌下了神坛”。
贝泰妮布局“半生”,归来仍只有薇诺娜?
为什么薇诺娜“翻车”会在消费者群体当中掀起如此大的波澜?这或许与薇诺娜走的路线与立的人设有关。
在国产护肤品牌当中,薇诺娜以“专注敏感肌肤”的定位俘获了不少消费者,其官网上的品牌故事一栏中写到:贝泰妮集团掌门人郭振宇博士与团队以“解决中国人常见的问题肌肤”为初心集结国内外皮肤学、植物学、生物学领域优秀人才……创立了中国敏感肌护理品牌薇诺娜。
加之如李佳琦等头部主播与明星的推荐,薇诺娜的品牌形象很快树立了起来,不少肌肤敏感的消费者视其为救药。因此此次“翻车”涉及产品致敏因素,无疑是触及到了这部分消费者底线,“粉转黑”也就是自然而然的事。
除此之外,对于另一部分消费者来说,支持薇诺娜也仿佛是在站队。事情要从2021年的双十一说起,彼时,李佳琦与玉泽之间的矛盾激化,而薇诺娜则成了李佳琦重点推荐的香饽饽,不少消费者都抱着“帮助李佳琦卖爆薇诺娜”的情绪疯抢,最终薇诺娜多款产品售罄,今年“翻车”的修护舒缓冻干面膜更是一炮打响,在历经三轮补货后,销量达到200万份。
据贝泰妮2021年的财报显示,2021年1-12月,贝泰妮营业收入实现40.22亿元,同比上升约52.57%;净利润达8.63亿元,同比上升约58.77%;护肤品毛利率实现76.01%,同比保持稳定。过去的一年,薇诺娜这个品牌,可谓是名利双收。
薇诺娜母公司贝泰妮自2021年在深交所上市后,也一度坐稳了“功效护肤品第一股”的宝座。薇诺娜的成功,给贝泰妮带来了高光时刻,但对单一品牌的依赖也造成了一定的危机。据蓝鲸财经报道,薇诺娜常年占据贝泰妮营收的98%。
锌刻度从贝泰妮官网上查询到,目前贝泰妮旗下拥有专注敏感肌肤的“薇诺娜”、专注婴幼儿肌肤问题的“薇诺娜宝贝”、专注精准修护的“BEAUTY ANSWERS”、专注痘痘护理的“痘痘康”、专注皮肤年轻化的“瑷科缦”等功效性护肤品牌,以及医疗美容中心“薇伊美”和针对问题肌肤护肤咨询的“逑美”APP。
品牌矩阵是建立起来了,但真正有声量、有成绩的仍然只有薇诺娜这一个品牌,贝泰妮的第二增长曲线始终不见踪影。与此同时,渠道和营销的压力也正向贝泰妮袭来。
自2021年下半年开始,贝泰妮就加大了薇诺娜线下渠道的铺设力度,包括专柜、连锁美妆店、连锁药店、国际免税店等渠道。不过从今年上半年的数据来看,贝泰妮线下渠道销售额为3.14亿元,占营收比重为20.27%,而线上渠道销售额为16.27亿元,占总营收比重为79.72%,线上渠道仍是重点。

贝泰妮线上线下渠道占比
再说说营销,尽管薇诺娜在大众眼中并非是营销味过重的国货品牌,但事实上,薇诺娜在营销上的投入却并不少。贝泰妮去年第三季度财报显示累计销售费用为13.4亿元,同比增长36.8%,累计销售费用率为46.2%。到了今年上半年,贝泰妮销售费用为9.31亿元,同比增长46.15%。
营销费用的居高不下,无疑会持续影响着品牌的利润空间,在此情形下,如果为了追求更高的利润,几乎只能从生产成本上压缩,但这却是伤害品牌的一大禁忌。
将真诚摆在第一位,做有匠心的品牌
近几年,无论是在消费者口碑中还是在五花八门的电商促销中,国产护肤品牌的声量越来越大,称霸榜单的品牌数量越来越多,国货崛起不仅是品牌与主播口中的一句口号,而是在逐渐成为现实。
从目前看来,国产护肤品牌几乎不约而同地选择了功能性护肤品这一细分赛道,不仅以此与国际大牌避免直接比拼,更是便于树立价廉物更美的品牌形象,短时间内打开知名度,铺开销路。
据公开数据显示,中国目前功能性护肤品市场规模仅占整体护肤品市场规模的15%以下,虽然这一比例有望在2024年提高至22.9%,但与欧洲、日本等发达国家高达60%的比例来说仍有不小差距。从这一角度来看,国产护肤品牌集体发力这一细分赛道并无问题。
但在仍未产生一个“中国雅诗兰黛”之前,国产护肤品牌却连连“翻车”的原因,说到底还是要说回研发能力这件事上。据“市值榜”报道,科颜氏和资生堂最早是美国和日本的药房,有药方作为研发基础;雅诗兰黛及旗下倩碧、海蓝之谜等品牌的早期产品则是由创始人自行研发而得。可国产品牌创始人大多经商出身,例如珀莱雅创始人侯军此前是大牌产品的代理商,韩束创始人吕义雄最早在西安康复路做批发生意。
换句话说,国外的护肤品市场发展较久,并且属研发产品推动市场性质,而国产护肤品牌则是由市场带动产品。
这两年虽然国产护肤赛道明显有崛起之势,在不少大促期间都能与国际大牌掰掰手腕,但仔细观察却不难发现,国货护肤品牌在于国际大牌较量时特别擅于对某一成分或功效进行营销,带动单一产品先成为爆品,接着再做品牌。
例如玉泽和薇诺娜都瞄准本土功能护肤的空白地带,针对敏感和修复功能做文章;欧诗漫推出先用膏涂抹针对祛斑部位,再使用贴片面膜的方式,主打强效美白;相宜本草推出富含50倍高浓度龙胆复合精华的面膜,主打密集修护力;透真与华熙生物旗下的夸迪、润百颜、米蓓尔等多个品牌,将烟酰胺、玻尿酸、虾青素、乙酰基六肽、玻色因、蓝铜肽等成分作为宣传重点。
这样的研发和宣传方向对于起步本就较晚的国产护肤品牌来说算是一步捷径,因此也是近两年来的品牌们内卷得最为严重的板块之一。但渐渐地,随着品牌之间相互模仿的情况加剧,以及消费者对成分噱头的逐渐无感,这样的玩法也会开始失效。
如果再遭遇一场薇诺娜此次的“翻车”事件,那便会对品牌造成不小的伤害。因此从长远来看,价格战、成分战都只是短期能够吃到的红利,而品牌能够长期输出的好产品、稳定的品控、优质的服务才是抵挡风险与危机的好办法。

欧诗漫在今年双十一成功出圈
值得一提的是,今年的双十一之前,“真诚是永远的必杀技”这句话出圈,不少消费者都冲着欧诗漫创始人沈志荣的真诚与数十年如一日的匠心精神而决定购入产品。最终,20万套的欧诗漫礼盒在预售当天迅速售罄,成为黑马。
在这之前,欧诗漫这个老牌国货对产品和成分的营销其实并不算多。当李佳琦问到为什么欧诗漫55年只在珍珠赛道钻研时,沈志荣答道:“一个人精力是有限的,做好一件事,就必须认真做好这件事。”
或许,这就是国产护肤品牌做出成绩的一份参考答案吧。


评论