记者 |
信托业务分类改革已经“箭在弦上”。
12月30日,银保监会公告,为厘清各类信托业务边界和服务内涵,引导信托公司以规范方式发挥信托制度优势,巩固治理成果,丰富信托本源业务供给,银保监会起草了《关于规范信托公司信托业务分类有关事项的通知(征求意见稿)》(以下简称《通知》),现向社会公开征求意见。
就信托业务分类新规出台的背景,银保监会有关部门负责人指出,近年来,信托公司信托业务持续发展,业务形式不断创新。与此同时,现行信托业务分类体系已运行多年,与信托业务实践已不完全适应,存在分类维度多元、业务边界不清、角色定位冲突和服务内涵模糊等问题。
为完善信托业务分类体系,银保监会起草了《通知》,对信托业务进行重新分类并提出了相关监管要求,旨在促进各类信托业务规范发展,积极防控风险和巩固乱象治理成果,引领信托业发挥信托制度优势有效创新,丰富信托本源业务供给,摆脱传统发展路径依赖,加快转型,为实现行业高质量发展奠定基础。
《通知》共分为四部分。一是总体要求。明确《通知》的起草目的和原则。二是明确信托业务分类标准和具体要求。将信托业务分为资产管理信托、资产服务信托、公益/慈善信托三大类,并在每一大类业务下细分信托业务子项。三是落实信托公司主体责任。要求信托公司按照信托业务新分类要求,严格把握信托业务边界,完善内部管理制度和内控机制,定期排查,严肃问责,确保按新分类标准规范开展信托业务。四是强化监管引领。银保监会将进一步完善各类具体业务监管规则和配套机制,指导派出机构对信托公司信托业务分类准确性和展业合规性实施持续监管。

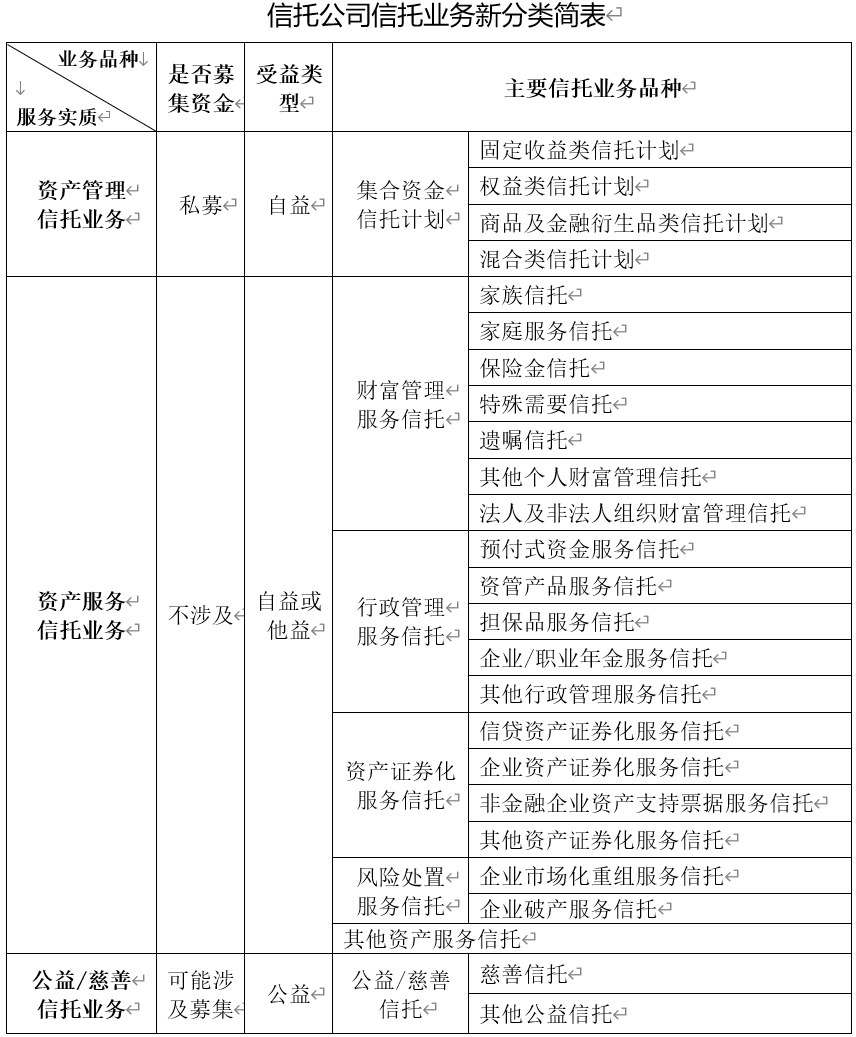
具体来看全新的信托业务分类,《通知》将信托业务分为资产管理信托、资产服务信托、公益/慈善信托三大类25个业务品种。

其中,一是资产管理信托。依据资管新规,按投资性质不同分为4个业务品种,包括固定收益类信托计划、权益类信托计划、商品及金融衍生品类信托计划和混合类信托计划。
在该业务开展中,《通知》明确提出,信托公司不得开展或参与资金池业务,不得提供规避监管要求的通道服务,并且实行净值化管理。
二是资产服务信托。按照服务具体内容和特点分为财富管理服务信托、行政管理服务信托、资产证券化服务信托、风险处置服务信托、经监管部门认可的其他资产服务信托等5小类,共19个业务品种。
《通知》按照资产服务信托的实质,对照资管新规关于破刚兑、去通道、去嵌套等精神,完善资产服务信托的分类标准和监管要求,如:一是明确资产服务信托不得以任何形式保本保收益。二是明确资产服务信托不得为任何违法违规活动提供通道服务。三是明确资产服务信托不涉及募集资金。四是资管产品管理人作为委托人设立资产服务信托,信托公司仅限于向其提供行政管理服务,且不得与资管新规相冲突,以防多层嵌套、变相加杠杆、会计估值不符合资管新规要求等情形。五是信托公司开展资产服务信托,原则上不得发放贷款,也不得通过财产权信托受益权拆分转让等方式为委托人融资需求募集资金,避免服务信托变相成为不合规融资通道等等。
值得注意的是,《通知》未将单一资金信托纳入资产管理信托范畴。银保监会解释称,主要因为所谓的单一资产管理信托实质是专户理财,根据业务实质应当归入资产服务信托中的财富管理信托,而不是资产管理信托。具体来看,资产管理信托的业务模式是信托公司发起设立资产管理产品,向合格投资者发行募资,按照产品设计管理运作,并按照产品期限到期清算。而财富管理信托的业务模式是信托公司接受委托人的委托,根据委托人需求为其量身定制专户服务,并按其要求终止清算。具有专户理财性质的信托业务符合财富管理信托特征,与资管业务的业务逻辑有明显差异。
三是公益/慈善信托。按照信托目的不同分为慈善信托和其他公益信托2个业务品种。
与此同时,压降融资类信托的方针并未改变。《通知》明确坚持压降影子银行风险突出的融资类业务,信托公司按照前期既定工作要求继续落实。同时,明确信托公司开展信托业务应当立足受托人定位,为受益人利益最大化服务,不得以信托业务形式开展为融资方服务的私募投行业务。银保监会将修订完善相关配套制度,明确具体监管要求,保障信托业务符合信托实质。
对于存量业务的整改安排方面,为推动信托公司稳妥有序整改,确保平稳过渡,《通知》拟设置3年过渡期。其中契约型私募基金业务按照严禁新增、存量自然到期方式有序清零。其他不符合分类要求的信托业务,单设“待整改信托业务”一类,根据过渡期安排有序实施整改。已纳入资管新规过渡期结束后个案处理范围的信托业务,应当纳入待整改业务,并按照资管新规有关要求及前期已报送的整改计划继续整改。
事实上,信托业务分类改革的话题在2022年一直围绕着各家公司。
据证券时报报道,早在2月召开的信托监管工作会议上,银保监会相关负责人表态,业务分类改革将作为2022年信托行业重点工作推进。
紧接着4月份,陆续有信托公司收到监管下发的《关于调整信托业务分类有关事项的通知(征求意见稿)》。10月份,《关于调整信托业务分类有关事项的通知》正式下发至信托公司。
有业内人士分析称,此次《通知》相较此前略有微调,大方向和规则保持不变,主要是表意更清晰。值得注意的是,其中最大的不同点就是过渡期,由5年调整为3年。
至于存量待整改业务规模,《通知》较此前明确为:应当严格控制在2022年12月31日存量整体规模内并有序压缩递减,防止过渡期结束时出现断崖效应。
用益信托研究员喻智表示,本次分类调整进一步明晰了信托行业未来业务方向,立足受托人定位,以受益人合法利益最大化为服务宗旨,履行勤勉尽责的受托责任。一方面是资产管理信托业务的转型,未来融资类业务和通道业务将被持续压缩,标品信托业务成为主流。另一方面,资产服务信托预期将会是信托公司未来展业的重心。资产服务信托5小类,共19个业务品种,极大丰富了信托本源业务的细分种类,服务信托的市场空间进一步打开。



评论