文|化妆品财经在线CBO
总结历史,才能更好地前行。回望2022年,在消费环境整体下行的情况下,一些美妆品牌或是退出中国市场,或是关停某一细分渠道市场。
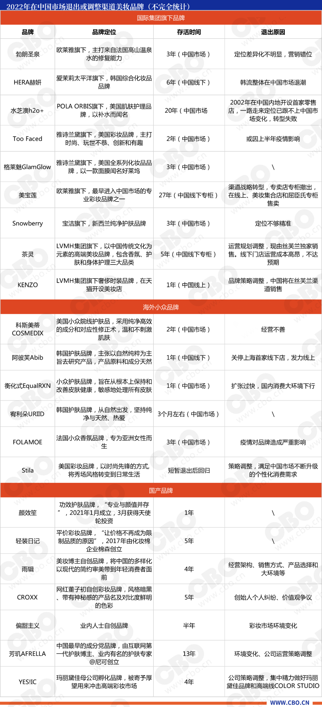
据CBO记者不完全统计,2022年共有超20个品牌退出中国市场或是迎来重大渠道战略调整。这些变化透露出哪些讯息,又将给2023年指明哪些方向?

01、国际美妆集团:中国市场“点石成金”难度升级
即便是全球美妆巨头,也不一定能在中国市场面面俱到。2022年退出的品牌中,不乏国际美妆集团旗下品牌,它们或是因为渠道战略调整,或是产品自身与市场的不适配,又或是消费环境的改变导致品牌运营难以为继等。
1. 品牌定位没有差异化特色
欧莱雅旗下勃朗圣泉和宝洁旗下Snowberry都因定位不准确,难以打开差异化市场,而怏怏离场。
勃朗圣泉以“治愈修复”作为产品定位,以天然有机、温和修复作为主推概念。但在这一布局上,欧莱雅旗下已有薇姿、修丽可、理肤泉等同系产品抢先入局,并占据中国各个层级消费市场。同时,主打修复、敏感肌的功能性护肤产品如薇诺娜、玉泽、可复美也在近些年趁势崛起,进一步瓜分了市场。此外,在产品层面,勃朗圣泉主推产品也具有很强的替代性。其明星产品之一的舒缓喷雾门槛较低,且市面上存在各类竞品。
宝洁旗下品牌Snowberry是源自新西兰的高端护肤品牌,销售,包括抗衰老、精华液和保湿霜等在内的一系列护肤产品,2019年进入中国市场时,其明星产品蓝铜胜肽精华在中国市场较为出圈。经过3年时间发展,本土护肤品牌在蓝铜胜肽领域不断发力,Snowberry主打的蓝铜胜肽精华逐渐丢失对消费者的吸引力。另外,在定位方面,Snowberry定位高端,但在定价上却和国货抢客户,造成“高端用户不选择,大众用户又嫌贵”的尴尬局面。
2. 曾引流的某种产品趋势退潮
韩妆在中国市场的持续退潮,让大集团旗下的品牌也不得不调整渠道策略。继伊蒂之屋之后,爱茉莉太平洋旗下品牌赫妍HERA在2022年宣布转型发力线上渠道。随着韩妆主要受众80、90后的成长,消费者的需求开始发生转向,更加青睐于欧美高端品牌。同时,国潮的影响又伴随着新生代逐渐成长,消费者更倾向于购买性价比更高的国产品牌。
同样陷入困局还有存活33年的老品牌水芝澳。曾经水芝澳以“八杯水”的营销概念出圈,风靡全球。而随着市场的变化,消费者护肤需求不断进阶,“补水”成为最低门槛,仅仅补水很难让如今的消费者掏腰包。最终,水芝澳已解散和清算退场。
3. 仅靠网红单品难以为继
即便背靠雅诗兰黛,靠一款网红面膜走红的GlamGlow格莱魅运营同样显得乏力。雅诗兰黛旗下另一品牌Too Faced在天猫旗舰店开业当天收获31万粉丝,但截止关店粉丝仅涨到58万人,两年时间粉丝增长不足30万人。显然,在如今的中国美妆市场,海外品牌想要持续性长久运营,已经不能靠单一产品的流量来带动。
4. 缺乏中国市场高适配度
大集团旗下新品牌引入中国市场的适配度,某种程度上决定其发展的天花板。
LVMH以中国茶文化为灵感孵化的东方护肤品牌茶灵,在2022年关闭了专柜以及专卖店,将其整合到丝芙兰渠道进行销售。即使背靠大集团,有足够的研发实力,茶灵在进入中国市场5年后,依然声量平平。一方面是因为文化隔阂,导致品牌难以真正理解中国消费者的需求,另一方面单独开辟线下门店,不仅价格高昂且收效甚微。
据悉,茶灵的精品店聘请香港著名设计大师Alan Chan陈幼坚操刀,不算店铺打造成本,仅设计费就花了500万元,但一个专柜却只能达到50-100万的月销量。而据丝芙兰官方数据,自从2019年10月进入丝芙兰到2022年7月,茶灵累计取得了1亿元销售额,平均月销300万左右。
02、海外小众品牌:考验运营方的多方面能力
在2022年退出中国市场的海外小众品牌,多是没有大代运营商公司、中国总代公司背书的单打独斗的品牌。
在消费的流量困境下,打着海外网红名声、用一两个美妆单品收割中国市场的时代,俨然已经成为了过去时。面对更加理性的中国消费者,海外小众品牌进入中国市场,即便只进入线上渠道,也需要以品牌运营思维来打开市场。这不仅考验品牌对中国市场的理解程度,也考验着中国运营方的各方面实力。
此外,一些品牌的退出则是阶段性时调整,重新梳理运营策略后仍会回归。
2022年7月,Stila在其天猫旗舰店发布公告称,Stila海外美妆旗舰店将于7月26日18点结束运营,届时起不再接受新订单,9月1日0点后,在线客服也将关闭。截至发稿,Stila海外美妆旗舰店已经重新开业并对品牌进行升级。重新开业的Stila表示,旨在满足中国市场不断升级的个性化消费需求。
同样暂别的EqualRXN也表示将于2023年5、6月重新进入中国市场,现在正对产品进行备案。在提到退出原因时,衡化式相关负责人表示,价格混乱是此次败走的原因之一。
03、本土品牌:没了营销,存活都成问题
在退场的本土品牌中,一部分品牌表示因为运营不佳,战略层面失误而导致退场。
9月6日,中国最早的成分党品牌、国产护肤品牌芳玑AFRELLA,其创始人尼可宣布品牌关闭,这个创立13年的国产品牌还是在2022年折戟。

在宣布关停的公告中,尼可表示:“暂时关闭品牌有很多原因,从大环境,到行业变化,到最重要的公司运营,各个因素都有。”同样退出市场的雨辑也在公告中宣称,“关店的原因有很多,但无非就是经营架构、销售方式、产品选择和大环境这些因素。”
从倒闭的品牌来看,无论是雨辑还是芳玑又或是之前的唐诗雅韵,品牌声量都很式微,体现了其在营销层面的乏力。尽管国产品牌一直为人所诟病“重营销轻研发”,但没有了营销,品牌存活都是一个问题,更别提后续的研发工作。
唐诗雅韵创始人曾无奈表示,“近几年,很多国货彩妆默默无闻地从开始到结束,可能受关注最多的就是闭店清仓的那一段时间。”
线上获客成本的居高不下,使得那些想要在各类社交平台“一鸣惊人”的品牌也只能望而却步。高昂的营销费用,对于单个品牌来说,无疑是心有余而力不足。偏甜主义主理人曾在接受采访时表示,“一不投入推广,店里就没有流量,投入推广营销的费用与实际的转化率相差太多,所以我们就选择直接清仓。”有数据显示,曾经的营销投入回报比为1:1.2,而现在已降至1:0.8。
也有因主理人个人原因而导致的品牌失势。由网红董子初Benny在2017年创立的CROXX,是一个个性化美妆品牌,继承了其主理人鲜明的个性色彩,采用暗黑系的包装,色彩浓烈,产品极具神秘感。在上线半年后的双11期间,CROXX成为天猫红人彩妆销量TOP1。对于关停一事,董子初曾做出解释称,“并非是市场表现不佳所致,而是另有其他原因。”据了解,董子初曾于微博及B站上提及,“由于和经纪公司解约,让自己元气大伤。”
覆巢之下,安有完卵。2023年开始,美妆市场格局洗牌无疑将进一步加剧。当疫情成为常态,产品自身是否能打,运营能否提升效率,是一个品牌能否顺利存活下去的关键。


评论