文 | 价值星球Planet 归去来
编辑 | 唐飞
作为每个家庭春节的重头戏,年夜饭包含着阖家团圆、辞旧迎新的美好寓意。
而作为疫情全面放开的首个春节,今年的年夜饭市场正变得火爆。
叮咚买菜上线的“年夜饭预制菜”预定专区里,主打家乡味道的传统宴席“八大碗”系列,上线仅半个月销量已突破10万份。“避风塘炒面包蟹”,一天被抢订5000多份。而整个平台和年夜饭相关的菜品,和去年同期相比,销量增长500%。
仅在元旦期间,盒马预制年菜套餐预售环比增长56%,其中售价为888元4-6人份的年夜饭套餐最受欢迎。除了套餐外,还有烤乳猪、烤羊排、东坡肘子等硬菜。
来自美团外卖的数据显示,尽管春节未到但“年夜饭”、“春节”关键词搜索量同比去年增长了17%。而提供年夜饭的外卖商家同比去年春节增加了200%,年夜饭菜品销量同比去年增长了143.25%。

年夜饭市场存在已久,但通过“外卖订餐”爆火却是近两年的新形式。到底是谁在网络平台购买年夜饭呢?他们又为何购买呢?
疫情之后的新机遇
事实上,今年的年夜饭和去年相比,其最大的利好来自于整个供应链环节被彻底打通,这也为年夜饭的发展创造了新机遇。

图源:《创客贴预制菜行业洞察报告》
在产业链的上游,国内农产品的主要供应地多在三线及以下县市,受疫情影响,不少地区的蔬菜收购价都出现了不同幅度的下跌。
来自“中国蔬菜第一大县”山东省莘县的农民张自强告诉我们,去年11月份前后,当地萝卜和白菜的收购价直接暴跌到每斤0.1元以下。过低的收购价也让当地很多种植大户连最基本的人工费用都无法支付。
而如今农产品物流环节已被彻底打通,加上许多国内下沉市场已顺利度过第一波疫情高峰期,整个农产品供应环节也已逐步恢复正常。“进入到今年1月份以后,当地蔬菜的价格较去年同期整体还是以下跌为主,这也让产地收货的客商有所增多。并且据客商反馈,现在,在整个蔬菜的运输环节,也完全恢复到2019年的水平,这也能让他们更好地控制蔬菜的损耗。”张自强接着表示。
另外,从去年12月份至今,在猪企去产能加大市场投放力度,以及下游需求相对缓慢的共同影响下,全国猪肉价格仍在震荡偏弱运行。以1月5号为例,全国36个城市猪肉零售价从19.61元/斤,较一周前价格跌0.65元/斤。

图源:银河期货
显然,上游蔬菜和猪肉等价格的下跌,也为中游年夜饭相关企业增加了更多的利润空间。
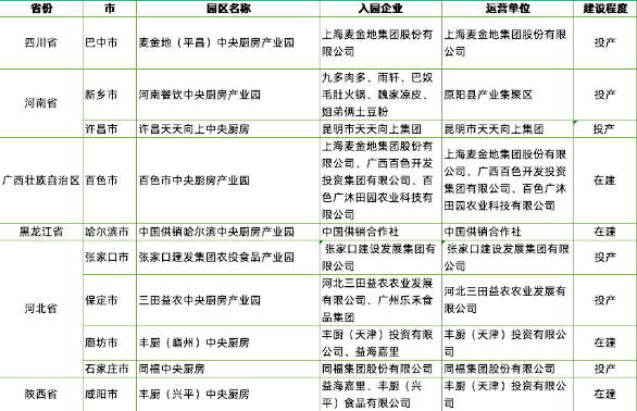
而在产业链的中游,以年夜饭中的预制菜为例,自去年预制菜成为餐饮界的“黑马”后,全国多地都在加大预制菜中央厨房的建设力度。
比如广州花都计划构建集冷冻冷藏、加工生产、物流配送、服务配套于一体的综合性预制菜产销中心,打造大湾区预制菜一体化生产加工基地,招商引资也在同步进行中。

图源:公开信息整理
而在产业链的下游,物流环节和即时零售配送运力的恢复,也帮助年夜饭在较短的时间抵达消费者手中。
来自四川省成都市的骑手罗高伟告诉我们,从去年12月底,自己所在的区域骑手都已经陆续“阳康”,而且临近春节,大家都想多跑点订单好回家过年。而且今年春节和去年不同的是,以前大家害怕被感染,很多人都不敢应聘骑手,而在今年元旦前后明显感觉应聘的人增多了。
在消费端,由于2022年多家预制菜品牌企业一直在借助直播、私域流量、达人种草、线下门店等加大对预制菜的推广力度,这也让预制菜在消费端的渗透率有所提高。比如,去年1-8月,预制菜在抖音的营销预算较2021年同期直接提高140%。

图源:《创客贴预制菜行业洞察报告》
也正是在以上的多重利好的合力推动下,今年多家电商平台的年夜饭订单均出现明显涨幅。但这个涨幅是否能够继续维持,后续也面临着不小的挑战。
哪些平台在卖年夜饭?
嗅到风口气息的电商平台,自然也不会放过这个冲业绩的机会。
以京东、天猫、拼多多为代表的传统电商平台,以抖音为代表的直播平台,以及叮咚买菜、盒马鲜生、美团等企业,均在争抢年夜饭的市场。
比如说,京东正给予预制菜年夜饭品牌引流、售后物流等全方位支持,协助后者冲高销量;拥有自建品牌和中央厨房的盒马、美团等平台,则加紧研发新品或对过往的爆款商品加以改造,同样期望搭上年夜饭这趟列车。
现阶段电商平台售卖的年夜饭可大概分为几类,一类是以海鲜、佛跳墙、年夜饭套餐为代表的加热即食类产品;第二类则为半成品预制菜,消费者购买后需进行二次加工;第三类则为开袋即食的年夜饭。
由于类别有限,所以目前年夜饭存在很强的同质化情况。以佛跳墙为例,京东和抖音所售卖的佛跳墙均是99.6元6罐。其他的半成品年夜饭预制菜,各家电商平台所售卖的种类也基本一致,价格区间也非常接近。
如如意三宝年夜饭半成品菜套餐在京东和天猫的最终价格几乎都是300元左右。换句话说,在产品趋同的情况下,比拼价格成为电商平台抢夺客户的主要方式。

左:京东 右:天猫
但需要指出的是,同质化的年夜饭对消费者并不友好,尤其是一些套餐类的成品年夜饭。由于我国幅员辽阔,各地居民饮食习惯和喜好相差较大,比如皖北地区的口感偏咸、云贵川地区偏辣、广东地区喜欢清淡。相对“标准化”的口感确实容易形成产业化链条,但同质化的口感也很难达到消费者的全部预期,能否让消费者复购是一大难题。
好消息是,在盒马、京东、美团等巨头下场之后,预制菜行业在供应链管理、产品研发、物流配送等环节的短板有望得到补强,这也为征服挑剔的C端消费者奠定了基础。
仔细观察可以发现,在经过一轮大浪淘沙后预制菜行业已经逐渐成为巨头的游戏,阿里、京东、美团等巨头的头部效应正在加强。
华创证券在研报中表示,十年后我国预制菜市场规模有望突破万亿规模大关。但由于当前生产端工业化程度不高,大单品稀缺,目前预制菜产品仍需依赖B端渠道。受限于预制菜产品的季节性、区域性和周期性特点,C端营销投入需求高,消费者教育尚未成型,且由于预制菜产品普遍保质期较短,实际定价系统性管理更难,市场发展仍需时日。
谁在电商平台上买年夜饭?
对标预制菜的用户群体我们就不难看出,目前年夜饭的消费人群仍以高线城市的年轻人为主,且其中已婚已育的女性群体占比较大。

图源:《创客贴预制菜行业洞察报告》
但需要指出的是,并非是所有大城市的年轻人都会购买年夜饭。广州土著女孩马瑶瑶告诉价值星球(ID:ValuePlanet),由于去年智纲智库创始人王志纲在东方甄选直播间怒喷预制菜“如同猪狗食”,再加之有博主在测评趣店的销冠爆款酸菜鱼时发现其宣传的“三天保质期”与实际不符,而且目前相关法律对预制菜所产生的食品安全问题监管也不健全,出于家人健康考虑自己并不敢轻易购买预制菜年夜饭。
而在我们和大量消费者沟通的过程中发现,当下年夜饭核心的消费人群主要还是以“烹制小白”和害怕麻烦的年轻人为主。
譬如,来自北京的独居女孩钱丽娜告诉我们,为躲避家人的催婚,自己春节直接不回家,并且今年的除夕和闺蜜两个人一起过。但由于二人均是“烹饪小白”,这才在电商平台上购买了年夜饭。
而来自上海的宝妈赵子涵却告诉我们,由于自己需要带两个孩子,若是自己烧制年夜饭的话,从买菜、洗菜、烧制等环节极其占用时间,而且往年自己烧制的话,也有很多菜全部浪费。
她还说,外出订年夜饭的话,很多小的餐厅春节期间并不营业,大的餐厅一桌年夜饭差不多都要几千元,自己也舍不得。各方权衡利弊之下,在电商平台购买年夜饭成为了自己最优的选择。

图源:盒马
另一方面,和去年众多高线城市年轻人选择就地过年不同的是,在外打拼已经几年没有返乡的他们如今对回乡的意愿空前高涨,这也让全国多地铁路正迎来客流高峰。
以1月14日农历小年为例,上海站、上海南站、上海虹桥站预计分别发送旅客11万人、4.1万人、26.4万人,合计共发送旅客41.5万人。北京站全天则发送旅客约9.8万人次,比2022年同期增长5万人次。
而返乡后的“打工人”,除了能享受浓厚的节日氛围,也能尝到阔别已久的家乡味道。比如说,来自四川省眉山县的陈刚说,每年除夕当天下午,自己大家庭中的叔叔、婶婶,以及自己的父母都会开始准备年夜饭。虽然准备年夜饭的过程很累,但一家人团聚在一起的幸福感也能他们内心感觉到很充实。
来自安徽省阜阳市的尚瑞告诉我们,由于北方过年期间有吃饺子的习惯,所以每年自家的年夜饭都是由自己和父母包饺子,再烧制不同的菜品,“若是从网络平台购买年夜饭的话,总感觉少了一点过年的氛围。”
如尚瑞所说,阜阳市某家快递驿站的老板周腾腾也告诉我们,从1月10号到农历小年期间,在快递的进港件中也几乎看不到年夜饭的身影。这或能从另一角度说明,未来年夜饭若想真正攻入国内下沉市场,绝非易事。
而对于高线城市的返乡青年而言,当他们回到家乡后,也会在父母的要求下,打消在网络平台上购买年夜饭的想法。
一边是高线城市为年夜饭“打得火热”,另一边是下沉市场短期内难以渗透,以预制菜为主的年夜饭消费正在面临冰火两重天的局面。而这也极其考验相关企业的选品、库存、周转能力,再加上可能产生的退单、售后等问题,想要吃到这个“春节档”的大蛋糕并没有想象中容易。
*应受访者要求,文中均为化名。



评论