记者 杜萌
建信基金日前再度出现董事长变更。值得注意的是,这距离2022年7月份刘军走马上任仅仅过去了7个月。
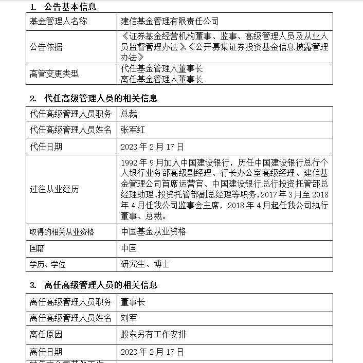
2月17日晚,建信基金发布公告称,因公司股东对刘军先生的工作另有安排,自2023年2月17日起不再担任我公司董事长职务。在新任董事长履职前,暂由总裁张军红先生代为履行董事长职务。
公开信息显示,刘军曾在安徽省政法干部学院、安徽省司法厅任职,自1993年11月起在建行广东省的分支机构任职,历任建行广州开发区支行行长、东莞市分行行长、广东省分行行长助理、广东省分行副行长、深圳市分行行长、广东省分行行长等职。2021年12月起任中国建设银行职工代表监事。2022年4月起任建信基金党委书记,2022年7月起任建信基金董事长。
张军红则自1992年9月加入中国建设银行,历任中国建设银行总行个人银行业务部高级副经理、行长办公室高级经理、建信基金首席运营官、中国建设银行总行投资托管部总经理助理、投资托管部副总经理等职务,2017年3月至2018年4月任建信基金监事会主席,2018年4 月起任公司执行董事、总裁。
关于建行内部的人员调整,在今年年初便有传言。今年2月初,有消息称,刘军已赴建行上海分行,出任分行行长,相关任命在行内已正式公布,而建行上海分行原行长林顺辉则已赴任建信人寿。

除董事长变更外,2月17日,公司公告宫永媛新任公司副总裁。公告显示,宫永媛2001年7月加入中国建设银行,先后在建行总行个人银行业务部、个人金融部、个人存款与投资部任职,2015年11月起任个人存款与投资部资深副经理。2018年6月起任建信基金纪委书记、党委委员,2022年12月起任建信基金党委委员。
2022年5月13日,建信基金发布人事变更公告,原董事长孙志晨、原副总裁马勇因股东安排,已于5月11日离任,由总裁张军红代任董事长一职。
资料显示,孙志晨于1985年7月加入中国建设银行,之后自2005年建信基金成立后便一直效力,先后担任建信基金总裁、第一任总经理等职务,自2018年4月起担任建信基金董事长,可谓建信基金的创始元老。
随后,刘军作为大股东方中国建设银行派出的高管,空降建信基金担任董事长职务。但仅仅过了7个月,刘军再次被调离。
高管职位为何频繁变动?界面新闻记者统计发现,自2014年至今,建信基金董事长一职已经更换了五位,而每次的原因多是股东方安排。
作为银行系公募,建信基金目前共有三大股东,分别是建设银行、信安金融服务公司、中国华电集团资本控股有限公司,持股比例分别为65%、25%、10%。
建信基金对刘军任职期间的工作给予了高度评价。Wind数据显示,截至2022年末,建信基金资产管理总规模1.43万亿元,公募业务规模7816亿元,其中非货规模为2026亿元。根据中国证券基金业协会的统计排名,截至2022年4季度末,建信基金的非货规模尚未挤进前20名。



评论