文|汽车预言家
“广汽坚持两条路,一条是自研,一条是与华为合作,二者互为补充。”对于广汽的研发路线,广汽集团总经理冯亚兴曾表达过这样的观点。
理论上来讲,这样的操作似乎既能够充分利用华为的智能技术和销售渠道,提振品牌的销量和市场声量,同时又不至于彻底失去“灵魂”和利益。然而,或许是受到前段时间“HUAWEI问界”的刺激,让广汽更进一步看到了华为的野心,开始鼓起勇气向华为说:不。
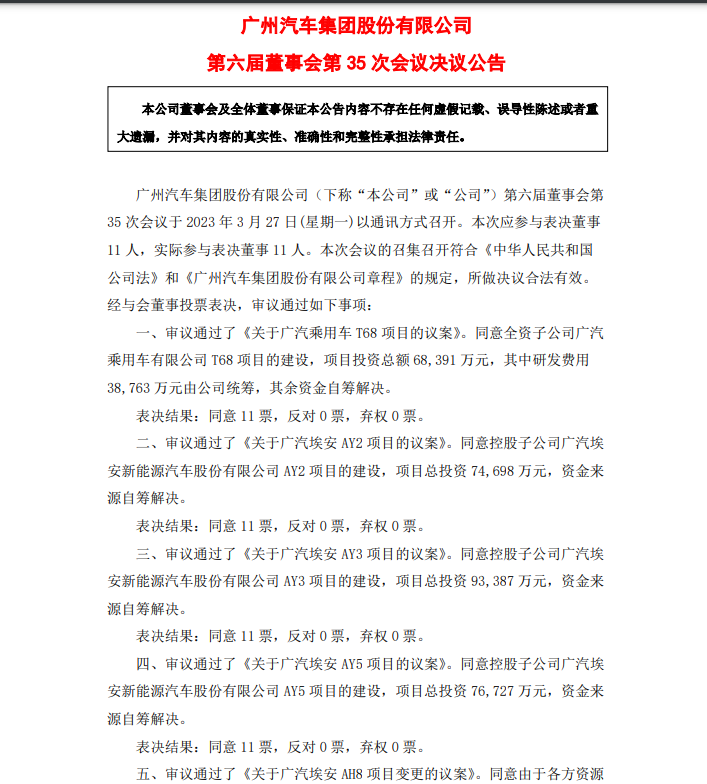
3月28日,广汽集团发布“第六届董事会第 35 次会议决议公告”,审议通过了“关于广汽埃安 AH8 项目变更的议案”。根据议案,广汽埃安AH8项目由与华为联合开发变更为自主研发,变更后华为将继续以重要供应商的身份参与公司自主品牌车型的开发及合作。另外,该项目的总投资由92473万元调整为123342万元,资金来源自筹解决。

对此,广汽埃安强调:“与华为的合作不是告吹,而是转换了身份。从原来的Huawei Inside(HI)合作模式,变更为零部件供应商模式。不是不认同华为的技术,品牌之间没有出现分歧,我们还是深度合作伙伴。”
一番话说得诚恳而真挚,但明眼人都看得出来,所谓“深度合作”的说辞只是客套和场面话,事实上广汽集团的一举一动都在将华为排除在了埃安的研发体系之外,其目的就是为了降低埃安产品的“含华量”,提高自身的自主研发水平。
事实上,回溯过去,埃安的“叛变”并非无迹可寻。
自2019年华为车BU成立以来,华为在很长一段时间内都是汽车行业的“红人”,与华为开展合作也因此成为了不少车企蹭热点的方式。其中,Huawei Inside模式的出现打破了业内有关第三方汽车业务的想象,探索出一种区别于以往单一零件供应的深度合作模式。
2021年7月,广汽集团发布公告称,同意全资子公司广汽埃安与华为(AH8车型)项目的实施。双方将基于广汽GEP 3.0 底盘平台、华为CCA(计算与通信架构)构建的新一代智能汽车数字平台,搭载华为全栈智能汽车解决方案,联合定义、共同开发,共同打造面向未来的一系列智能汽车。
其中,首款车型为中大型智能纯电SUV,并计划于2023年底量产,项目总投资7.88亿元人民币。广汽埃安也因此成为继北汽极狐、长安阿维塔后第三家采用Huawei Inside模式的品牌。
在三家车企中,埃安的“叛逆”显而易见。在去年8月的一场行业论坛上,广汽埃安副总经理肖勇公开表示,“华为是比较大牌的供应商,虽然零部件质量不错,但价格也是不受控的,与华为合作基本没有议价能力。”甚至因此,埃安和华为还被传出项目终止的消息,虽然及时辟谣,却依然体现出广汽与华为合作的“貌合神离”。
而埃安的叛逆也在某种程度上也代表广汽的态度,广汽宣布与华为变更合作模式,也并非出于孩子般的“赌气”,而是在核心技术上做好了“分手”的准备。
早在2021年的年报沟通会上,广汽集团就曾提出加快向科技型企业转型,强化关键核心技术的研发,持续推进“三电”关键核心技术自主可控。同时,广汽还在智能网联方面加快自主研发,包括车云一体集中计算式电子电器架构、G-OS车载操作系统能力构建、L2++领航驾驶辅助系统等。
去年8月,广汽埃安开启了A轮融资引战,引入53名战略投资人,融资金额达到182.94亿元,专注于核心技术的研发和产业化布局。
如今,广汽全新的AEP3.0、“星灵”电子电气架构、高级智能驾驶辅助系统NDA、海绵硅负极片电池、超倍速电池技术、弹匣电池系统安全技术等一系列自研技术的落地正是诞生于广汽的这一战略转型。前不久,广汽埃安还发布了新一代高性能集成电驱——夸克电驱,将电机功率密度提升到12kw/kg,突破了以往“大动力与小体积”不可兼得的矛盾。
毫不夸张地说,正是这些核心技术的突破与落地,构成了埃安终止合作、全面自研的底气与信心。
而除了埃安之外,我们似乎也可以从华为其他合作车企的动向中瞥见一丝“游离”的意味。
事实上,如果将目光聚焦于销量——与华为合作的目的之一,其实不难发现,除了问界之外,华为渠道对于合作品牌的实际助力微乎其微。
2022年,北汽极狐的总销量共计1.19万辆。去年6月,极狐正式入驻华为营销渠道,除去上半年极狐自身的销量,下半年极狐的月销量仅有863辆,远远不及预期。
作为国内最早与华为开展战略合作的整车厂商,北汽极狐不仅被赛力斯“弯道超车”,并且在销量提振、品牌提升、技术升维等方面也几乎没有取得成效。在一次内部会议中,某极狐领导反思道:“我们跟华为合作了这么多年,华为得到了很大的声量,我们得到了什么?”
这样的疑问或许不仅北汽存在,华为智选车模式下的“亲儿子”赛力斯也同样存在。
据了解,目前赛力斯集团旗下汽车公司正在计划推出一款中型混动SUV——蓝电E5,该车型搭载了赛力斯自主研发的DE-i电驱平台,并将于3月30日正式上市。可以看到,即便依赖华为如赛力斯,也不敢将身价性命全部押上。
据行业消息人士,目前华为店面内在售的问界产品,在一定程度上依然依赖赛力斯此前在三电技术方面的积累和经验。但截至目前,该消息并未得到赛力斯或华为方面的肯定。
而与主机厂的警惕和迟疑相对应的,是华为在汽车行业愈加活跃的身影。
2月16日,中建集团官网发布消息称,中建六局联合体中标安徽肥西新能源汽车智能产业园EPC项目,中标额约15.44亿元,这一项目建成后将用于华为与江汽集团共同打造开发新一代高端智能电动汽车。这一消息的出现也引发了业内有关华为与江淮智选车合作的猜测。
随后,2月21日,华为常务董事、终端BG CEO、智能汽车解决方案BU CEO余承东就此事表示,华为不是亲自造车,还是通过智选模式合作,间接承认了与江淮汽车的合作关系。
几乎同一时间,余承东每周会去一次芜湖,与奇瑞汽车的高层进行谈判。谈判的结果是,奇瑞与华为合作打造的新车将于今年9月份公布与华为智选模式合作下的产品计划,并且首款车型将于今年四季度推出。

一面是主机厂的退出和反思,一面是华为愈显焦急的神色。一个隐秘的信号是:华为的这套轻资产商业运作模式,似乎越来越走不通了。
究其根本,或许是华为在技术层面上的“没底”。
在前不久华为的春季发布会上,除了众多数码产品之外,华为也展示了不少汽车相关的技术。其中,华为着重提及了其Harmony OS 3系统和问界将要发布的高级辅助驾驶车型,然而对于在新能源汽车中至关重要的三电系统却主打一个“一笔带过”“避而不谈”。
有行业人士认为,这场发布会其实侧面反映了华为目前最集中、最拿得出手的依然只有智能座舱。
根据华为和部分媒体的报道,华为在三电系统上的布局似乎并不落后,可以看到,行业内目前追逐的有关三电系统的热点技术如固态电池、碳化硅、800V快充等等,华为均有所涉猎。
但是,当我们回归到目前华为最看重的问界这款车上,似乎看到的只有一辆搭载了鸿蒙系统的高度智能化的汽车,所谓的华为在三电技术上的“丰厚”储备并未得到展现,至少在用户感知上,除了一个非常”华为“的智能座舱之外,其他的地方并没有那么“华为”。
从目前来看,主机厂“竞争者”的角色叠加技术上的“单一”——即智能座舱软件,或许是为什么现阶段的华为路线,不仅消费者难以买账,合作伙伴也颇为抵触的核心所在。
在这片看起来看似利益明晰的旷野中,包括广汽埃安在内的主机厂们,似乎正在寻找一条“去华为”的道路,而华为又该如何应对?


评论