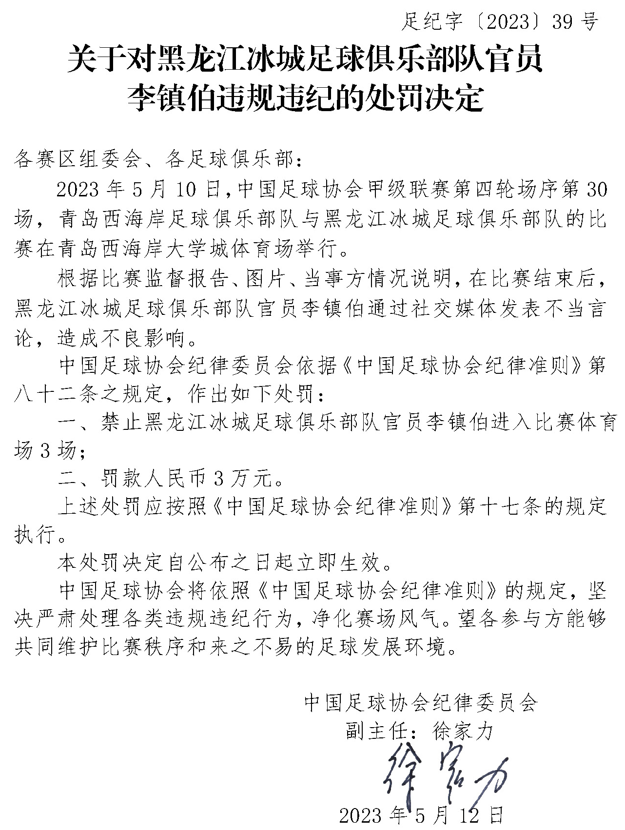
5月12日,中国足协官网发布3则对俱乐部官员违规违纪的处罚决定。处罚决定显示,因在比赛结束后通过社交媒体发表不当言论,造成不良影响,黑龙江冰城足球俱乐部队官员李镇伯被禁止进入比赛体育场3场、罚款3万元,大连人职业足球俱乐部队官员谢晖、南通支云足球俱乐部队官员花兵分别被禁止进入比赛体育场1场、罚款1万元。



来源:界面新闻
5月12日,中国足协官网发布3则对俱乐部官员违规违纪的处罚决定。处罚决定显示,因在比赛结束后通过社交媒体发表不当言论,造成不良影响,黑龙江冰城足球俱乐部队官员李镇伯被禁止进入比赛体育场3场、罚款3万元,大连人职业足球俱乐部队官员谢晖、南通支云足球俱乐部队官员花兵分别被禁止进入比赛体育场1场、罚款1万元。



评论