文|奇偶工作室
永不降价的蔚来,最终还是顶不住了。
今天(6月12日)上午,蔚来官方发布消息,全系新车售价下调3万。
要知道,蔚来创始人李斌宣曾称,蔚来永不降价。
这波降价无疑是打脸。
蔚来降价的相关话题,也冲上了微博热搜。

降了个寂寞?
目前,蔚来官网已经同步了新价格。
价格调整后,最便宜的蔚来ET5起售价来到了29.8万元,如果选择租用电池价格更是仅需22.8万。

值得注意的是,虽然降价3万,但相应的一些车主权益也取消了。
这些权益包括:终身免费换电 (每月4次),整车10年不限里程质保,终身免费车联网(每月8GB),终身免费道路救援 。
如果想要享受这些权益的话,7月31日之前可自费花3万购买。

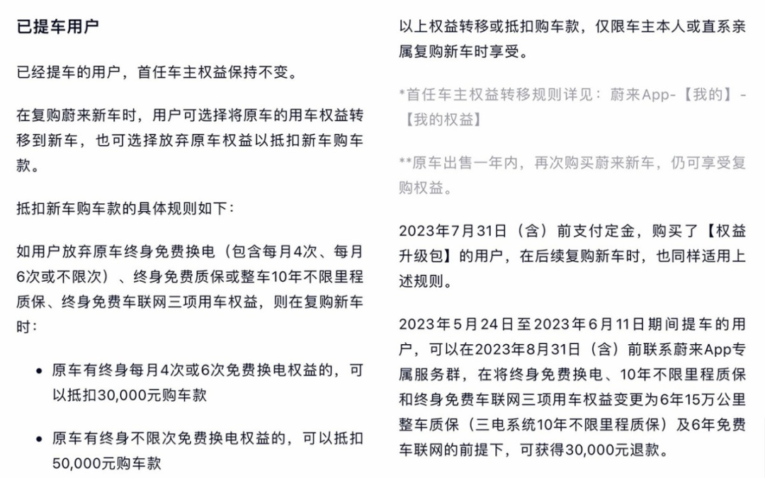
已经提车的用户,首任车主用车权益保持不变。
在购买蔚来新车时,用户可选择将原车的用车权益转移到新车,或者选择放弃其用车权益从而抵扣 3 万元至 5 万元的购车款。

对于蔚来这次价格调整,有网友表示“降了,又好像没降”

“减少权益的降价,和啥也没变直接降不一样”

也有网友认为,把权益分开让消费者自己选择挺好的。

对于网上的热议,李斌在蔚来论坛回应称:
这次价格内部讨论很久,团队凌晨三点还在反复推敲,没办法做到每个人都满意。

“最惨的男人”
作为对标BBA的品牌,蔚来向来十分爱惜自己的羽毛。
此前,李斌曾多次在公开场合表示蔚来不会降价,“因为我们也没有什么降价空间”。
今年2月份,李斌在接受央视采访时曾坚决表示蔚来汽车绝不降价,因为他认为,降价是“对老用户情感的伤害”,这是一个企业的底线。

今年年初,特斯拉带头掀起了一场新能源车降价大战。
此前,包括特斯拉、比亚迪、广汽埃安、五菱、小鹏等品牌均下调了旗下部分产品的价格。
只有蔚来反复重申不会跟风做类似的价格调整。
然而,坚持绝不降价的策略是需要付出代价的。
今年一季度,蔚来交付量环比降22.5%至3.1万辆。在“蔚小理”三家的较量中,仅领先小鹏不到1.3万辆,也算是保住了月销过万的成绩。
但到了四五月份,蔚来已经连续两个月交付仅有6000辆左右,同比下滑超过10%。

销量下滑,蔚来的财报自然也不好看,全文突出一个“惨”字。
今年1-3月,蔚来汽车收入106.77亿元,和上个季度相比,收入环比跌幅接近4成。
2023年Q1,蔚来经营亏损51.12亿,较2022年Q1增长134%,净亏损为47.4亿,同比增长165.9%。
要知道,2019年李斌被称作是“最惨的男人”,那一年的亏损不过才113亿,或许李斌能提前预定今年最惨的男人。

然而,更惨的是蔚来一季度毛利润仅为 1.6 亿元,同比下滑 88.8%,毛利率和汽车业务毛利率分别为 1.5% 和 5.1%。
要知道 2022 年同期两项数据还分别维持在 14.6% 和 18.1% 的高位。
整车毛利率 1.5% 是什么水平?
或许,我们可以在李想前几天的微博找到答案。
车企的毛利率应该在15%-25%之间,最差也不会低于 15% 的毛利率,这是一个健康生存的汽车企业的基准要求,销量领先的比亚迪、特斯拉都是如此,理想汽车近一年的毛利率基本稳定在20%左右。
相比之下,蔚来1.5%的毛利率可以说相当危险。

摆在面前的路
Leo记得之前李斌曾调侃说,如果蔚来销量不过万,他就要去找工作了。
但事实证明他并没有选择投简历,而是为了保住饭碗走上了降价这条路。
那么,降价之后蔚来的竞争力如何呢?
先来看看被寄予厚望的全新ES6,如果把直接竞争对手理想L7都有的前后排座椅通风加热,还有真皮座椅选上,售价为36.9万。
这个价格略低于L7 Max 37.98万元的售价,但理想L7拥有更高级的自适应空气悬架,而蔚来ES6尺寸更小在驾控上更有优势。
具体怎么选,还是要看消费者需求。

至于蔚来ET5,降价后“杀伤力”更大。
29.8万的售价好落在比亚迪海豹顶配、小鹏P7i顶配和极氪001之间,或许会吸引到原本购买这些车型的潜在用户。

不管怎么说,蔚来这次价格调整给了用户灵活选择的空间,对于消费者来说是件好事。
然而,在新能源汽车竞争愈发激烈的今天,蔚来能否通过调整价格翻身,这次降价会不会有损品牌形象,或许只有时间能给我们答案。


评论