文|能链研究院
近日,特斯拉在南澳大利亚州启动为超3000个家庭安装家用电池系统Powerwall再度引发了人们对虚拟电厂的关注。
据悉,特斯拉在澳大利亚的虚拟电厂项目帮助当地政府减少了超过100兆瓦的高峰需求,并能够为参与家庭平均每年节省200美元的电费。特斯拉在澳大利亚的虚拟电厂于2017年启动,截至2023年3月,特斯拉在澳大利亚的VPP有超过1万户家庭参与。对于澳大利亚而言,虚拟电厂将帮助其减少对化石燃料的依赖,提高其电网的稳定性。
来自特斯拉的虚拟电厂实践
特斯拉以分布式资源作为切入点,依托自身的大型储能系统、家庭光储一体、电动汽车充电网络等优势,通过一站式服务采集用户的用能数据,实现分布式能源应用场景的效益最大化。
除了澳大利亚,特斯拉也在美国德州、加州等地积极布局自主性虚拟电厂模式。

2022年,特斯拉与加州公用事业公司PG&E合作开展紧急减负荷计划,通过虚拟电厂的方式减少电网在需求高峰时期承受压力时的发电需求。当加州电网因为天气炎热而需要额外的电力供应时,特斯拉Powerwall的用户可以通过将他们储存的电量返回电网,获得每千瓦时2美元的报酬。
在该项目中,PG&E通过以低于用电高峰期批发电价的金额向Powerwall用户购电节省成本,Powerwall用户通过售电获得收入,而特斯拉能获得储能和发电产品的需求提升,以及未来的售电差价及虚拟电厂服务费用。

特斯拉“车+桩+光+储+荷+智”的新能源产业生态闭环;来源:《特斯拉新能源生态闭环》
眼下,特斯拉通过电动汽车、储能、发电和虚拟电厂等领域,初步构建起“车+桩+光+储+荷+智”的新能源闭环生态。其中虚拟电厂智能平台Autobidder是核心枢纽,负责新能源交易和控制管理,智能平台管理着数百兆瓦的电力资产。
“车+桩”组成特斯拉新能源生态体系的用能端,通过对车型布局、电池系统、充电网络和充电技术的持续迭代优化。
“光+储”组成特斯拉新能源生态体系的产能端,在“车+桩”的用能端取得突破的基础上,特斯拉布局储能项目开发、光伏和储能设备制造、光伏发电运营等领域,形成在产能端的光储协同布局。
“荷+智”组成特斯拉新能源生态体系的交易端,虚拟电厂智能平台 Autobidder实现了在交易端与公用电网的连接,成为特斯拉新能源生态体系的依托。

资料来源:《特斯拉新能源生态闭环》2022

Autobidder是虚拟电厂实时交易和控制平台;图源:能源电力说

Autobidder管理着数百兆瓦的电力资产;资料来源:《智慧能源管理平台支撑需求侧变革》
根据外围条件的不同,虚拟电厂的发展可以分为三个阶段:
1. 第一阶段邀约型阶段:在没有电力市场的情况下,有政府部门或者调度机构牵头组织,各个聚合商参与,共同完成邀约、响应和激励流程。
2. 第二阶段市场型阶段:这是在电能量现货市场、辅助服务市场和容量市场建成后,虚拟电厂聚合商以类似于实体电厂的模式,分别参与这些市场活动收益。
值得一提的是,在第二阶段,也会同时存在邀约型模式,其邀约发出的主体是系统运行机构。
3. 第三阶段是未来的虚拟电厂,称之为自主调度型虚拟电厂。随着虚拟电厂聚合的资源种类越来越多,数量越来越大,空间越来越广,这时候应该要称之为“虚拟电力系统”了,其中既包含可调负荷、储能和分布式能源等基础资源,也包含了由这些基础资源整合而成的微电网、局域能源互联网。
显而易见的是,特斯拉是典型的第三阶段的虚拟电厂。
国外虚拟电厂的商业模式和生态链
实际上,除了特斯拉,虚拟电厂在欧美等国家发展成熟且各有侧重,大多处于前文提及的第三阶段。其中,美国以可控负荷的需求响应为主,参与系统削峰填谷;日本侧重于用户侧储能和分布式电源,以参与需求响应为主;欧洲以分布式电源的聚合为主,参与电力市场交易。
美国目前是世界上实施需求响应项目最多、种类最齐全的国家,也是较早开展需求侧管理的国家之一。最新的数据显示,其批发市场约有28GW的需求侧资源参与其中,约占高峰需求的6%。当前,许多州都在试验家庭虚拟电厂技术,方便整合更多的屋顶光伏和储能,同时也都在扩大基于时间的费率试点,尤其是与电动汽车非高峰充电相关的应用场景。
日本自2011年开始高度重视需求响应技术开发和推广应用。2015年,日本政府出台了《日本再兴战略(2015)》,首次明确提出推广虚拟电厂政策。2016年,《能源革新战略》又进一步提出了推动虚拟电厂技术开发的示范项目计划(2016-2020)。
目前,日本正在开展典型的跨空间自主调度型虚拟电厂试验项目。据日本信息产业省测算,到2030年日本的虚拟电厂装机容量可达3770万千瓦,VPP/DR投资总和预计将达到730亿日元。日本推广虚拟电厂的重点集中在住宅、办公大楼、工厂、商业设施、公共事业和电动汽车等六大领域,以“光伏+储能”为主要形式。

德国的虚拟电厂已经完全实现商业化。德国虚拟电厂运营商的主要业务是在批发市场销售100kW以上中型可再生能源电厂生产的电量,使这些电厂成为虚拟电厂资源。德国虚拟电厂的主要应用场景是通过电力市场的灵活电价,引导电厂管辖内系统优化发用电成本,优化交易收益。
而欧美国家虚拟电厂的成熟发展,得益于其政策法规明确虚拟电厂的“合法身份”。资料显示,早在2012年,欧盟就在法律上将“聚合商”定义为负荷管理服务提供商,在法规和指令中给出了聚合商的定义,阐明了其参与市场的机会。
在德国,能源法案中明确了聚合商的定义,特别是《可再生能源法》明确规定,所有100kW以上可再生能源发电项目必须参与电力市场交易销售,促使分布式可再生能源项目倾向于选择交由虚拟电厂运营。
在美国,《能源政策法案》将需求响应上升到国家层面,法令对需求响应参与市场交易和电力平衡做出相关规定,允许分布式能源聚合商在区域性批发电力市场中参与竞争。
依赖于成熟的电力市场机制,典型国家的虚拟电厂可参与电能量交易、辅助服务、容量聚合等多个市场,其主体地位明确、交易规则健全,并由此形成了完善的商业模式和市场生态链。
虚拟电厂将成为解决电网负荷的最具经济性选项之一
在国内,虚拟电厂也愈发受到关注。
6月2日,国内首份官方新型电力系统建设文件《新型电力系统发展蓝皮书》提出培育负荷聚合服务、虚拟电厂等贴近终端用户的新业态新模式,充分挖掘用户侧消纳新能源潜力。
作为具备聚合海量分布式能源资源的数字化协调管理与交易系统,虚拟电厂在新型电力系统中将扮演关键角色,将发挥调节电能量与信息流向、提高电力系统运行效率的功能。

新型电力系统图景展望;图源:《新型电力系统发展蓝皮书》
目前国内出台的虚拟电厂相关支持政策涉及应用场景、盈利机制、运行要求等方面。其中推动负荷聚合商及虚拟电厂等新兴经营主体参与交易、以虚拟电厂拓展用户侧用能新模式、通过虚拟电厂拓展新型储能商业模式等多个国家、地方政策正在鼓励培育虚拟电厂商业模式。

来源:能源电力说
从产业链来看,虚拟电厂产业链已有雏形。上游基础资源、中游虚拟电厂运营、下游电力需求方。具体来看,产业链上游由可控负荷、分布式能源与储能构成;中游为提供虚拟电厂运营服务与技术支持的系统平台;下游为则是电力公司、售电公司、大用户构成的电力需求方。
国内虚拟电厂从2009年开始试点,至今多省已逐步落地典型示范项目。我国的大多数虚拟电厂正处于从第一代邀约型向第二代市场型转型阶段,各省开展的虚拟电厂项目以试点为主,引导用户通过开展需求响应,实现削峰填谷,测试需求响应能力。
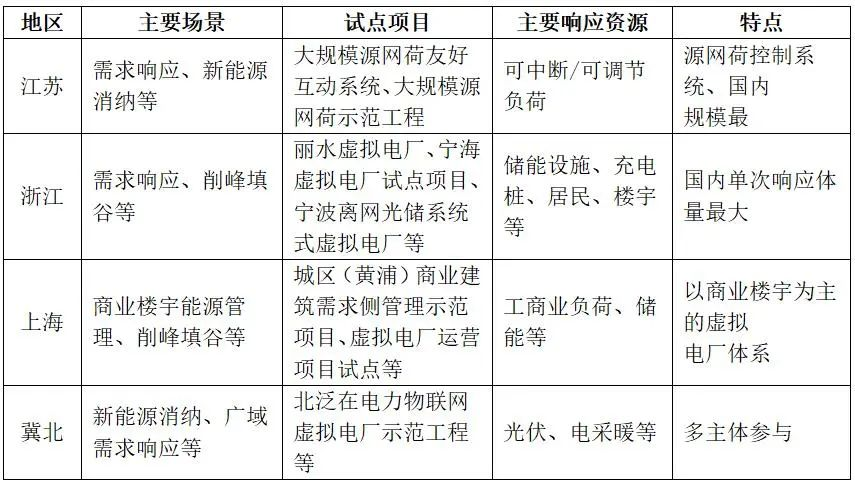
江苏、冀北、上海、浙江、天津、深圳等地结合区域特点开展了虚拟电厂的试点应用,其中江苏虚拟电厂可提供快速可中断的负荷控制服务;上海虚拟电厂建设以聚合商场、楼宇等需求响应为主,积极推进负荷集成商为主体运营的商业运营模式;冀北虚拟电厂提出了“云管边端”技术架构,并将虚拟电厂纳入电力辅助服务范围;深圳成立了国内首个城市级虚拟电厂管理中心,以负荷型、储能型资源聚合为主。

来源:能链研究院制图
而众多新能源企业也参与到了虚拟电厂的建设中。6月13日,能链智电(NASDAQ:NAAS)发布虚拟电厂业务,并与北京清能互联科技有限公司、北京京能国际综合智慧能源有限公司签订战略合作协议,各方将在电力交易决策优化、人工智能分析预测、资源聚合建模与调度优化等方面携手为行业提供解决方案。
据悉,能链智电虚拟电厂业务,以充电场站为核心场景,将分散的电动汽车、充电桩、储能设施、分布式光伏等负荷资源,通过云端进行高效聚合,形成可控的管理单元,并借助光储充柔性管理、智能调度、能量控制等方式,参与电力市场交易,响应电网调度需求,帮助充电场站降低用能成本,在推动行业良性发展的同时还参与到新型电力系统的构建中。
不难看出,虚拟电厂的发展正在提速。
从能源结构看,我国风电、光伏及电网系统更接近于欧洲模式。同时,中国与欧洲电网的职能、架构更为类似,我国虚拟电厂的早期实践案例聚合了较多风电、光伏资源,与欧洲模式具有较强的相似性。
从市场机制看,我国电力交易市场尚处于试点起步阶段,虚拟电厂的运营仍以邀约制下的需求侧响应为主要模式,因此,当前情况下更接近于美国模式。
随着可再生能源大规模接入,电网“双高”、“双峰”特性明显,备用容量不足。相关数据显示,极端情况下,2030年电网备用容量缺口将达到2亿千瓦。预计“十四五”期间电网负荷最大日峰谷差率将达到36%,“十五五”期间将达到40%,电网调峰压力持续增加。电力系统时段性、灵活性调节能力不足现象进一步加剧。
毫无疑问,虚拟电厂是解决电网负荷的最具经济性选项之一。根据国家电网测算,通过火电厂实现电力系统削峰填谷,满足5%的峰值负荷需要投资4000亿元,而通过虚拟电厂仅需投资500亿至600亿元,虚拟电厂的成本仅为火电厂的八分之一至七分之一。
可以预见的是,在支持政策密集推进、实际需求日益旺盛、电力现货市场日益发展等助推下,作为聚合优化分布式能源的智能控制技术和互动商业模式,随着新型电力系统建设的需要,虚拟电厂将迎来发展期。
参考资料:
1. 《走进虚拟电厂》 王鹏、王冬容等编著 机械工业出版社
2.《新型电力系统发展蓝皮书》
3.《特斯拉的虚拟电厂,是什么样的?》 能源电力说 2022年12月



评论