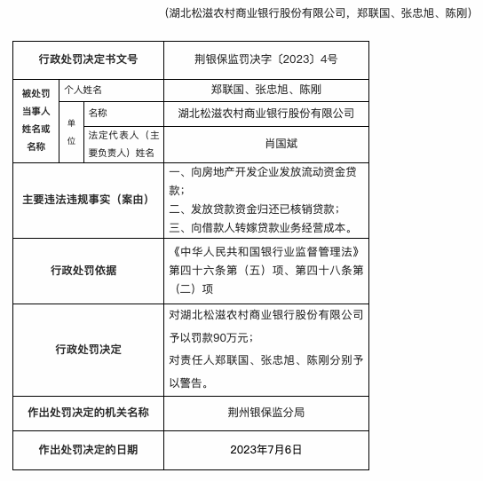
7月14日,国家金融监督管理总局公布的行政处罚信息公开表显示,2023年7月6日,湖北松滋农村商业银行股份有限公司被处以罚款90万元;责任人郑联国、张忠旭、陈刚分别受到警告处罚。主要违法违规事实为:向房地产开发企业发放流动资金贷款;发放贷款资金归还已核销贷款;向借款人转嫁贷款业务经营成本。

来源:界面新闻
7月14日,国家金融监督管理总局公布的行政处罚信息公开表显示,2023年7月6日,湖北松滋农村商业银行股份有限公司被处以罚款90万元;责任人郑联国、张忠旭、陈刚分别受到警告处罚。主要违法违规事实为:向房地产开发企业发放流动资金贷款;发放贷款资金归还已核销贷款;向借款人转嫁贷款业务经营成本。

评论