文|观潮新消费 王叁
编辑|杜仲
“做不好,晚节不保,但若不做,一定会死不瞑目。”
67岁的黄宏生放下一句狠话,然后一头扎进了新造车的浑水。
在此之前,他是一手建立创维集团的“彩电三剑客”,却在创维的上升期锒铛入狱。重获自由后,黄宏生开启“二次创业”,如今已在新能源汽车产业中布局了十年之久。
从“创维教父”到“可有可无”的人,再到造车新势力中年龄最大的“创业者”,黄宏生见证过很多行业的起起落落。创维分拆10家上市公司的豪言犹在耳畔,赛博养生的创维汽车能开多远?
创新思维的路
1982年,作为中国恢复高考后的第一批大学生,黄宏生毕业于华南理工大学无线电工程专业,被分配到电子工业部直属的中国电子进出口总公司华南分公司,任助理工程师。
两年后,由于工作表现突出,黄宏生被提拔为公司历史上最年轻的常务副总经理,享受副厅级待遇。
这或许是很多人职业生涯志得意满的终点,但黄宏生却无法感到满足。因为他在毕业时曾为自己定下了更高远的职业规划:“要开一家像索尼一样的中国公司”。
梦想的底气来自于那一代人独有的经历。1973年,高中毕业后的黄宏生在知识青年下乡的热潮中下放到一个小山村,还来不及感受日出而作与山清水秀之间的鲜明反差,就被连续三个月的梅雨融化了心气。
一场台风卷走了屋顶,知识青年们抱团取暖,淋着大雨朗诵杜甫的《茅屋为秋风所破歌》:“床头屋漏无干处,雨脚如麻未断绝。自经丧乱少睡眠,长夜沾湿何由彻。”这是那个时代独有的印记。
但雨过天晴后,知识青年们各寻门路,离开了这个小村庄。无门无路的黄宏生只能留下,在劳动之余寄情于数理化,终于在几年后等来了恢复高考的消息,以倒数的成绩敲开了华南理工的大门。
对他而言,所谓坚持的力量,只不过是所有的不幸中最后一点微末的幻想,只有最美的幻想,才能帮他撑过最难的时光。他要考第一,于是以专业第一的成绩从大学毕业;他要创办中国的索尼,于是放弃了副总经理的职务。
1988年,中国刚刚进入世界经济大循环,第一波创业热潮开启,32岁的黄宏生辞去公职,在香港创办了创维,意为“创新思维”。
无线电工程专业出身的黄宏生,最开始想从代理电子产品出口的方向切入,但由于不熟悉香港的营商环境,更不熟悉对外贸易的诸多细节,货品进易出难,造成了积压与亏损。
黄宏生紧急转向,决定深入产品开发,从而掌控库存。当时香港流行丽音广播,他与菲利浦公司的工程师合作开发了丽音解码器,做成可以接收丽音信号的机顶盒。然而,产品还未面市,丽音广播因成本太高而关停,实业梦还没开始又碎了一地。
黄宏生再次紧急转向。这一次,他的野心更大,瞄准了方兴未艾的彩电行业。正如他在接受香港《经济导报》采访时所说,“因为我是学无线电技术的嘛,1988年呢,我就在华强北召集了几个人,做电视机。”
回望过去,总会云淡风轻。实际上,黄宏生从银行贷款500万港元,聘请了国内知名厂家的40多名工程人员开发彩电产品,颇有孤注一掷的味道。
“我们就埋头苦干,仿日本,做一台让国人买得起的电视机。”
但是,当时的国内电视产业正经历第一次混战,长虹与国际巨头正面交锋,流矢波及了中小创业厂商。
黄宏生再次亏得一干二净,几百万的损失也逼着他反思,到底如何创新思维。而他的答案是,欲成大事,先搞定人事。
1991年,香港彩电企业迅科集团高层内讧,导致公司被拍卖,集团旗下彩电部技术骨干不服新老板,黄宏生瞅准时机一击命中,以15%的创维股权将这批顶尖人才打包带走,迅速壮大了创维的科研力量。
9个月后,创维最新研发的彩电产品获得了德国一笔两万台的大订单。那一年,创维电视的年产量飙升到40万台,销售额达到5亿元。
正如黄宏生所言:“创维历史悠久,但关键的一步是在德国迈出的,没有那个翻身,就没有今天的创维。”
当时,国际市场上的彩电有三种制式,各制式之间无法互换使用,这严重阻碍了彩电的全球化进程。创维率先推出了搭载“国际线路”的多制式彩电,使得彩电能在全球通用。
所以,做彩电的创维依然延续着出海的思路,在长虹搅动国内市场时,创维在国际市场上以“出海破万卷”。
1992年,黄宏生在东莞建立了年产20万台的出口彩电生产基地。1993年,创维和中国电子器件工业总公司、中国(深圳)彩电总公司在深圳成立创维-RGB电子有限公司。
黄宏生以3亿元银行贷款作为流动资金注入合资企业,获得51%的股权,并开始以创维RGB品牌反攻国内彩电市场。
20世纪的最后一个十年中,创维的关键词是“提速”。1994年,创维年销售额达5.5亿元;1996年,创维的年销售额达到7.8亿元;2000年,创维以科技网的概念在香港成功上市,融资10亿港元;2003年,创维的销售额突破100亿元,稳居中国彩电业前三名。
黄宏生曾用“三轮行业大风大浪”总结自己的职业生涯,第一轮是在1998年,“长虹打价格战,电视从3000元腰斩到1500元,令150家彩电厂倒下。”
随后,市场重排座次,初代“彩电大王”长虹陷入动荡,中国彩电业被“彩电三剑客”占据。而三家企业的掌门人——TCL创始人李东生、康佳总裁陈伟荣、创维创始人黄宏生,都毕业于华南理工大学,“彩电三剑客”也被称为“华工三剑客”。
原《深圳商报》首席记者徐明天在《春天的故事——深圳创业史1979—2009年》一书中详细解释过三人的关系,这是他从华南理工大学获得的第一手资料:三人都是华南工学院(华南理工大学前身)77级学生,李东生在无线电系一班,黄宏生在二班,陈伟荣在另一个专业的电工师资班。
有趣的是,如今华南理工在业内的名号是“新能源车黄埔军校”,从这里走出了宁德时代曾毓群、亿纬锂能刘金成、广汽埃安曾庆洪、长安福特何晓庆、威马汽车沈晖、小鹏汽车何小鹏……华南理工办一次校庆,可以直接打通新能源汽车的整条产业链,黄宏生如今也追随学弟们的脚步,加入了新造车的纷争。
当然,这些都是后话,因为黄宏生的辉煌在创维的上升期戛然而止。2004年11月30日,香港廉政公署在代号为“虎山”的行动中突击创维香港总部,黄宏生因挪用上市公司资金被带走调查。
2006年7月13日,黄宏生和弟弟黄培生因“串谋盗窃、串谋诈骗创维数码逾5000万港元”被判处有期徒刑6年。
但创维并没有停下脚步,“继续发展的可能性”是黄宏生为创维留下的最宝贵的财富。
2022年,创维集团的营业额为534.91亿元,相比上市之初的38.19亿元,已增长14倍。
“可有可无”的人
1996年,黄宏生三顾茅庐,终于请动“中国彩电业第一职业经理人”陆强华出山,任销售总部总经理。
在此之前,陆强华曾任上海广电股份公司副总经理兼销售中心总经理,但在上海广电的内部整合中,陆强华的改组方案并未得到认可,被调职后愤而出走。
而创维成立合资公司后,得到了盟友在资金、技术、资源等方面的支持,在科研领域迅速崛起,率先推出了多媒体系列电视,搭建了中国第一条液晶电视生产线,还将实验室开到了硅谷。
技术的突破很快被应用到产品上,但如何把好产品卖出去,成为黄宏生重点思考的问题。他再次想到了那个答案——欲成大事,先搞定人事。于是,陆强华空降,开启了创维的职业经理人时代。
陆强华为创维带来了高度集权制的“集控式”销售体系,总部只负责产品定价与财务等核心事项,将销售业务完全放权给各地区事务处,提高后者的自主权和主动性。这一模式迅速产生了效益,创维的销售额一路跃升,成为国产彩电不可忽视的新星,陆强华也成了“提速”这一关键词的提笔人。
入职创维时,陆强华领取的任务是在5年内将创维带入行业前5名;1997年,创维销售收入22亿元,已然跻身行业前5;1999年,创维销售收入43.4亿元,成为行业第4。
但在创维的业绩一片大好时,陆强华与黄宏生的矛盾却突然爆发。
《东方早报》的一篇报道中提到,一位陆强华的原下属表示,“陆强华人脉足,很多经销商都信任他,大家一起做,就把创维给做起来了。他派头也很大,出差时很多经销商都是直接把车开到机场去接。”
陆强华手握渠道和人脉,迅速在创维集团中建立起一支“销售铁军”,但在他的模式中,销售凌驾其他,让黄宏生感到不安。黄宏生亲自到上海找正在休假的陆强华谈话,希望他出任创维集团中国区域总经理(此前没有的职位)一职,原来的销售总经理一职由南开大学法学硕士出身的杨东文担任。
而陆强华认为,此举是要将自己架空,于是他拒绝调职,双方不欢而散。
2000年8月2日,在陆强华不在场的情况下,创维召开发布会,宣布陆强华出任创维集团中国区域总经理,撤销其原中国区域销售总部总经理的职务,改由杨东文担任。
随后,陆强华再度愤而出走。他在一封公开信中将恩怨公之于众,并加入了创维的竞争对手高路华。当时的报道中提到,创维集团约150名销售精英追随陆强华出走,其中有11位创维片区经理(创维称只有3位是现职)、20多位核心管理层以上的干部,而创维一共只有24位片区经理。
2000年—2001年,陆强华一面与创维打官司,一面把高路华的彩电年销量从30万台拉升到180万台。但他状告创维违约一案以败诉收场,又因类似的原因离开了新东家——广东高路华集团董事长黄仕灵连发3份通知免去了陆强华的一切职务,此时距离陆强华被高路华以3倍薪资挖走还不到2年。
而陆强华的离开,对于创维是难以量化统计的损失,媒体一致唱衰,甚至为黄宏生指明了仅有的“活路”:卖企求生。
黄宏生用一个很形象的比喻解释了他的选择:“父母要把女儿出嫁,千万不要在穷困潦倒的时候。一定要在她大学毕业、人生高峰时期出嫁。”
谁也无法预料,此次的人事动荡让创维“因祸得福”,得以顺利度过后面那次更具毁灭性的人事动荡。
2001年3月,来自海南椰树集团的张学斌临危受命,以创维集团中国区域总裁的职务开启内部组织架构大改革。与此同时,创维集团改组董事会,成立了经营管理委员会,开始进入群体职业经理人时代。
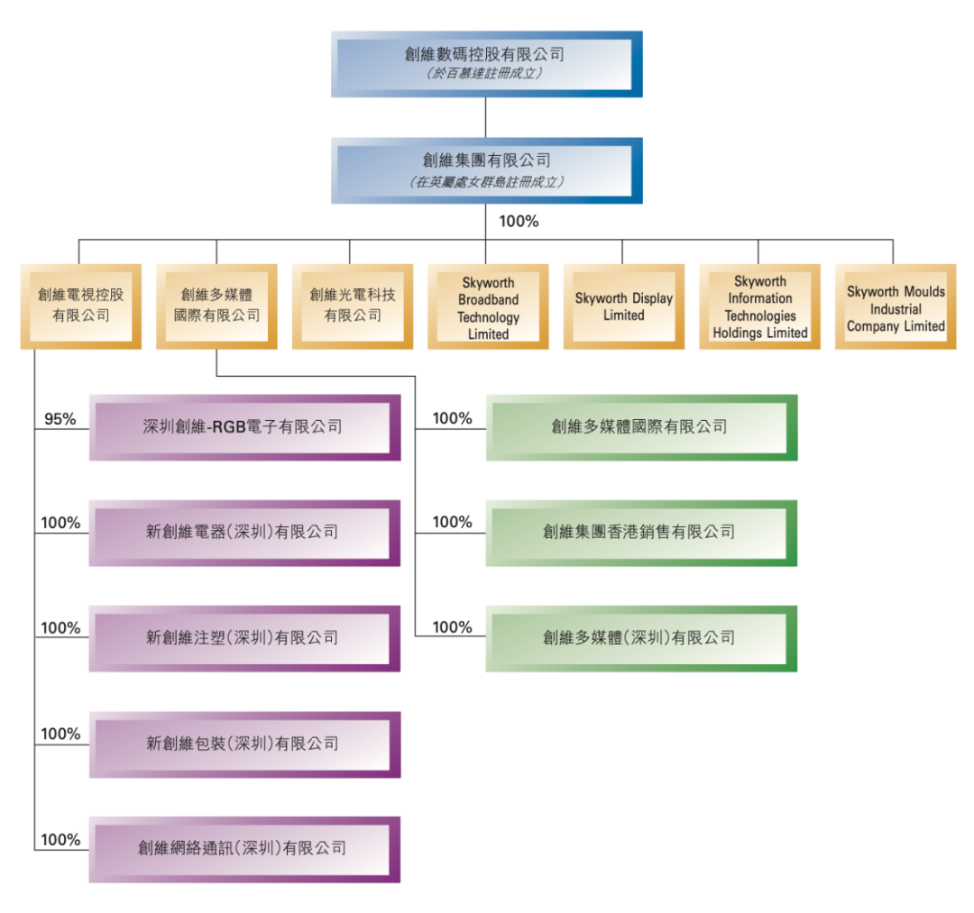
业务层面,2001年5月,创维集团开始打造多元化战略框架,彩电、多媒体、光电、网络通讯等多个业务板平行运转。

(来源:创维集团2004年财报)
此外,创维终于可以开启营销体制改革,由代理制向分销制转变,通过网络和终端建设,使产品开发导向与市场推广得到统一。
在一系列变革过程中,黄宏生逐渐淡出日常事务管理,变成了“可有可无”的人。在他服刑期间,张学斌出任创维数码控股有限公司执行董事兼CEO、创维集团总裁,顺利带领创维平稳度过了“陆强华出走”与“黄宏生被捕”两次人事动荡及其引发的经营危机。
2006年1月10日,黄宏生案件的真相浮出水面。创维集团发布的公告显示,针对黄宏生最重要的指控,是其于2000年11月至2003年4月期间,挪用集团约4800万港元款项。
挪用款项的去处,是黄宏生的副业——房地产。
2004年,黄宏生与海南鸿洲地产的王大富合资20亿元,兴建了当时海南最大的地产项目“时代海岸”。黄宏生出资10.5亿元成为最大股东,其中就包含挪用自创维集团的款项。
实际上,挪用创维资金投入“时代海岸”项目之前,黄宏生曾在创维召开董事会进行讨论。黄宏生提出,若投资亏损将独自承担损失,若盈利则与创维分成,这一方案得到了董事会的认可。但由于香港和内地的监管政策有异,香港对于上市公司的监管更加严格,黄宏生触碰了香港股市的红线。
实际上,在创始人获刑入狱的企业中,创维是为数不多可以平稳过渡的企业,一是因为黄宏生建立起的职业经理人制度,二是因为他获刑的原因得到了社会各界尤其是商界同仁的理解。
据创维集团2005年财报,黄宏生于2004年12月6日由董事会主席改任为非执行主席,转任后,黄宏生不再处理集团的行政工作,亦不再参与集团的日常管理。
与此同时,黄宏生紧急联系中国电子商会副会长、深圳电子商会会长王殿甫,后者出任董事会执行董事兼执行主席,张学斌成为执行董事。
2005年6月29日,创维集团划分执行主席与行政总裁职责:执行主席王殿甫负责制定集团的目标及策略,并确保董事会运作正常;行政总裁张学斌负责管理集团的业务,包括落实董事会制定的主要策略、做出日常营运决策及统筹及监管整体业务经营。
案情落地后,2006年8月9日,黄宏生进一步卸下了创维集团董事会非执行主席及非执行董事的身份。
2007年4月1日,王殿甫因年龄及健康原因离任后,创维集团董事会执行主席一职先后交到了张学斌、林卫平、赖伟德、林劲手中。
值得注意的是,林卫平是黄宏生的夫人,同样毕业于华南理工。2013年4月1日张学斌离职后,林卫平接任创维集团董事会执行主席,后于2016年7月8日交到空降而来的赖伟德手中。
2022年7月7日,赖伟德届满离任后,林劲接任创维集团董事会主席,他是黄宏生与林卫平的儿子。
分拆上市的梦
2012年8月8日,创维集团重新聘用黄宏生,担任集团顾问职务。
根据香港上市条例,上市公司董事不能有犯罪记录,所以2009年被保释出狱的黄宏生无法担任集团董事,只能通过顾问的身份参与集团工作。
黄宏生“曲线回归”的时间点,与他的夫人从职业经理人手中接过指挥棒的时间非常接近。2013年7月30日、2016年8月9日、2019年8月9日,创维集团三次续聘黄宏生,而最后一次顾问合同到期的时间是2022年8月8日,这个时间点与林劲接任的时间只差了一个月。
2021年3月,黄宏生曾公开表示:“创维计划利用资本市场的开放性寻求发展,未来可能分拆十家上市公司,每家公司目标百亿规模。”
这句话是他十年顾问生涯的最佳总结。
实际上,分拆强势业务单独上市,是黄宏生早在2004年就已经开始酝酿的想法。他曾在不同场合提到,单项业务培育到一定规模后作为优质资产分拆上市,可以快速拓展融资渠道。
以顾问身份回归创维后,黄宏生重整旗鼓的第一步就是再提分拆上市计划。
2013年8月,创维数码机顶盒业务子公司创维数字借壳华润锦华在中国内地分拆上市的方案正式出笼:华润锦华将由创维数码间接全资子公司创维-RGB控股58.52%,创维-RGB承诺创维数字2013年、2014年、2015年的净利将分别不少于3.3亿元、3.7亿元、4.0亿元。
同年11月,创维旗下液晶模组业务子公司创维光显也向港交所递交上市申请。
彩电、机顶盒和液晶模组是创维的三大核心业务,黄宏生针对性推出“一拆三”计划,显然是早已做足了功课。但是,创维数字在2014年9月成功借壳上市,创维光显的上市计划却没了下文。
2014年,酷开网络开启独立运营,负责创维集团智能电视系统业务;2016年起,酷开先后获得了来自爱奇艺、腾讯和百度的战略融资;2018年,在得到百度10亿元的战略融资后,酷开网络首次承认了独立上市的目标。
2021年1月,酷开网络正式启动其上市的辅导工作,辅导机构为中金公司。月底,酷开网络首次公开发行股票并境内上市正式进行辅导备案。
经过多年的布局,“一拆三”计划再次延续,酷开网络接棒创维光显,冲刺创维旗下第三家上市公司,其上市辅导的顺利推进为黄宏生注入了信心,于是他在两个月后进一步提出了“十家百亿”的口号。
2021年7月,创维集团发布公告称,以冰箱、冰柜、洗衣机、干衣机等“白电”为主营业务的创维电器计划于深交所创业板上市,并已得到香港联交所上市委员会的确认。
然而,酷开网络的上市进展停留在2021年10月第三期上市辅导工作,没有更新进展;创维电器也在增收不增利的讨论声中逐渐“失声”,于2022年10月终止IPO。
实际上,创维电器推进分拆上市的时机并不好,在白电被视为夕阳产业的市场大环境中,美的集团的美智光电、海尔集团的有屋智能也几乎同期主动撤回了IPO申请。
招股书显示,2019年—2021年,创维电器的营业收入分别为36.85亿元、37.39亿元和40.02亿元,净利润分别为1.75亿元、1.52亿元和1.24亿元,增收不增利的情况愈发严重。
增收不增利的根本原因是综合毛利率的下滑。
报告期内,创维电器综合毛利率逐年下降,分别为14.96%、13.19%和11.74%。而同行业中其他上市企业的毛利率几乎都保持在20%以上。
而毛利率下滑的原因则是代工比重的增长。报告期内,创维电器的ODM/OEM业务收入占比分别为49.53%、56.18%和58.22%,换句话说,递交招股书时,创维电器接近六成的收入都来自代工。
创维电器IPO遇阻,不但意味着黄宏生“十家百亿”计划的再度推迟,也体现出创维从“彩电大王”向大家电市场拓展的压力之大,这是黄宏生的宏伟叙事难以落笔的根本原因。招股书显示,2021年创维电器冰箱、洗衣机的市场占有率分别仅为3.78%和3.33%。
随着国内红利见顶,黑电、白电、厨电等家电细分行业先后进入到红海市场。以创维深耕多年的彩电为例,奥维云网数据显示,2013年国内电视销量为4779万台,2019年这一数字为4772万台,市场总量常年未有增长;2020年,国内彩电市场销量为4450万台,开始出现明显的下滑趋势。
2022年,中国彩电市场零售量规模进一步下滑至3634万台,同比下降5.2%;零售额规模为1123亿元,同比下降12.9%;2023年上半年,销量与销售额分别同比下降12.2%、8.5%。
在存量竞争阶段的彩电市场上,创维、海信、TCL仍保持第一梯队的身份,但小米等互联网企业带着万物互联的概念加快跨界的步伐,小米电视已经从销量层面反超了创维。

黄宏生提到的第二轮行业的大风大浪,正是互联网企业对电视硬件市场的反攻,“乐视当时凭1700亿元市值,向传统电视企业发起进攻,做会员、送电视,结果乐视倒下了,10多个互联网电视品牌也衰落了,其中只剩下小米。” 2022年财报显示,创维最核心的多媒体业务营收230.8亿元,同比减少15.7%;其中智能电视产品在国内市场的营收为98.9亿元,同比下降23.6%;智能电视产品在海外市场的营收为81.5亿元,同比减少15.2%。
黄宏生以顾问身份回归创维时,曾为创维定下发展目标:2015年营收要突破500亿,2020年实现千亿营收。
2015年,创维营收355.8亿元;2020年,创维营收400.9亿元。
2018年,创维成立30周年,黄宏生再次提出“一三三四”战略,即以实现1000亿元营收为目标,全面实施智能化、精细化、国际化三大战略,推动深圳总部基地、珠三角智能制造基地、长三角智能制造基地三大项目建设,打造多媒体、智能电器、智能系统技术、现代服务业四大业务板块。
“一三三四”中最重要的“一”,就是要在五年后(2023年)实现千亿营收。
2022年,创维营收534.9亿元,同比增长5%,按照当前的增速,目标难以企及。
黄宏生对于夕阳产业的认知更加深刻,他在稳住基本盘的同时加速跨界求规模。相比于2004年的业务结构,如今的创维体系更为繁茂,并且增加了以光伏为主的新能源业务线。

(来源:创维集团2022年财报)
正如创维集团在2021年年报中所说,“将持续发掘如光伏业务、创投业务、产业园开发及物流业务等项目,并争取如酷开科技及创维电器一样发展成潜在IPO项目,继续提升集团价值。”
面对多元化的“围城”,黄宏生全速驶入,甚至不惜亲自下场造车。在他看来:“汽车实际上是带轮子的家电,也是消费电子的属性。”
汽车大战,是他提及的第三轮行业的大风大浪,这一次他“没那么恐惧,在寻求出路”。
于是,一位年近古稀的“年轻创业者”与华南理工的学弟们相逢在新能源的风口上,“创维造车”的大幕缓缓拉开。


评论