文|盒饭财经 彦飞
编辑|王靖
在广告业务的拉动下,B站看到了捅破增长天花板的新希望。
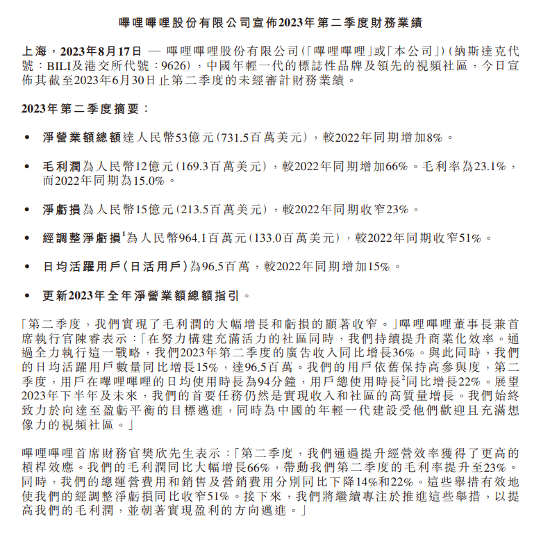
8月17日,B站发布2023年第二季度业绩。上一财季,B站总营收达53.04亿元人民币,相比去年同期增长8%。
过去半年多,B站营收增长不断放缓:2022年第四季度同比增长6%,今年第一季度同比增长0.3%。上季度8%的增速算不上迅猛,却也是增长引擎重新点燃的信号。
B站的盈利能力也有了明显改善。上季度,B站毛利润同比增长66%;毛利润率连续四个季度提升,从15%增长至23.1%;经调整净亏损同比大幅收窄51%。
在增值服务、广告、游戏、IP衍生品及其他业务四大板块中,广告是B站第二季度业绩回暖的最大功臣。

报告期内,B站广告收入同比增长36%至16亿元。这一增速显著高于25%的公司业绩指引和市场分析师平均预期,带动B站营收同比增速回升至8%。
其中,来自效果广告的收入同比增长逾60%,增速继续大幅跑赢B站广告业务及公司整体营收增速。品牌广告和花火广告收入也都实现两位数百分比的同比增长。
互联网广告是一门利润丰厚的生意。广告收入在整体营收中的占比提高,立竿见影地拉升了B站的毛利润率,环比增长1个百分点,同比提高8个百分点。
此前,不少行业观察者认为,B站加速商业化,有可能会影响到社区内容生态,导致影响用户和UP主的增速和活跃度。从上季度业绩来看,这一担忧并未成真。

第二季度,B站日均活跃用户(DAU)达9650万,同比增长15%;月均活跃用户(MAU)达3.24亿,同比增长6%。DAU占MAU的比值达到29.8%,创历史新高,也为两个活跃用户指标增添了含金量。
近亿日活跃用户并未因为广告增多而减少观看。上季度,B站日均视频播放量增长31%至41亿次,每日人均使用时长达94分钟,同样创下同期最高纪录。
作为内容供给方的UP主保持稳定增长:上季度,B站日均活跃UP主同比增长19%,月均视频投稿量达1889万,同比增长43%。
广告业务大踏步前进,内容生态却未受冲击,折射出B站用户基本褪去了“广告洁癖”,更加包容平台和UP主“恰饭”行为。这为B站广告业务提供了更大施展空间。
在17日晚间的财报电话会议上,B站COO李旎表示,B站的广告模型已经从擅长建立品牌心智、特别是擅长做整合营销,转化为从建立心智到深度种草,再到交易转化的全链路整合营销广告模式。
B站广告上季度的高速增长,很大程度上得益于这套覆盖消费全链路的新模式。反响最积极的广告主来自电商行业:今年618大促期间,B站与阿里、京东、拼多多等达成合作,来自电商行业的广告收入同比增长超200%。
目前,广告已占据B站营收的三成。这块高利润率业务正逐渐成为B站又一条增长曲线,也为B站其他业务板块的调整提供了空间和时间。

作为仅次于增值服务的第二大营收支柱,广告业务在B站整体营收中的占比不断提高。从2019年仅占12.1%,到今年第二季度提升至30%,广告已成为B站毫无疑问的主力营收业务。
在2022年之前,B站广告业务一直呈现加速增长的态势:2019年比上一年增长76%,2020年增长126%,2021年进一步提速至145%。但在去年受到互联网广告行业寒冬影响,B站广告收入增速大幅收缩至12%,也为B站广告业务的发展前景带来了一些质疑。
进入2023年,随着社会消费复苏,广告主纷纷恢复投放,B站广告业务回暖。前两个季度,这块业务的同比增速分别为22%和36%,持续跑赢大盘。
增速回升的背后,B站赶上了一个难得的广告旺季。
游戏公司是B站最重要的广告主。以ACG(动画、漫画和游戏)视频起家的B站,是国内最大的游戏玩家聚集地,也是游戏推广绕不开的舞台。在上线新游戏、新版本时,与平台和UP主合作投放广告、做视频、开直播,已经成为游戏厂商的常规操作。
今年上半年,国内游戏行业版号发放回归正常,大批重量级新品扎堆上市,比如《崩坏:星穹铁道》《晶核》《白夜极光》《三国志·战旗版》等,各大游戏厂商营销推广需求大幅增加。
根据市场研究机构DataEye的统计,今年上半年,国内手游广告素材投放量超过1300万组,同比、环比增长均接近翻倍,在投手游超1.5万款。腾讯、网易、米哈游、三七互娱等游戏厂商四处撒币,B站自然受益匪浅。
除了游戏公司,B站的另一个广告大金主——电商平台也在上半年恢复增长,有了更多营销预算和投放意愿。

B站电商直播板
B站很早就与京东、阿里、拼多多等主要电商平台达成合作。上季度,随着各大电商加大投放力度,B站来自电商行业的广告收入同比增长逾140%。618大促期间,这部分收入相比去年增长超200%。
在投放广告时,电商之所以青睐B站,较低的用户重合率是重要原因。
B站今年开始推行“大开环”策略,借助效果广告,把基于内容的交易流量输出到站外,最终建立从品宣、种草到转化交易的模型。李旎在财报电话会议上透露,第二季度,B站从种草场景进入淘宝店面的用户中,70%是新客,部分行业甚至超过90%。
此外,电商平台在B站投放合作视频后,稿件发布后的15天内,仍然可以源源不断获得新客户。“这就是我们内部说的长效广告价值。”李旎说,“得益于此,618期间,我们跟阿里的合作也实现了同比300%的涨幅。”
目前,电商行业面临拉新困难、获客成本高企的普遍难题,大多数玩家增长乏力。以往,他们主要将B站视为品宣渠道;经过最近两个季度的尝试,B站的用户消费意愿和能力得到进一步验证,为电商平台吸引和转化新客户提供了新场景。而较低的用户重合率,以及持久的种草人群转化,也让B站成为电商新用户的“富矿”。
对于今年下半年广告业务的走势,B站管理层颇为乐观。
今年3月的2022年第四季度财报电话会议上,李旎预计,2023年广告主开始恢复信心,预计整个行业的全年增速有机会达到两位数百分比。
另一方面,B站也给出了更积极的广告业绩指引。李旎表示,在用户能够持续健康增长的前提下,B站全年广告收入有望实现同比25~30%的增长;其中,双11大促期间来自电商行业的广告收入预计同比增长50~60%。

B站的最新财报,也在一定程度上解答了“B站究竟能不能做广告”的问题。
2022年前后,B站用户已经具备了相当高的广告容忍度。去年年中,B站提出要做“生态与商业双驱动”,第一次把商业化与社区、生态放在一样的位置上。随后四个季度,B站商业化动作频频,接到商单的UP主也越来越多,广告营销内容的渗透率不断提高。
从上季度财报来看,B站广告多了,但用户活跃度和UP主创作热情并未受到影响。在内容生态与商业生态完成了磨合和兼容后,B站接下来的重点是,如何让两大生态有机融合、互相驱动。
B站广告营销形态多样,既有展示广告、搜索广告等,也有各类商业策划和软性商业植入。在较长时间里,这两套体系虽有交叉,但多数时候各自为战,品牌主常常面临营销动作分散、各环节不互通等难题。
例如,品牌主可以在B站投放全站广告,又可以通过花火平台找UP主做植入,还可以通过直播带货,引导用户到其他电商平台完成交易。但这些动作联动不多,用户难以在不同场景之间跳转,进而拖累营销转化效率。
这一难题的症结在于,内容生态与商业生态未能互联互通。从今年起,B站花费了许多精力“拆墙”,以打通整个营销链条的结构障碍。
例如,今年第一季度,B站整合游戏联运、广告和内容团队,向游戏厂商提供更完整的服务,提高从游戏内容到游戏下载的整体分发效率。第二季度,B站又成立了一级部门“交易生态中心”,李旎亲自挂帅,目标是完善商业化基建、将“交易和消费”变成一种平台能力。这两场组织架构调整涉及多个业务板块,均指向更高效地捏合内容与商业化部门。
整个上半年,B站内容与商业生态的融合初步形成势能。
最显著的变化之一是,B站内容生态中的近一亿日活跃用户,能够更方便地跳转至商业化场景,并形成更强的消费心智;创作者的商业化意识和能力也在提升。
以往,UP主通过花火计划承接商单后,无论是做品牌植入还是产品宣贯,往往需要用户通过主动搜索、打开第三方APP等动作,自行前往销售场景。如今,越来越多的UP主把商品链接放在“恰饭”视频的置顶评论中;过去两个季度,近3000万用户通过点击这类链接产生了交易相关行为。
除此之外,今年上半年,B站多位头部UP主开启直播带货,其中“宝剑嫂”首场带货成交额高达2800万元。直播带货的丰厚回报,吸引了更多创作者投身其中;前两个季度,B站直播带货场次相比去年增长7倍,包含交易元素的视频数量同比增长8倍。
另一方面,各大品牌除了投放广告,也在尝试内容营销的更多玩法。今年4月,小米以直播带货的方式在B站发布新款手机;据统计,在各大内容平台中,B站销售额位居第一。
厂商做内容营销的一大痛点是,内容转化效率不易评估。为了解决这一难题,B站上季度推出了一项创新产品能力“星火计划”,基于与阿里淘宝联盟的深度合作,帮助商家进行全面的营销数据分析,更精准地衡量转化效果。
国货美妆品牌珀莱雅已打出过“早C晚A”爆品,但在激烈的护肤品牌竞争中,仍然需要新的增长驱动力。在B站,珀莱雅往往是在日常种草投放的基础上,围绕3.8、618等促销节点加大内容投放,通过站内流量工具“起飞”快速提升视频热度。
UP主方面,除了与时尚区、生活区的垂类UP主合作,精准触达兴趣圈层而外,珀莱雅也拓宽了合作范围,比如通过知识科普UP主的定制内容商单提供专业背书,原理科普撬动潜客。在B站搜索“珀莱雅”,便可看到各类型UP主通过不同的内容角度为用户种草。

根据星火计划数据,珀莱雅合作商单登上B站热门榜的比例达18%,进店率高于大盘水平20%,ROI(投入产出比)超过大盘优质水平3倍。
星火计划提供了更直观和透明的营销数据洞察,方便品牌把控营销节奏和投放策略,获得更高的ROI。而营销透明度的提升,也有助于B站吸引更多广告主在站内进行投放和推广。
UP主和品牌方产出优质内容,并植入商业元素和转化路径,已成为B站的常见现象。可以遇见,未来B站内容与商业生态的边界将更加模糊,直至融为一体。正如B站CEO陈睿此前所言,“UP主创作优质内容和UP主挣钱,从长期来看一定是统一的,甚至本身就是一件事。”

广告收入的增长,以及内容与商业生态的融合,也给B站打开游戏及其他业务的瓶颈创造了更多机会。
B站四大业务板块中,目前压力最大的是游戏。这块业务一度贡献了大半营收,近年来却在多重因素的作用下,业绩和贡献率不复当年之勇。
去年11月,B站调整游戏业务,由陈睿直接管理,宣称要进一步落实“自研精品、全球发行”。然而,半年多过去,B站游戏仍无明显起色。
今年第一季度,B站游戏收入同比下滑17%;第二季度再降15%至8.9亿元。B站在财报中称,这主要受到了上季度缺少新游戏,以及个别游戏收入下降的影响。
但B站不可能放弃这颗摇钱树。多年前推出的《命运:冠位指定》,至今仍为B站贡献收入;而聚集在B站的大批玩家,也为B站做游戏提供了优良土壤。
在本周四的财报电话会议上,陈睿特别提到,游戏长线运营是B站的强项。他举例称,上线6年的《碧蓝航线》、上线7年的《命运:冠位指定》,依然保持着非常不错的健康度;其中《命运:冠位指定》的日活跃用户甚至比一年前还要高。

陈睿对于游戏业务的态度是“宁缺毋滥”。他在电话会上表示,B站做游戏非常看重成功率,能否长线运营也是关键因子。以B站今年下半年的重点游戏《闪耀!优俊少女》为例,B站花了很多精力去做这款引进游戏的本地化,为此不惜推迟上线。
这意味着更多资金投入,以及更长的研发周期。而广告业务带来的经营利润,能够持续提供稳定的现金流,从而为做出精品游戏提供土壤和养分。
根据财报,B站下半年将在国内发行5款游戏,国外发行2款。其中,《闪耀!优俊少女》的预约量突破200万。倘若这款游戏能顺利接班《命运:冠位指定》,也有望激活B站游戏业务,为整个公司的商业化增添砝码。
在B站的商业化版图中,游戏始终扮演着关键角色。除了直接赚玩家的钱,它还能驱动游戏厂商把更多广告预算分配给B站,并以视频和直播形式充实平台内容生态,进而带动大会员、直播打赏等增值服务收入,乃至会员购等衍生品电商业务。
B站通过发展广告业务,为自研精品游戏提供资金,而游戏业务又能驱动广告、增值服务及其他业务的增长,“飞轮效应”开始显现。随着互联网广告市场的加速复苏,B站有机会切分到更大的蛋糕,在加速飞轮转动的同时,也朝着2024年盈亏平衡的目标更近一步。




评论