文|犀牛娱乐 方正
编辑|朴芳
一大波新综又点燃了市场情绪。
最近长视频片单发得是令人应接不暇,先是9月20日「2023-2024大文娱云发布」释出了30部优酷综艺片单,再是9月21日「2023爱奇艺iJOY悦享会」放出了26部爱奇艺片单·综艺篇,月初「腾讯视频2024V视界大会」更提早就公布了45部2024鹅厂综艺片单。

于综艺金主而言,这或是考虑年底或明年钱该怎么花的绝佳时机。一方面,我们看到今年各平台都主推了很多被舆论场追捧的话题综艺,诸如爱奇艺的《种地吧2》、优酷的《火星情报局6》亦或是腾讯视频的《五十公里桃花坞4》。
另一方面,也有创意新综初露出圈潜质,比如爱奇艺疑似女版《种地吧》的《燃烧的月亮》主打“10位女性接手万亩牧场卷农活”,优酷《这是我的岛》邀当下Z世代顶流时团七人共赴“荒岛变形计”,腾讯视频由严敏、甄子丹携众强者展开生存游戏的《我可以47》最近“站内预约突破了10万+”。

后疫情时代,今年是我们熬过漫长综艺招商寒冬后看到些许曙光的一年。那么,从各家平台正在筹备的这些新综艺身上,我们能否找到更多让金主们安心投放的理由呢?
爱优腾最吸金的“大项目”有?
综艺招商办法很多,但归根到底,项目方必须找到令金主心动的充分理由。那首先最能直观证明节目辐射力的就是“话题度”,能制造出圈话题的节目一般总能被客户青睐。
梳理来看,爱奇艺新综片单里最受关注的“大项目”几乎都是话题之作。《种地吧2》无须多言,《种地吧》作为上半年大众最爱讨论、商业化探索最成功的综艺之一,第一季就招揽到了10家以上赞助品牌,就冲这吸金力,没理由不趁热打铁推出第二季。

正因为《种地吧》的超高话题度,节目还反哺了蒋敦豪、赵一博等“十个勤天”成员在社交平台持续走红,于是爱奇艺最近马不停蹄为十个少年企划了团综《你好种地少年》,目前已拿到海尔冠名的该节目想必是不愁招商。
《一年一度喜剧大赛3》隶属于“米未年货”系列,目前一年专注打造一档精品的米未,总能凭其独树一帜的口播能力被金主们偏爱,上一季《一喜》就寻找到了高于第一季的11家客户,已确定继续由京东冠名的《一喜3》恐怕还能玩出更多营销新花样。
《奋斗!乐团新生》与《势不可挡》都是“综1代”项目,前者因与哇唧唧哇合制以及拟邀光良加盟,这档主打年轻人市场的音综估计很受潮流品牌欢迎;后者因拟邀了张伟丽领衔“100位体能达人无差别竞技”稀有题材,运动类品牌或可借此节目打出市场声量。
《中国新说唱2024》和《萌探2024》都是爱奇艺近年力推的综N代老面孔了,有媒体统计新说唱IP上一季共吸引到了多达26家品牌投放,萌探IP前后也有19家品牌赞助支持,可观的招商体量是平台持续加码这两个IP的原因。
无独有偶,优酷新综片单最受关注的“大项目”也都是很有话题的综N代。《这!就是街舞6》相当典型,它是潮流综艺里的“常青树”,其上一季节目赞助数仍能达到惊人的16个,集结王一博、朴宰范等Z世代顶流的该系列仍将是优酷商业化扛鼎之作。

《火星情报局6》则是片单里的意外之喜,这档多年前的“国民综艺”陪伴过很多老观众成长,今年该IP的强势回归在社媒上掀起了回忆杀,新一季“老特工”薛之谦、杨迪和“新特工”娜扎、陈卓璇组建的这套新卡司,将是节目招商的重磅武器。
《无限超越班2》《剧好听的歌2》《怦然心动20岁4》《是好朋友的周末2》都是优酷比较能招商的话题型综N代,他们中很多节目第一季就能圈揽到4-5个品牌赞助,估计这些续作在招商体量上只会不降反升。
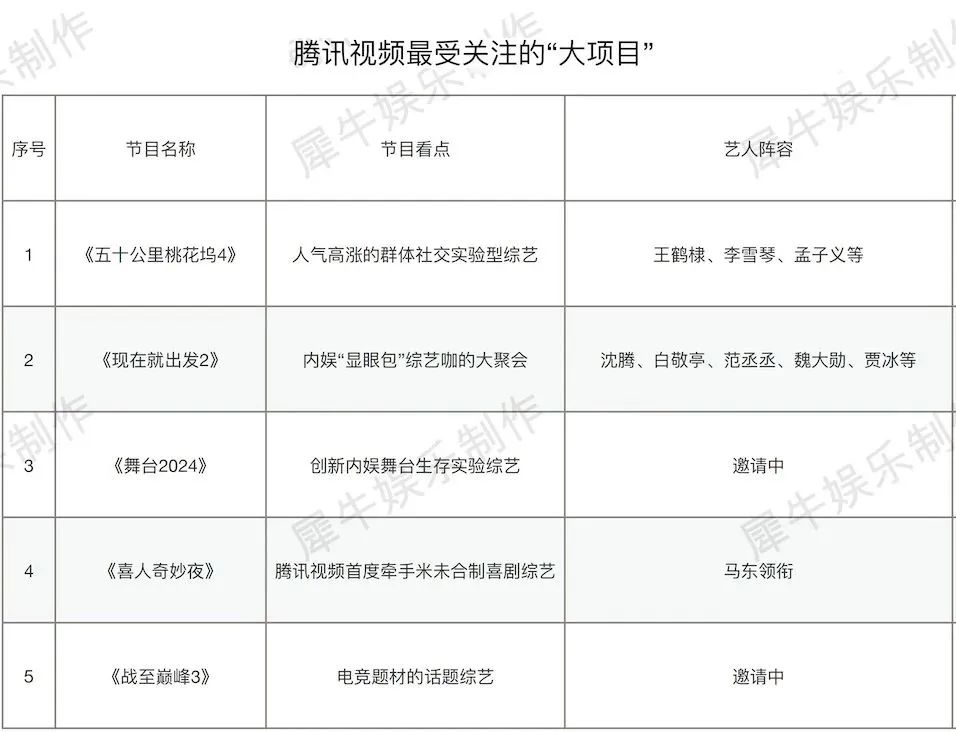
腾讯视频这次释出的“大项目类型则比较多元。《五十公里桃花坞4》属于常青综N代,且该IP很厉害的一点是,它几乎每季都能圈揽到6-9家赞助,随着这档社交实验节目的口碑越拍越好、忠实观众越来越多,目测其往后几季的招商体量还能增长。

《现在就出发2》和《舞台2024》比较相似,二者都是腾讯视频在今年打出市场声量的新项目,前者以内娱“显眼包”大聚会带给观众解压感,后者以内娱舞台生存实验带给观众新鲜活力,第一季就招揽到5、6个金主的他们今后招商潜力无限。
《喜人奇妙夜》和《战至巅峰3》都是垂综代表,前者虽是腾讯视频与米未首度合制的喜剧综艺,但在喜剧节目制作上均有丰富经验的二者必将碰撞出很多火花;而《战至巅峰》上一季话题屡屡出圈,并吸引到美团、纯水乐等4家赞助,其IP商业化空间也在稳步生长。
哪些“新综故事”值得押宝?
如果说投放话题老综艺是一种“保守”的投资策略,对于敢冒险和挑战不确定性的综艺金主来说,每年片单他们最关注的反倒是一些“综1代”新项目。
尽管基于传统商业认知,投放新综艺确实比投放老综艺风险高得多,但一旦你押宝的这些“新综故事”流行起来,那将是一笔以小搏大的痛快投资。
梳理来看,今年爱奇艺新综片单值得押宝的“新综故事”有不少。《燃烧的月亮》在社交平台讨论度极高,女网友们纷纷表示“想报名”。“10位不同职业不同年龄不同阶段的女性,将在365天的时间里,接手万亩牧场,放牧、喂养、经营、生活”,该创意从各个层面看似乎都在对标《种地吧》。

《我和我的家乡》和《中餐来了》目测都是很适合招商的中型综艺,前者邀请12位明星化身家乡推荐官共创喜剧MV、反转广告等,很适合与明星家乡当地品牌做联名合作;后者主打“花样姐弟好友在异国用美食换旅行”,犀牛君已经可以想象出美食品牌怎么出现在该节目场景里了。
《新婚的胜利》被定位为“24对‘准夫妻’旅行挑战真人秀”,节目创意是不错的,只是要在娱乐圈里找这么多“准夫妻”的选角难度似乎太大了。《我在横店打篮球》就正相反,横店作为大批明星艺人进组拍戏的“基站”,在此录制就很容易凑足卡司和做商业营销。
不同于爱奇艺,优酷的创意新综主打一个“明星定制”。《这是我的岛》是一档为时代少年团全员量身打造的荒岛探索成长真人秀,其招商可参照0713此前录的海岛综艺《快乐再出发》;《盒子里的猫》则由黄磊首次担任综艺制作人,黄老师这次有望促成张艺兴、王迅、黄渤等“极挑男人帮”重出江湖,如若成行必将掀起一番内娱老综追忆热潮。

优酷还有一档“英皇明星打工实录节目”《无限经纪团》,该节目由金牌经纪人霍汶希与钟欣潼、容祖儿等英皇艺人“出演”,建议其招商可考虑与嘉宾代言品牌合作;另一档聚焦“娱乐圈亲密关系”的旅行综艺《4个2旅行社》,拟邀超嗨兄弟、嗨玩姐妹、异性密友“成对旅行”,这个模式看起来比恋综旅行更具可玩性。
不同于其它平台,腾讯视频这次片单的新综项目主打一个“体量大”。比如,《我可以47》由严敏导演联手甄子丹一同打造“47个体能达人的热血竞技生存”,目测荷尔蒙爆棚的该节目有望推火综艺版的质子男团;而《新说唱时代》同样由严敏公司出品,再度操刀说唱综艺的他不知又会给观众带来什么惊喜。

不得不说,最近封神质子团真成了综艺界的香饽饽。继芒果为其打造团综后,腾讯视频这次也官宣了一档拟邀李昀锐、于适、陈牧驰参演的《青春友好事》。另一个同样主打治愈系内容的《星星伴我心》,聚焦独居青年社交实验,这档关照时下年轻人心理问题的节目已经拿到了三星的独家冠名。
相比各平台头部大项目,这些新综艺最大的劣势就是项目推进不确定性很大。但众所周知,综艺市场的壮大必须仰仗“新综艺故事”去提供活力,从这个层面讲,犀牛君还是希望有更多金主多多关注这些“综1代”。


评论