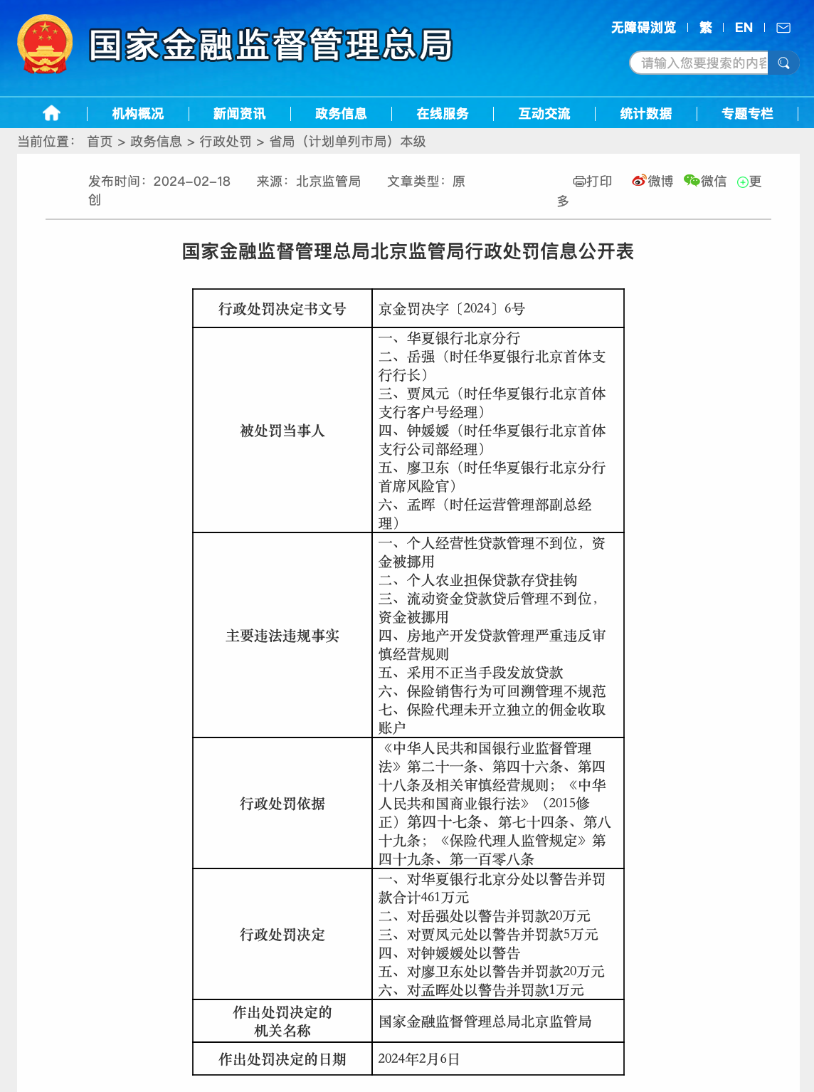
2月18日,国家金融监督管理总局北京监管局行政处罚信息公开表显示,华夏银行北京分行因七项主要违法违规事实被警告并罚款合计461万元,具体如下:
一、个人经营性贷款管理不到位,资金被挪用
二、个人农业担保贷款存贷挂钩
三、流动资金贷款贷后管理不到位,资金被挪用
四、房地产开发贷款管理严重违反审慎经营规则
五、采用不正当手段发放贷款
六、保险销售行为可回溯管理不规范
七、保险代理未开立独立的佣金收取账户

来源:界面新闻
2月18日,国家金融监督管理总局北京监管局行政处罚信息公开表显示,华夏银行北京分行因七项主要违法违规事实被警告并罚款合计461万元,具体如下:
一、个人经营性贷款管理不到位,资金被挪用
二、个人农业担保贷款存贷挂钩
三、流动资金贷款贷后管理不到位,资金被挪用
四、房地产开发贷款管理严重违反审慎经营规则
五、采用不正当手段发放贷款
六、保险销售行为可回溯管理不规范
七、保险代理未开立独立的佣金收取账户

评论