作者:彭剑锋
华夏基石的各位同仁、e洞察的各位粉丝,大家上午好!首先我代表华夏基石咨询集团,向e洞察粉丝团的到来表示热烈的欢迎!对华夏基石的各位同仁在2016年为客户创造价值所付出的辛劳,道一声:大家辛苦了!
过去的一年,对于华夏基石来讲,是适应中国整个转型变革的需要,也是致力于调整我们的结构、提升品质和效率,及业务模式创新的一年。虽然从合同销售收入来看,去年没有达到历史最高水平,但是回款额、人均效率、客户满意度达到了历史最高水平。这也意味着我们从单一的追求规模,真正转向追求效率、追求品质。
去年,从业务体系来看,我们致力于业务模式的创新。通过内部机制的创新,在探索新的咨询模式;在深圳成立了企业成长加速器,帮助中小企业进行系统的辅导性服务,这也是华夏基石业务创新经过一两年的努力后取得的丰硕成果,相信很快会成为华夏基石主导的高成长业务。在杭州成立了一家华夏基石的分公司,主要从事人力资源的专业辅导式服务。我确信,我们内部业务模式的创新在未来一定会开花结果。
不确定时代的确定——回归产品与价值
延续华夏基石的传统,年会上要介绍一下我们在2016年所服务的客户,分享一些最优实践。2016是黑天鹅事件满天飞的一年,前几天川普的就职也意味着一件大的黑天鹅事件尘埃落定。2017年,有两个关键词:不确定和可持续。
那么面对这么一个不确定的时代,我们要何去何从?唯有以确定应对不确定,回归常识!回归初心,回归人与价值,做好自己!所以今天我用了一个副标题——做好产品、创造价值。这个价值既包括人才价值,也包括客户价值。产品与价值是一个企业真正的生存与发展之本。不管什么样的企业,最终都要回归到产品与价值上。拿我们曾经服务的十大客户来讲,在2016年都实现了逆势成长。老客户比如华为、温氏、云康等,新客户比如OPPO、伊利、宁德时代新能源、怡亚通、光启、石药。现在都说经济处于下行时期,企业日子不好过。但是2016年这些企业不但实现了逆势的成长,而且实现了逆势的高速成长。这些企业逆势成长的本质和核心是什么?
我个人总结,这些企业的共同之处都不是靠简单的一种商业模式的创新或营销拉动,更重要的是回归到产品与客户价值,龙其是在产品创新与客户价值重构上发力。这是最终赢得客户,为客户创造价值的根本。我一直以来所讲的,企业应该做到“三好”:好人、好产品、好管理,最终是回归到这三点。有好的企业家、好的人才团队,最终才能做出好的产品和服务,能够满足客户的需求,重构客户的价值。好的产品、服务除了依靠技术以外,还要依靠好管理。只有好的管理才能生产出性价比高的产品与服务。通过对客户的总结,面对不确定,还是要回归到两个点:一是回归到好产品,二是回归到创造客户价值,以此实现可持续性成长,洞见未来拥抱未来,以战略自信去变革和成长。下面我们点评一下这些企业在2016年的做法,结合一些主要案例谈谈我的认识。
案例一:华为持续增长的内在动能——“血洗力”
第一个是华为。华为2016年的销售总额5200多个亿,又实现了百分之三、四十以上的高速增长。按常理,一个达到千亿级别的企业,其成长不可能还保持如此高速,但华为仍然保持了高速度。华为一直是我们推崇并致力于挖掘和宣传的一个企业,因为它代表了具有全球竞争力的典范中国企业。那华为持续增长的内在动能是什么?
(一)危机意识,净化组织
首先,我用了“血洗力”这个词。“血洗”是“学习”的谐音,来源于最初在华为咨询的时候,对任总超强的学习力和知识创新力的一种形象表达。任总时常找我们一帮教授聊天、讨论,甚至跟我们拍桌子辩论,老说我们教授观点不对。辩论完了,隔了二三个小时,他又晃回来了,又跟我们辩论。这时候我们发现,之前遭到他批判的观点已经变成了他自己的观点,而且他经过融会贯通,再说出来比我们更接地气,更有质感,更有高度。我们有时候就很“愤怒”:刚才明明你批判过的观点,怎么就变成了你的观点?任总的回应说:“我就是要‘血洗’他人的观点”。所谓“血洗”,其实就是活学活用,融会贯通,知识再创造。
在这里用“血洗”的意思主要是净化组织,提高组织的“血洗”能力。一个企业在成长发展过程中,组织会不断产生问题,就是我常讲的,组织不断产生“四大毒瘤”。第一个毒瘤就是“山头主义”,企业一旦山头林立,就没办法协同。第二,干部一旦拥有权利和资源,有可能会产生腐败,如果企业干部产生腐败,这个企业做到一定程度,堡垒就会从内部攻破,所以“反腐败”是净化组织很重要的一条。第三就是企业大了以后,官僚主义盛行,不接地气,远离市场、远离客户。第四,组织做大了之后,面临的最大问题就是很多干部解决了基本的生存问题,尤其是财务自由了以后,很多人不思进取、贪图享受,这时就出现惰怠。2016年华为所做的首要之事,就是不断强化危机意识,净化组织。这一点,虽然华为在2015年就做到了全球第一,但是任正非提出,华为现在进入到无人区,要持续探索。华为增长最大的内部动能,就是通过“血洗”不断清除组织内部的毒瘤,激发组织的活力,使整个组织始终保持健康的血液循环,组织肌体始终充满活力。
黑天鹅事件满天飞,任正非不断强化“华为再不改革就要死”的危机意识——全球会产生我们想象不到的波动,我们严格的内、外合规还没有完全建立;经营的有效性、财务的健康性还有待努力。同时,2016年华为提出了“干部八条”与“十六条军规”。尤其是在处理干部的工作作风问题上,华为16年很重要的一个动作就是任正非带领高管宣誓。从2005年到现在,华为不断推出高管宣言,我觉得这一点也是值得中国企业学习的。最近,我们关注到伊利也在搞这种仪式。中国历史上一直很强调礼仪和仪式的重要性,从企业文化角度来讲,我认为现在要强化仪式的作用。仪式对于我们自身追求的目标和价值观,有一种尊重感、神圣感,同时,也建立起了一种承诺的关系。
华为始终强调对干部工作作风的要求,通过非常郑重的仪式来传递公司对干部的要求。比如不搞迎来送往、不给上级送礼,把精力放在为客户服务上。这就是所谓的“屁股要对着老板,脑袋要对着客户”,真正把这种理念落实到了日常的干部管理行为中。还有绝不动用公司资源办私事;绝不说假话;认真阅读文件、理解指令;反对官僚主义;反对文山会海等等。这些都是对干部提出的严格要求。这种干部的宣誓不仅仅在核心团队和高层,而是从董事会到业务团队,在各个层面上都要进行。
另外,虽然华为授权力度很大,但监管体系是很严格的。华为一直在构建监管重装旅的监管体系,明确最重要的监管责任在业务主管和流程Owner,解决95%的问题,强调对整个业务流程和干部工作行为的监督。所以,华为现在十几万员工,之所以不出乱子,最关键的就是重装旅的监控体系。而这种监控体系不是要抓特务,而是通过流程,通过责任体系的建立,通过风险的识别,把问题消灭在过程之中。最重要的是建立了整个公司的内控体系、责任体系,从政策到考核问责,到基于流程的评估,再到控制工具和方法,再到整个环境的控制,这种基于流程来打造的组织系统,应该是现在很多企业都不具备的。华为的内控系统分为五个层面:第一个层面主要是公司制度层面,第二是通过考核与问责来定性,第三个层面是评估,第四个层面是控制工具和指标,第五个层面是控制环境。从而真正建立了公司三层防线的监控体系框架。

(二)洞悉人性,激活组织
其次,华为在2016持续激活自身的人力资源。任正非提出要“炸研发的金字塔”。华为去年有2000多个具有15—20年研发经验的干部出征一线。华为往往会把公司中很难处理的一些人力资源事件,提升到一种哲学高度。本来就是让这2000个干部转岗或下岗的,但是华为通过另外一种方式——支援一线,来处理这件事。其实就是转岗。但是华为把这件事做得很好,让这些下来的人也能找到感觉。一般企业的做法,有15—20年研发经验的人,就应该离开研发岗位,就要把人赶走,否则可能会阻碍创新。如果让这些人硬性下岗,肯定会引起很大的混乱,但华为通过敲锣打鼓把大家送到一线的方式,让这些人有了面子,有了新的持续贡献的岗位。其实这就是洞悉人性的做法,化解了转岗下岗的矛盾。华为提的铁三角、提高一线的综合作战能力等等,也是同理做法。
(三)自我批判
第三,我认为华为持续发展很重要的一点是自我批判的精神。2016年,华为下大力气向美军学习拼命的精神,邀请金一南将军到公司讲将军是如何产生的?军人的责任和荣誉到底是什么?如何培养军人的血性?美军的用人制度、组织机制是什么?为什么要向美军学习,因为美军是最早搞信息化,进行组织变革、组织扁平化,最早提升机动作战的能力,最早搞铁三角,提高一线的综合作战能力的组织。一个组织如果能像美军那样扁平化、有速度,机动作战能力很强,同时能够给一线强有力的支持和帮助,去提高一线的综合作战能力,那没有什么仗是打不下来的。
所以,任正非说,美军才是全球最好的公司。华为要向美军学习,不仅学美军的组织,更要学美军的人力资源管理。一个组织如何去赋予军人的血性与灵魂,尤其是在一个知识性群体里。将军的产生是打出来的,不是学校里教育出来的;将军要具有什么能力,比如分析能力、凝聚军心、品格、信念。任正非提出,华为向美军学什么?第一学斗志,重新唤起员工的血性;第二学怎么打大仗,怎么打出将军、军官和优秀士兵;第三,学习美军流程性的组织架构,美军从2003年开始推行PPBE,规划、计划、预算与执行的领导管理体制。有效实现决策权、执行权、监督权之间的权力平衡。两条核心业务流程——养兵与用兵,相互补充。第四,学习美军“去中心化”,由功能为中心转向以项目为核心。组织的团队集成可大可小,就像变形金刚一样,组织要聚集的时候能够聚集几千人上万人,要分散的时候能够迅速分散。这种组织才适应战场的需求。从企业角度来讲,就是要适应客户的需求,通过“班长的战争”“小前端、大平台”(实际上就是现在所说的平台化+自主经营体),使项目型组织成为华为变革的主旋律。通过项目型组织构建像美军一样的团队,提升执行能力和一线作战能力。美军的改革和作战机制代表了现代组织的发展方向。华为的敏锐性就在于此,能够迅速且系统地学习,这是华为在2016值得关注的一个点。
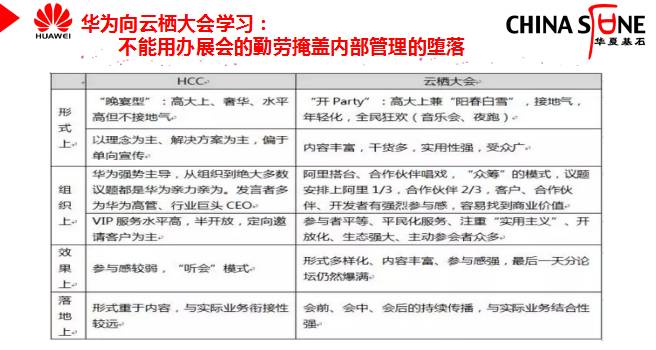
另外,2016年华为谦逊地向合作伙伴和竞争对手学习。首先是向阿里的云栖大会学习,华为认为马云搞的这个大会更符合互联网的要求,所以华为专门组织团队将华为举办的大会与阿里的云栖大会相比较,以发现自身的缺陷。

比如形式上,华为举办晚宴,高大上、奢华但是不接地气,云栖大会以开party的形式,高大上兼阳春白雪,也更接地气,有音乐会、有夜跑,年轻化、全民狂欢。华为以理念为主,偏于单向宣传;云栖大会则内容丰富、干活多,实用性强、受众广。组织上,华为强势主导,阿里则让合作伙伴多发声。也就是说,华为搭的台,更多的是自己唱;阿里搭的台,则更多地体现了生态的概念、参与的概念。所以,明年我们华夏基石,也要让粉丝来上台讲课。
一条条比较下来,华为到底要向阿里学什么?总共五个点。第一,要学习云栖大会源于互联网的平等、活力和年轻化,形式要学,灵魂更要学。其次,要学习云栖大会组织上的“实用主义”“商业至上”。第三,云栖大会办会的全员参与和众筹模式也值得借鉴。第四,在传播上也可以学:花小钱,办盛会。第五,云栖大会的闭环管理尤其值得学习。举这个例子是为了说明,华为是一个非常善于学习的组织。能够做到今天这么大,还能持续成长,就是源于它的学习能力和开放、谦虚、自我批判的精神。
华为还向OPPO学习终端。任正非说:“终端太伟大了。向一切优秀的人学习,真正敢批评自己,已经是伟大的人了。不管你真谦虚,假谦虚,我真心地说你们伟大,你们是我们的希望,希望寄托在你们身上。世界一定是你们的。”从这一点来讲,大家学华为,要学华为的自我批判精神,通过自我变革不断净化组织、激活组织。这是一个企业能够走向伟大的内在动力。
案例二:OPPO持续增长的源泉——文化竞争力与终端掌控力
第二个案例是OPPO,也是现在值得研究的一个企业。去年我到OPPO去讲学,深有体会,中国企业藏龙卧虎,很多优秀企业非常低调。2016年,中国手机的出货量,华为是1.4亿;OPPO和vivo加起来成为最大赢家,是1.65亿。过去我们不太关注OPPO的成功在什么地方,现在则要高度关注。
OPPO是广东欧珀移动通信有限公司旗下品牌。成立于 2004 年的欧珀移动,是一家全球性的智能终端和移动互联网公司。vivo手机则是维沃移动通信有限公司旗下的品牌,2009年注册了vivo品牌。尽管从表面看这两家企业没有什么关联,但其实这两家企业的出身有着千丝万缕的联系。它们都来源于步步高系,因为最初的主要投资人是段永平,是原步步高的老板。这两个品牌创立之初,最大的股东之一都是段永平,但现在他的股权已经稀释了,段已经不是两家的控股股东了。陈明永及团队现在是OPPO的最大股东。vivo是步步高原通信负责人沈伟在2011年推出的品牌,这个品牌至今发展仅5年时间。这两家企业原来是一个老板,现在股权结构是交叉的。所以,他们现在是合伙制,全员持股,也是一个利益分享机制。这两家出身是一样的,但现在不能说是一家,股东完全不一样,基本是高管层控股。从产权上来讲,完全是两个企业。OPPO持续增长的源泉是什么?我个人归结为文化竞争力与终端掌控力。
(一)文化竞争力
首先,从文化竞争力看。我在OPPO体会最深的是,OPPO人非常简单朴实,爱提问。我一般在其他地方讲课提问很少,在OPPO,至少被问了50道问题,一般人还真有点招架不住。其次,年轻,充满活力。OPPO有3万6千人,人事总监是87年的,其实可以说是一帮80后90后。华为现在的骨干员工都是40岁左右,OPPO的骨干在30岁左右。
OPPO的价值观也很简单,共有四条:一是本分,二是用户导向,三是追求极致,四是结果导向。其实企业的价值观不在于有多时尚,关键在于能把它做到位。所谓本分,首先就是不要关注外在的压力和诱惑,保持平常心态;回归事物的本质,把握住应该去的方向。陈明永也好,沈伟也好,都被称为反互联网思维的人,最早提出企业要回归到产品和终端影响力。其次,本分首先是要求自己而不是要求别人,出现问题的时候,要先求责于己。最后,本分体现了与人合作的态度,就是一起赚钱,一定要让合作伙伴赚钱,不占人便宜。本分高于诚信,即使没有承诺,本身该做的事就要去做。我认为,“本分”这点和华为的很多战略思想其实有异曲同工之妙。
从OPPO的文化来看,它既朴实,同时又接近互联网。互联网就要求产品要做到极致,以用户为导向、结果为导向。OPPO现在所推的机型特别适合年轻人,简单直接,而且十分克制,没有出现国产手机的“机海”战略。
(二)强大的终端
其次,就是强大的终端掌控力和影响力。这最早是程绍珊老师去步步高做的,本质上就是把传统的深度分销做到位。OPPO建立了庞大的线下销售体系,14年已经到达了25万家销售点,跟小米去渠道、去中间环节相反,OPPO恰恰是在终端下大力气,真正贯彻了线上线下、“全渠道售后服务”的全覆盖。即便是在三四线城市,OPPO、vivo店到处都是。包老师最早提出了深度分销的理念,OPPO是真正把它做到位了。

我有个朋友在华为,我问他华为为什么要向OPPO学习。他说,没办法,现在三四线城市我们根本进不去,进卖场之前做调研,58%的客户回答听说华为不错,想买华为手机;但是出了卖场,58%的都买了OPPO,把华为忘了。因为OPPO对卖场一线人员的培训很到位,消费者从进店到观察到体验、到咨询对比、议价到成交,所有的都是流程化管理。

OPPO提出了“FABE”的法则,每个销售现场的人员都能够把它讲透,并且能用数据来说话:
F—特征(features),产品的特质、特性等最基本功能;以及它是如何用来满足我们的各种需要的。说服顾客为了自己的需要,应该购买这种产品。
A—优势(advantages),就算我想买个智能手机,我为啥一定要买你的?对应竞品分析。目的:我的产品比别人的好,买我的。
B—利益(benefits),你买我的产品,你能得到什么利益和好处。核心、差异化卖点的体现。目的:从顾客角度出发说服顾客买我的产品。
E—证据(evidence),所有作为“证据”的材料都应该具有足够的客观性、权威性、可靠性和可见证性。目的:你可以放心购买我的产品。
根据消费者需求,至少要给消费者3个独特体验。OPPO总结了“1335+1”的销售模式——1句最吸引顾客的话,3个独特功能,3种体验方法,5个技术参数,从而达成一个催单成交。全部都是标准化的,这就是终端管理。OPPO的终端掌控力和影响力就来自于强大的终端覆盖率、终端的管理能力、服务能力、体验能力。
OPPO成立不过短短数年,取得的成绩就源于文化和终端。而且,在国际市场上,70%的客户以为它是韩国品牌。这也是很有意思的一个现象,当然它请的形象代言都比较韩范儿。大部分人认为同样价位的手机里,OPPO的性价比最高。OPPO的这些高管,本身是做产品出身的。所以,回归到产品与服务,OPPO值得我们研究。
案例三:温氏——齐创共享的商业模式与技术创新力
第三个案例——温氏,是华夏基石从15年到16年一直在推的一个企业。温氏在16年仍然保持百分之三四十的成长,接近600个亿。温氏去年只靠销售生猪就挣了130个亿,不包括其他的产业。大家也一直提出疑问,温氏高盈利的源泉是什么?我认为,一个是“企业+农户”齐创共享的商业模式,还有一个是技术创新能力。
其实我觉得温氏也是传统做法。我跟施炜老师96年在六和提出做“企业+农户”的模式,叫万户养殖致富示范工程。客观来讲,六和在过去的成功某种意义上是靠在终端的影响力,以及成本管控能力。但是,后来没有建立起像温氏一样的、与养殖户共生共赢的合作伙伴关系。
(一)基于信息化全价值链的共担、共创、共享平台与合伙机制
首先,温氏主要是基于覆盖整个全价值链的信息化,能够为养殖户提供系统的服务,同时通过互联网,把五万六千多个家庭农场连接到一起,实现平台化管理、自主经营。这样就可以做到规模化、高效率。统一了良种、统一了饲料、统一了养殖标准、统一了销售,做到了规模化;同时又解决了生产作业单元经营自主的问题。根据中国的养殖业情况,无法建立大规模的养殖场,只有小规模养殖,如果派一个农场主过去,成本太高;在当地投资一个养殖场也要受制于各种约束。温氏的做法其实是把几千几万个有钱有能力的人组织起来,形成了合伙制关系;同时又根据互联网平台化的管理,解决了经营上规模化的问题。并且温氏做到覆盖全产业价值链,内部交易成本是最低的。其他的农业企业只有3%—5%的利润,但是温氏这么多年一直做到10%—15%的纯利润,就是因为没有内部的交易成本,全价值链总成本最低。基于互联网技术,温氏做到了总成本最低,使得它的盈利能力特别强。
(二)技术创新驱动
其次,温氏是一个技术创新驱动的企业:一是近些年一直在加强良种培育。从全球看,有专门的温氏系列,温氏原创的良种。这在中国是独一无二的。二是环保技术领先。温氏在五、六年前就专门成立了一家环保公司,致力于环保技术的研究,在养鸡、养猪的环保技术上领先全球;三是养殖设备和技术的创新。同样是建一万头猪的种猪场,温氏的生产周期只要十个月,而别人要两年。

正是因为这种创新以及共创共享的商业模式的成功,温氏形成的合伙人机制,就使得有钱有能力的人在温氏创造的平台上创造价值。基于信息化技术,真正实现了集约化管理、分布式作业。所以,虽然温氏是一家传统企业,但是它的商业模式,内在价值链的整合模式,以及所形成的生态模式,是符合互联网要求的。温氏本质上也是一家高科技企业、产业互联网企业,也值得我们去持续深入研究。
案例四:美的集团的组织变革与机制创新
美的也是我们过去长期服务的客户。我认为美的最值得研究的就是公司治理,何享健真正能够做到放心、放权。2016年,美的值得关注的是它的组织结构,尤其方洪波上台以后,一直致力于转型,一方面加大技术投入、智能生产,一方面优化公司治理。

美的新的组织架构,叫做“789”新架构,是方洪波从15年6月到16年整合完成的。就是所谓去中心化、去权威化、去科层化的内部组织改革,构建了7大平台、8大职能和9大事业群体为主体脉络的架构。通过这种改革,使得前端平台人员拥有较大的自主权力和自我判断能力,而后端也越来越尊重前端平台人员的提案和决策。传统的部门制已经被打破,在这个平台里面,所有人的工作都是平行的,没有层级结构。在业务层面上,按照研产销进行专业化分工,进行职能平台的整合与管理。从管理学角度来说,美的“789”新架构是值得去研究的,而且目前运行非常好。过去集团总部是按照专业职能进行划分,比如人力资源部、财务部、战略部、企业文化部,美的的改革实质上把很多共享的平台提到了集团层面,即所谓的“平台化”组织。我们说打造“平台化”组织,就必须要有支撑。美的有物流平台、电商平台、售后平台、创新中心、金融中心、美的国际、采购中心,这些对所有事业部都是共享的平台。

未来一个企业最重要的就是建立资源配置平台,我们讲授权也好,提高一线综合作战能力也好,都不是简单放权。现在很多企业,一谈“让听得见炮声的人”做决策,就放弃管理,放弃监督。这是不可取的。第一要靠监控,华为的监控体系在全世界都是最完善的,有厚厚的一本资料。第二要靠平台,总部必须要搭建平台,只有平台才能为一线提供枪支弹药和粮草。
所谓去中心化、去权威化,不是简单去放权,而是要按照规则、按照方向去给一线的人授权,同时要在一线呼唤炮火的时候给予支援。如果总部没有一个强有力的、基于信息化的平台资源配置中心,你没法去呼唤炮火,企业内部还是个体户的集中营。所以,大家不要小瞧上面这张图,它其实代表了未来组织变革的方向。而且,美的改革,从15年到现在,度过了转型的困难期,应该说是成功的。最难的一步就是在总部建立平台,平台的管理就不再是基于行政命令,而是基于流程。现在很多企业说去行政化、去威权化,要怎么去?其实很多东西要往上拎,有些东西要往下走,这就是我们说的数据要往上移,资源配置系统要往上提,责权体系要往下沉。这是美的值得我们关注的地方。
案例五:伊利的创新与品质发展之路
我们最近两年在做伊利的咨询,这也是一家好企业,值得关注。全球乳业一直是在走下坡路,达能、雀巢,都是逐年下滑,但是伊利却逆势生长。对于伊利,我们总结了八条。
第一,伊利即品质!伊利在用世界最高安全标准做产品,以三个百分百为指标:用心、安全、健康。
第二,对奶源的控制,得奶源者得天下!跟温氏一样,伊利通过各种合作方式,真正成为全产业价值链的出色组织者。
第三,创新引领并创造消费者需求。大家可以看到,伊利这些年的发展,跟蒙牛相比,没那么依靠营销、广告拉动,而是靠集聚全球智慧和技术,实现回流中国的“反式创新”的全球研发体系。另外,与华为一样,全球顶尖的咨询公司大多都为伊利提供服务。华夏基石为伊利做的是企业文化咨询,这是我们比较擅长的,所以有幸对伊利进行研究。
第四,伊利引进了丰田的运营模式,打造了卓越的精益运营体系,做了很多创新。,包括精益生产模式、三全管控体系、端对端供应链安全管理,等等。
第五,基于消费者洞察与价值体验的非凡品牌传播,利用奥运、世博等大事件进行符合产品定位的体育、健康营销。
第六,伊利强调阳光照亮的管理体制。这个企业确实有阳光、简单、透明、公正、优化的治理特点。
第七,业绩导向与超级战略执行能力。
第八,对标全球管理哲学。跟华为一样,伊利向全球去对标,学习优秀企业的经验,善于自我批判,组织具有超强的学习力。
案例六:宁德时代新能源——“市场和技术”的双轮驱动
宁德时代新能源是新能源领域(CATL)的黑马,2016年业绩成倍增长,其创业团队敏锐洞察市场机遇,奋力拼搏,现已名列行业前列。CATL成功的关键是“市场和技术”的双轮驱动。靠技术创新与产品力制胜。
正如前面提过,由于CATL在消费类数码产品中的杰出表现,赢得与宝马公司进行战略合作的机会。以此契机,大力发展动力电池,并形成竞争优势制高点。我们在访谈过程中,大多数业内优秀人才加盟CATL,主要是受CATL与宝马公司合作项目的吸引。
CATL致力于打造平台,吸引一批批的事业伙伴加盟,共同创造新能源事业。在电动汽车领域,与德国、美国等国际顶级汽车厂商及国内众多知名汽车厂商建立了深度合作关系。承担了2012年度国家新能源汽车产业技术创新工程项目。在电动汽车行业内,CATL是国内第一家完全执行ISO26262标准并进行第三方机构(TUVSUD)独立评估的电池企业。今年5月荣获“2015年度国内储能产业最具影响力企业”称号。
专业的电池研发技术和工程工装技术是CATL的立足之本。自成立之初,公司就十分重视研发,研发投入力度大。2014年,他们成立了自己的研究院,拥有国际一流的实验室及拉线,设备总投入超过3亿元。公司目前已建立起一支强大的研发团队,数量达到2000多人,占总员工数量的比重约为25%。
从新宁德的案例中可以看到,真正的统治者往往是技术商人,而持续的竞争优势是市场与技术双轮驱动。任正非曾说:“华为没有院士,只有‘院土’(商业工程师)。要想成为院士,就不要来华为。”“只有卖出去的技术才有价值。卖不掉的等于废品!”华为的成长壮大之路就是不断进行技术市场化之路,就是不断培养技术商人之路。在未来,对科技知识进行商业经营的企业和人才才是真正的统治者!
商业史表明:唯有将技术与商业完美结合的企业才有可能成为世界级企业。华为、IBM、GE等的成功,依靠的就是市场和技术结合,通过技术解决客户需求,创造客户价值。CATL与宝马公司合作,赢得竞争优势,体现了真正的持续竞争优势必须依靠市场和技术的完美结合。
另外,CATL有一种开放文化。领导接地气,很开放,有平等讨论问题的氛围。这是吸引员工的重要原因。在CATL,强调开放交流,开会时,同事与同事之间、部门与部门之间、部门内部之间开放讨论,针对问题,能迅速挖掘原因。
案例七:怡亚通O2O供应链商业生态圈
怡亚通过去是搞流通的,就是送货服务。但是今天它变成了一个中小终端的公共服务平台。这种服务是全方位的。怡亚通以消费者为核心,以物流为基础,以完善的供应链服务平台为载体,以互联网新技术为共享手段,构建五大服务平台,全面覆盖流通行业里的500万家终端门店,紧密聚合品牌企业、物流商、金融机构、增值服务商等各大群体,致力于打造一个跨界融合、平台共享、共融共生的B2B2C/020供应链商业生态圈。这个企业去年的销售收入做到了600多个亿,2017年预计突破千亿。
(一)广度供应链战略:构建“供应链+互联网”生态圈
怡亚通以客户需求为核心,以物流为基础,供应链采购与销售为载体,将互联网技术与供应链服务相结合,构建三大平台,帮助企业实现从原材料采购到产品销售的供应链全程运作中的非核心业务外包,提升企业核心竞争力。怡亚通紧密聚合品牌商/厂商、物流商、渠道商、金融机构等各大群体,整合一切可以整合的资源,建立与500强企业等大客户的战略合作伙伴关系,打造一个平台共享、共融共生的“供应链+互联网”生态圈,推动并领航全球供应链行业大发展。
怡亚通的商业模式就是生态型商业组织,与乐视的定位相似。我觉得传统企业还是要“+互联网”成功更多一些,“互联网+”基本上不成功。互联网企业要去搞传统产业,比如去养猪,基本上做不成。但养猪的如果“+互联网”,像温氏那样构建一个产业互联网企业,就是成功的。所以,传统企业的成长是大有希望的。因为互联网企业到了线下,要搞定传统企业,基本不可能;而传统企业把互联网技术和互联网思维运用到经营管理,运用到系统的管理平台,就很容易嫁接。从这一点来看,怡亚通的模式是成功的。
(二)专业的服务团队
怡亚通汇集众多行业精英,服务团队等拥有超过10余年的从业背景,经验丰富,以专业、专注、强执行力的精神,为各行业客户提供高效优质的供应链服务。
案例八:光启——颠覆性创新与企业家精神题
光启受到的批评其实比较多,而我是光启坚定的支持者。

光启就靠六个博士,20多万资本起家,去年盈利十几个亿。首先,靠的还是世界领先的技术。光启的发展源于全球顶尖的超材料技术。拥有自主知识产权的核心技术,是它在市场竞争中获得成功并持续领先的关键因素。
在此之外,它的商业模式、组织模式还是有很多创新。我们专门为光启做了《颠覆性创新操作系统》1.0版本,明年还要出深入研究的版本。这是对标《华为基本法》,去做一个超越性的真正的高科技企业案例。颠覆性创新理念是光启进行源头创新的精神动力。目前中国市场竞争激烈,各行业趋于饱和,“空白市场”越来越少。光启通过颠覆性创新理念,源头创新技术,人为开辟了“空白市场”,为光启未来的发展打造了一片蓝海。


光启的组织模式、生态系统和提出的组织管理理论,今天看来是具有前瞻性的,确实颠覆了过去的组织模式、商业模式。尤其是光启最先提出的组织内部的裂变与聚变、有机组织与生态组织、用互联网实现小熵管理,这也是任正非最近在谈的第二热力定律理论,就是小熵的管理。
案例九:云康——整合医疗行业资源
还有一个值得关注的,是我们的长期战略客户云康集团。云康建立的医疗和大健康服务平台和体系,都是值得我们去研究的。这种商业模式代表了医疗和大健康未来的发展方向。

(一)业务平台规划
云康模式是要构建分级诊疗和健康服务的立体交互网络,横向以六大业务平台为基础,整合医疗行业资源,用医学标准构建覆盖全国的服务网络;纵向以专业和疾病谱分类,构建分级诊疗网络,由诊断向治疗和康复延伸。


(二)核心优势
云康发展的核心优势首先是构建了一个可持续的全产业生态,依托医学专业北京、基层医院网络的布局、与国内外顶尖医疗机构的合作、以及项目储备资本和投资机构的认可,朝着核心业务方向不断迈进。

案例十:石药——企业文化与研发双向驱动
石药是我们最近关注的客户,也是一家注重研发和产品力的优秀企业。石药集团从1997年成立发展至今,时刻洞察行业的大趋势,克服行业的难题并及时抓住行业机遇,秉承企业的核心理念文化,在医药领域快速发展,目前在研发、生产、营销、人力以及品牌等方面具有明显的竞争优势。
“做好药,先做好人”,石药人用自己的信念和操守,塑造着独树一帜的企业文化;秉承“做好药,为中国”的企业理念和“以人为本,和谐发展”的企业伦理,以关心和信任为员工创造个人成长发展的最佳人文环境,逐步形成了“忠正智信、追求卓越”“公正、公平、勤勉、利他”的文化内涵。

我们总结石药集团的成功经验,有四个优势。
优势一:石药集团保持着踏实肯干、吃苦耐劳的企业文化;
优势二:石药集团董事长的战略决策,使得公司在关键时刻快速转型抓住了发展机遇;
优势三:石药集团有一支专业突出的核心骨干队伍;
优势四:石药集团长期坚持研发投入,开发出了自身独有的明星产品。
在华夏基石的客户中,还有很多黄金值得去深挖。我们要在过去奠定的基础上持续关注我们所服务的这些客户。今天简单介绍了16年我们服务的十个客户某个方面的成功做法,大家可看到一个共同点,那就是做好产品,为客户创造价值,这就是企业持续赢的道理,也是逆势成长的根本。有了这个根本,管它川普、南普,做好产品、创造价值最靠谱!由于时间关系,今天就讲到这里。祝大家新春快乐,家人安康幸福!
来源:华夏基石e洞察(ID:chnstonewx);作者彭剑锋,华夏基石e洞察智库撰稿人,华夏基石董事长,著名管理学家,《华为基本法》起草人之一


评论