文|锋出行
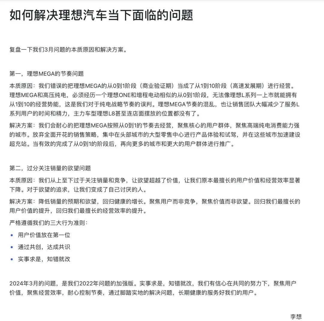
汽车圈「流量之王」李想,近期的热度再次居高不下。继「用光明反击黑暗」之后,李想再有一封内部全员信曝光,针对新上市的理想MEGA,进行「节奏」和「过分关注销量的欲望」两个问题的反思。

节奏太快、欲望太高,是理想MEGA卖不动的两大关键问题,不过在小通看来,「节奏太快」只是「欲望太高」的延伸,归根到底还是官方对理想MEGA的期待太高。
作为理想旗下的旗舰MPV,理想MEGA在上市之初被赋予了极高的期望。可能是有了「理想L系列三兄弟」的畅销,官方对理想MEGA的期望是「定价50万元以上,目标是成为50万以上销量第一的车型,不分能源形式、不分车身形式」。
查询各种数据显示,如果将指导价超过50万元的车型都统计上,现阶段该价位最畅销的车型是奥迪A6L和奔驰E级,其月销量可以达到17000辆左右。
理想MEGA才上市20多天,目前还没有公布月销量,也没有对外公布订单数,但小通从某第三方平台公布的周销量数据了解到,理想MEGA也就在上周的销量勉强破千,而五十万元以上的奥迪A6L、奔驰E级等车型,在上周的周销量均超过了1500辆。

换而言之,理想MEGA上市后首月,就没办法实现官方赋予的「50万以上销量第一」的任务。不过辩证来看,理想MEGA虽然达不到官方的期许,就市场成绩层面也不至于来到「扑街」的地步。
理想MEGA不是「炮灰」,只是输在定位上
国内MPV市场的受众群体主要有两拨人,一是家庭用户,二是商务用户。这两大受众群体对舒适性都有很高的要求,但对补能方面的需求有一定的区分。
MPV的体量较大,多人出行本就使得整车的补能费用进一步提高,更低的燃油成本是家庭用户更期望的;商务用户的想法很简单——「时间就是金钱」,油费高不高无所谓,最重要的是可以随时随地用车,不要因为补能等其他原因而耽误时间,如果在这个前提下,可以节省一点油费自然是更好。
因此,能够降低燃油成本的混动MPV——腾势D9 DM-i、丰田赛那等产品,逐步抢占了别克GL8、传祺M8等元老级选手的市场份额。
像理想MEGA、小鹏X9、极氪009等纯电动MPV,可能会吸引那些本就拥有充电条件的家庭用户,但是与绝大部分商务用户的用车需求相违背,这也是纯电动MPV销量受限的根本原因之一。
所以,理想MEGA销量难以上涨是有原因的,即便产品配置、动力性能都没有毛病,光是「纯电动MPV」这一定位,就足以让理想MEGA卖不动。
但话说回来,理想MEGA的市场销量其实已经超出了当下MPV市场的实际情况。
理想MEGA在上周的周销量为1058辆,只比同为纯电动MPV的小鹏X9少了79辆,而理想MEGA的价格要比小鹏X9的高出十几万元。腾势D9的销量较高,但是其销量来源完全是腾势D9 DM-i,腾势D9 EV仅在上周售出68辆,更别提奔腾NAT、极氪009、极狐考拉等周销量在200辆左右的产品了。

回顾乘联会公布的每月销量数据,MPV市场的总销量在10万辆左右,是轿车市场的十分之一,被腾势D9 DM-i、丰田赛那等混动MPV,以及别克GL8、传祺MPV等燃油MPV瓜分完市场份额之后,留给纯电动MPV的「蛋糕」根本不会太多。
作为一款55万元的产品,理想MEGA的受众群体注定有限,加上纯电动MPV的定位,大卖的可能性并不大。理想MEGA能一周能卖出1058辆,反而已经吃上了理想「L系列」所带来的知名度的老本。
除了定位,补能体系没跟上也是问题
说服用户选择纯电动MPV,其实问题的关键就在于补能要到位。只要理想能够解决用户的后顾之忧,确实不担心没有客户来源。
不得不说理想还是懂得怎么吸引用户的,早在理想MEGA在上市前期,就已经把产品的低能耗和高补能速度狠狠地宣传了一波。
0.215Cd的风阻系数、充电12min补能500km、低至15.9kW·h/100km的CLTC工况网端电耗、超过700km的CLTC纯电续航里程,以及容量为102.7kW·h的5C麒麟电池,都是缓解用户里程焦虑的重要卖点。
但是,充电体系还没有跟上,理想MEGA始终不能吸引更多用户下单。
按照规划,理想将在今年建成超2000座理想超充站,明年计划建成超5000座,高速超充网络覆盖90%的国家高速路线,城市超充网络完成四线及以上城市核心城区的90%覆盖。
当然,规划永远不代表实际情况,拉到官网最下方还有「以实际建成为准」的标识。

小通从官方公布的充电网络可以看到,目前共建成了350座理想超充站,其中在京津冀地区共有49座,长三角地区共有86座,大湾区有37座,成渝区有36座。总体来看,理想超充站只做到了广度,但在深度层面还有所欠缺。

理想虽然已经是最畅销的新势力品牌,但在充电体系上还是一位「小学生」,尤其是对比深耕充电布局多年的蔚来品牌,还有较大的进步空间。虽然可以采用接入第三方充电平台的方式来弥补前期充电网络不够完善的问题,但理想MEGA的充电体验会大打折扣,覆盖不到位的超充网络覆盖,自然会影响理想MEGA前期的销量。
作为一款55万元的纯电动产品,理想MEGA的主要受众群体本就拥有足够的购车预算,这部分受众集中在一二线城市的概率更大。因此,李想的内部反思信中提到「放弃全面开花的销售策略,集中在头部城市的大型销售中心进行产品体验和试驾,并在这些城市加速建设超充站」。
调整心态,主动下调销量目标
日前,一份关于「理想汽车内部沟通纪要」的文件曝光。当中提到,「由于销售订单不及预期,理想预计今年第一季度的车辆交付量为7.6万辆-7.8万辆。」

官方将下调指引的原因归结于对理想MEGA节奏的判断有误,致使大量的销售投入分配失误。下调指引后,理想全年的销量目标将调整为56万辆-64万辆,相比年初设定的80万辆少了16万辆-24万辆。
现如今,理想已经意识到理想MEGA目前的局限性,并已经对产品进行调整和重新规划。小通认为,理想MEGA毕竟是理想汽车的第一款纯电动产品,在此之前理想汽车的「理想ONE」时代、「L系列三兄弟」时代都获得出众的市场成绩,把这种心态放在理想MEGA上其实也可以理解。
对理想而言,现在最重要的任务是完善超充体系,「成为50万元以上车型销量第一」什么的需要暂时搁置在一边。
除了理想MEGA之外,理想还计划在今年北京车展期间发布全新入门级产品——理想L6。对于这款产品,官方的期待很高,预计月销量在2万辆以上。
按照「L系列三兄弟」的月销量成绩来看,更便宜的入门级SUV理想L6能每月卖出2万辆确实很有可能。有了理想L6的入局,理想汽车便有更多资本投入到理想MEGA上。小通希望,理想的这一次失误,能够化作足够多的养分,被理想和其他车企吸收。


评论