在经典特工电影007系列的《海底城》中,邦德驾驶着一辆跑车从海底一跃而出,看呆了沙滩上的游客,也震惊了荧屏外的观众。这辆车就是被誉为最稀有的邦德座驾——莲花Esprite潜艇跑车,它的风头甚至盖过了邦德的标志座驾——阿斯顿马丁DB5。在2013年的eBay上,这款道具车竟拍卖到了100万美元的惊人价格。

值得注意的是,特斯拉的创始人ElonMusk在此之前就已斥巨资买下了另一辆莲花Esprite。
NBD汽车不知道你是否还记得莲花Lotus,这个来自英国的老牌跑车品牌。曾经的莲花,与法拉利、保时捷并称为世界三大跑车制造商。上世界六十年代的莲花,堪称那个时代最顶级跑车,卓越的性能让它成为不少人的心头好。
前曼联传奇射手——乔治·贝斯特的爱车就是一辆莲花轿跑。不仅如此,莲花还曾是F1赛事的统领者,1963年至1978年,莲花车队蝉联了七届F1赛事总冠军,成为那个时代的传奇。
但随着创始人柯林·普查曼的离世,经过多次易主风波,加之数十年间新产品乏善可陈,莲花跑车也逐渐从辉煌走向没落,淡出了人们的视线。
对不少中国消费者来说,莲花的概念源自好莱坞经典,但由于并没有进入中国市场,因此大众对它的认知仍十分有限。

2004年,青年莲花横空出世,“莲花要在中国合资量产”很快就传遍街头巷尾,但令人意外的是,如此重量级的汽车引入后,价格却低的离谱,从6.38万元开始,最贵的也不超过14万元。
其实,这件事基本上算是一个“乌龙”,青年莲花和莲花就不是一回事,如果非说两者之间有联系,那也仅有一点少得可怜的关系。
早年,莲花Lotus旗下设有两家独立运营的子公司,整车制造公司Lotus Cars和Lotus工程公司。后来由于债务原因,公司几经易主,最后由马来西亚宝腾汽车集团(PROTON)收购。庞青年也正是与宝腾合作,才在国内筹建了合资公司,注册了青年莲花这个品牌。
庞青年这记“擦边球”打的漂亮,以至于到现在,不少消费者还认为此莲花就是彼莲花,而二者连最基本的车标也大相径庭,但偏偏还有人站出来说“进口车国产后肯定会有小改动”,可是,什么时候见过国产奥迪五个圈了?
青年莲花虽已成为过去,但对莲花Lotus进驻中国市场还造成另一个困扰,由于“莲花”品牌已被青年莲花注册,很明显,二者不可能成为“并蒂莲”,所以莲花Lotus想要进入中国市场就不得不另起一个名字。2011年,莲花公司选用了莲花这个单词Lotus的中文直译——路特斯正式进入中国市场。但是如同它自身血统一样,路特斯拥有着英国绅士老派的固执,执意坚持其追求纯粹驾驶感的特性,尺寸偏小且配置较为简陋,十分不讨消费者欢心,加之青年莲花对其口碑造成的影响,路特斯在中国的境遇既不叫好也不叫座,莲花也就一点一点的凋谢……
就在莲花快被消费者彻底淡忘时,其又一次出现在人们视线中。
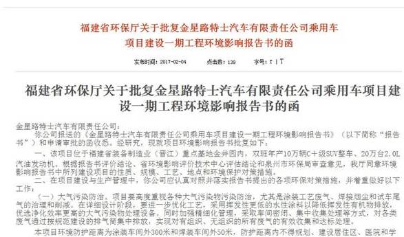
2017年2月4日,福建省环保厅官方网站发布的《金星路特士汽车有限责任公司乘用车项目建设一期工程环境影响报告书》显示:金星路特士汽车正在筹建乘用车项目建设一期工程,并预计筹建方双班年产10万辆C+级SUV整车、20万台2.0L汽油发动机。

报告一出,引起业内关注。原来,据媒体报道,金星路特士汽车有限责任公司于2015年9月25日在福建省工商行政管理局登记成立,其为宝腾汽车(Proton)、路特斯汽车国际公司与广东东莞金星重工(Goldstar)共同出资组建,(其中宝腾汽车出资40%,路特斯出资10%,双方合计占合资公司50%股份)。
对此,很多网业就平评论称,“莲花又要卷土重来了?”由此不难不难看出,外界对莲花的二度复出十分关注,不过的总的来说,看热闹的心情大过于关注产品本身。

莲花Lotus,那个存在于无数经典胶片电影中的传奇跑车,似乎随着电影结束也已走远。现在的汽车江湖早已风起云涌,车联网,新能源,自动驾驶……层出不穷的新名词正改变着整个产业,人们对于新鲜事物的包容度和接纳度,总是大过于经典事物的复出。
种子已经撒下,莲花Lotus是否还能绽放?那就只能等到夏天到来时再看看了。



评论