2017年,55%的中国本土公司将增加员工人数,与此同时只有41%的外资跨国公司有此计划。
这是英国专业招聘顾问公司Michael Page在《2017年中国薪资与就业报告》中得出的结论。基于对中国大陆各领域近千名雇主的调研(其中40%受访雇主为中国本土公司,60%为外资跨国公司),Michael Page发现中国大陆地区有48%的受访雇主有新增员工人数的意愿,比2016年上升了2%;该比例在大中华地区为43%,比2016年下降了4%,据Michael Page华东区董事总监Peter Smith介绍,这主要是受到了香港地区金融行业和台湾地区制造业的负面影响。
因宏观经济增速放缓,中国雇主的加薪幅度有所下降,但大中华地区的雇主加薪预期则更加保守。与大中华地区整体相比,更多中国大陆的雇主预计提供6%-10%的加薪幅度,而大中华地区其它地区有约半数雇主仅会提供1%-5%的加薪幅度。

2017年,专业服务领域、金融科技、数字媒体和可再生能源将是中国大陆就业环境最好、增长速度最快的四个行业,与之相对陷入增长停滞甚至衰退的四个行业分别是常规制造业、工业、奢侈零售业和快速消费品。
报告指出,中国大陆各大本土品牌的快速崛起引人瞩目,其中很多已经发展为跨国品牌,包括互联网巨头阿里巴巴和在线旅行服务公司携程旅行网在内的21家公司荣登《福布斯亚洲》50强榜单。在接受界面新闻的采访时Smith表示,中国本土公司在2017年比外资跨国公司有更强的意愿进行人员扩充是因为中国本土公司对在中国获得业务增长有更强的信心,“它们知道如何打入二三线城市,扩大消费者群没有吓倒它们,然而很多外资跨国公司在中国没有收获较大盈利已经有一段时间了。和2009年至2011年相比,它们对扩张这件事更为谨慎”。
他同时指出,传统制造业的外资跨国公司如今收到的冲击较大,而在这之中在华生产、出口产品的公司比在华生产、在华销售的公司更为举步维艰。

但市场趋于成熟和求职者对薪资外福利的看重也给中国本土公司的人才吸引带来挑战。Smith认为,求职者如今对他们希望在工作中获得什么有更明确的认知:“他们会问的问题不仅仅是职位介绍或者薪资了。他们会对公司做更多的研究,他们会在社交媒体上阅读现员工、前员工和消费者的评价。我们看到这个趋势正在继续。越来越多的人在讨论生活/工作平衡、内部和外部的学习培训机会。候选人如今对优秀雇主更为挑剔。”
由于外资跨国公司往往有更好的员工福利政策,中国本土公司为了吸引员工也应该在这一方面努力向前者看齐,尤其是在薪资上升幅度放缓的当下。“我们发现越来越多的中国本土公司开始有薪资涨幅上限,当新员工说,我想要涨薪30%或40%的时候,本土公司很难做到,”Smith说,“所以我们需要用新的方法吸引这些人。你也许给他们20%的加薪,但当候选人说我现在的公司给我20天的带薪休假而你只能提供14天、12天或10天的带薪休假时,是候选人掌握了协商权;如果本土公司想要获得这些人才,他们需要作出调整。”Smith发现,在金融科技、互联网等高速增长的行业,本土公司更容易为调整自己的福利措施,给员工提供更有竞争力的福利待遇。
报告的另一发现是,“职业发展途径”是中国大陆受访雇主心目中最重要的吸引并留住人才的举措,同意这一观点的受访雇主占77%,比2016年上升了17%。另外两项排名较高的举措分别为“加薪幅度”(62%)和“学习与发展”(51%)。
Smith认为,越来越多的中国大陆雇主重视职业发展途径是因为千禧一代员工更加习惯肩负工作责任、完成任务并寻找下一个新挑战。“我认为员工们找到一项新工作挑战的时间变得越来越短。因为科技发展的速度变快,人们希望不断进步,无论是在职业上还是个人发展上。所以那些可以通过培训和发展为员工提供这些机会的组织有更高的员工留任率,并通常有更好的市场前景和更强的竞争力,因为员工的素质提高了。”他说。
越来越多的中国雇主重视雇主品牌。在受访的中国大陆雇主中,86%表示他们的公司推崇多元化与包容性。关于多元化与包容性的具体政策,61%的受访雇主关注性别,35%的受访雇主关注少数民族团体,31%的受访雇主关注宗教。
随着二胎政策在中国大陆的实施,更多女性员工预计将为了生育暂别职场,这为中国雇主推行多元化与包容性政策带来了一定挑战。Smith指出,目前来看外资跨国公司比中国本土公司更具备管理劳动力调整的灵活度,而中国本土公司应该采取更多措施应对女性员工增长的生育需求。根据他的观察,国际化程度越高的中国本土公司在这方面的准备和政策更为充分完备。Michael Page中国总监陈慧洁则认为,这在某种程度上反而促使更多的在华外资跨国公司推行多元化与包容性政策。
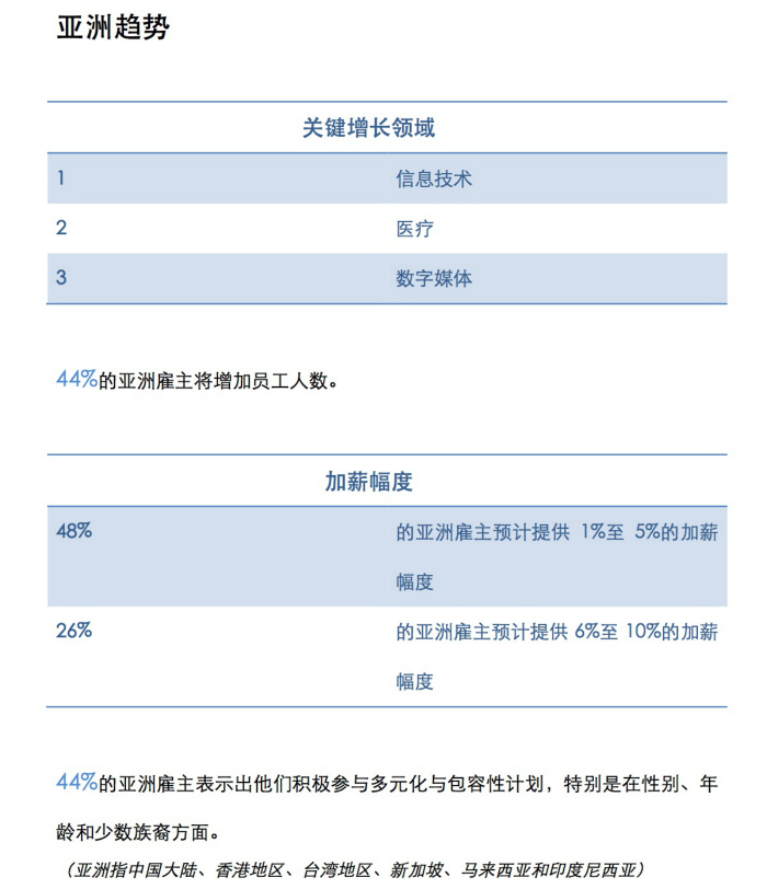
在亚洲范围内,Michael Page对来自中国大陆、香港地区、台湾地区、印度尼西亚、马来西亚和新加坡的3400多位雇主展开了在线调查。调查发现,信息技术、医疗和数字媒体是2017年增长最为迅速的三个领域。44%的亚洲雇主有增加员工人数的意愿,48%的亚洲雇主预计提供1%至5%的加薪幅度,26%的亚洲雇主预计提供6%至10%的加薪幅度。44%的亚洲雇主表示他们积极参与多元化与包容性计划,其中53%关注性别,42%关注年龄,34%关注少数民族群体。




评论