文|24潮
在技术革命大变局中,黎明前的决战往往更加惨烈,其战略成败对未来产业的影响往往也最具决定性。
有着 “电动汽车产业圣杯” 之称的固态江湖有任何风吹草动,几乎都会刮起一阵市场热论,或者资本风暴。进入2024年后,全球固态电池江湖明显加快了产业与量产化进程,企业间的竞争隐有决战之势。
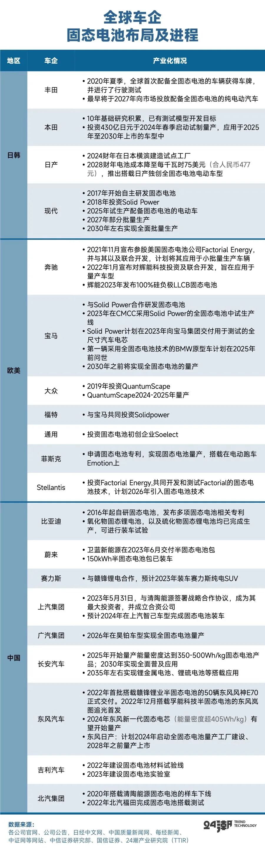
8月初,据外媒报道,锂电巨头三星SDI在韩国首尔举办的SNE电池日展会上,展示了其最新的电池技术。三星SDI表示,其首批固态电池已交付给电动汽车制造商,并进行了约六个月的测试。
三星SDI副总裁表示,汽车制造商对固态电池的兴趣浓厚,因为它们比目前的电动汽车电池更小、更轻、更安全。他还补充说,固态电池的生产成本较高,因此初期将主要应用于高端豪华电动汽车,续航超过600英里(约966公里)。
据了解,三星SDI已经研发了Super-Gap固态电池技术,将能量密度提升40%至900Wh/L。Super-Gap固态电池采用硫化物固态电解质、无阳极配置,电池寿命有望达到20年。此外,三星SDI还有9分钟超快充技术。

而在一个月前(即7月11日),大众汽车集团旗下电池公司PowerCo和QuantumScape宣布达成协议,以实现QuantumScape下一代固态锂金属的工业化电池技术。
据笔者了解,QS固态电池技术使用了独有的陶瓷类电解质和锂金属负极,可实现高密度、快充、高安全性。根据授权,PowerCo可使用QS授权生产每年40GWh的电池,并可选择生产80GWh,可为每年约100万辆汽车提供电池。
此外,根据界面新闻2024年1月2日报道,日本大型电池企业麦克赛尔(Maxell)开发出了圆柱形全固态电池,其容量达到200毫安时,是传统的陶瓷封装型(方形)容量的25倍。样品最早于2024年1月出货。
更早些时候,即2023年7月4日,世界第二大汽车制造商丰田公开表示,已经在电池技术上取得了重大突破,可以制造出充电10分钟续航里程1200公里的固态电池,延长至现有EV装配电池的2.4倍,而且通过简化制造固态电池所用材料的生产过程,丰田制造的固态电池的体积、重量、价格较现有电池都有望可以减半。
丰田还宣布将在2027-2028年实现全固态电池技术商业化,并向市场投放配备全固态电池的纯电动汽车。
伯明翰大学商业经济学教授戴维·贝利认为,如果丰田公司的说法属实,那么这可能是未来电动汽车的一个里程碑时刻。“通常在原型阶段会有一些突破,但要扩大生产规模就很困难了。” 他补充说,“如果这是一个真正的突破,那么它可能是一个颠覆性的改变,甚至可以说是电动汽车行业的圣杯。”
为了争夺 “圣杯” 的话语权,国内各路巨头也在加速推进固态电池产业化进程。在7月29日上汽集团召开的2024年第一次临时股东大会上,上汽集团新任总裁贾健旭透露,(上汽集团)全固态电池已经开启了500天投产计划,进入投产倒计时;其次是,宁德时代首席科学家吴凯公开表示,该公司全固态电池有望2027年小批量生产;另外,广汽集团也发布了全固态电池走过试验阶段,将于2026年量产装车的消息。
事实上,今年上半年固态电池技术在应用端落地的进程也有提速的趋势,比如3月25日,智己汽车宣布L6车型将配套搭载清陶能源的半固态电池产品,具备 “超1000km续航+准900V超快充+整包无热蔓延不起火的超级安全”性能表现且售价相较三元高配版本仅高3-6万元,智己L6成为首款批量装车固态电池技术的车型;海外方面,近期大众电池子公司Power Co.使用Quantum Scape固态电池实现1000多次充电循环后容量维持95%以上的优异性能衰减表现。
在下游需求应用方面,除了新能源车,固态电池各种应用场景百花齐放。3月26日,vivo新品 X Fold3系列搭载与宁德时代共同开发的半固态“蓝海电池”,采用二代硅负极材料,能量密度高达780Wh/L,同时可实现-20℃保持稳定的放电性能,有效解决手机低温环境下的续航难题;卫蓝新能源的半固态产品则应用于储能,东驰新能源的订单来自电动船舶和储能项目,除此之外,eVTOL(electric Vertical Take-off and Landing, 电动垂直起降飞行器)也是固态电池潜在的应用场景之一。
东兴证券分析认为固态电池技术或将进入降本提速通道,有望凭借其能量密度、快充性能、长循环寿命及高安全性多重优势,在现有 新能源车与消费电子等应用端实现加速渗透。此外,从长期电动化趋势来看,固态电池亦有望凭借远超当前锂电技术的性能优势,广泛应用于能量密度要求较高、现阶段电动化难以渗透的应用领域,如轮船、航空飞行器及低空经济中无人机与eVTOL等,拓展锂电的应用边界,打开锂电行业成长天花板。
根据中国汽车动力电池产业创新联盟数据,2024年1-6月赣锋锂电、卫蓝新能源等企业半固态电池累计装机达2.15GWh,已远超23年全年累计装机规模0.80GWh,GGII预计24年国内(半)固态电池全年装机量有望超5GWh。
伴随着市场需求与技术的深度突破。全球企业都在加速推进固态电池产能布局,其中海外很多企业都制定了颇具野心的产能规划目标,比如Quantum Scape预计2025年之前产能扩张至1GWh,长期规划超21GWh;总部位于美国的Statevolt宣布,其位于阿联酋的40GWh固态电池超级工厂计划于2026年投产,初期专注于生产半固态电池,全面达产后转向生产全固态电池;日本的Nissan、Panasonic以及韩国的SK on则计划到2029年实现固态电池商业化。Nissan目前正在建设横滨试点工厂,计划2025年生产首批固态电池。
回到国内市场。据24潮产业研究院(TTIR)不完全统计,2023年仅国内企业至少对外公布了14个建设/计划建设固态电池领域重大项目,总投资预算超1300亿元。截至23年底国内(半)固态电池产能规划累计超298GWh,落地产能接近15GWh。

另据GGII统计,2024年1-7月(截至7月22日),全国固态电池新增产能已超142GWh,涉及金额644亿元。涉及的投资项目共有30个,其中有一个项目为百亿元规模。
纵观锂电产业发展史,可以说,由创新所带来的新技术驱动是企业成功与崛起的关键——新技术推动行业持续降本增效,成本下行带来需求向上,销量增加反哺技术研发。
只有依靠不断的技术创新才能让动力电池的性能、成本、安全三者达成统一,孚能科技董事长王瑀表示 “发展到最后,电池能量密度增加,安全方面一定要靠固态电解质来解决,也只有固态(电解质)才能让更高能量密度的材料得到应用。”
“固态电池可能是未来锂电的终极形态” 正在成为行业越来越多人的共识,但在现实层面,固态电池仍存在诸多技术痛点与挑战。“全固态电池在制造工艺方面的挑战,主要集中在固态电极和电解质成膜环节。例如,在电芯高效致密化成型环节上,可能面临电芯内部出现孔隙缺陷、致密度低,极片边缘受压导致搭接短路等问题。此外,无论是干法还是湿法成膜工艺都尚未成熟,湿法存在电性能衰减问题,而干法工艺则带来膜片分散性、均匀性的挑战。” 宁德时代方面如是说。
尤其需要注意的是,尽管当前我国锂电产业虽处于全球领先地位,但在全固态领域等迭代技术上与日韩企业还存在差距。以全固态电池专利数量为例,丰田以1300余件位列全球第一,而前十名均为日韩企业。
时下,锂电产业进入新一轮的技术迭代期,又到了决定下一个十年产业新格局的历史关键节点。毫无疑问,未来谁能解决 “固态电池” 技术痛点,更快实现产业化布局,谁就拥有改变或重塑产业新格局的力量与历史机遇。

行业共识,提升电池能力密度与安全性是动力电池产业目前面临的最大挑战,当然其中也暗含重大的历史发展机遇。
回顾新能源汽车发展历史,得益于动力电池的技术和创新,市场上各种纯电动车的主流续航已经达到500-600km,车主的续航里程焦虑已经大大减轻。
《动力电池产业高质量发展行动方案白皮书(2023-2025)》显示,2022年,我国动力电池技术创新能力不断提高,三元电池系统能量密度最大值提升至212Wh/kg,磷酸铁锂电池系统能量密度最大值提升至176.1Wh/kg;纯电动乘用车单车平均带电量提升至50.9kWh,续航400公里以上车型占比提升至70.7%。
不过从技术发展趋势看,目前主流的磷酸铁锂和三元材料两种路线都已经触及能量密度的天花板。
比如由于液态锂离子电池的电解质中,有机溶剂具有易燃性、高腐蚀性,同时抗氧化性较差、无法解决锂枝晶问题,因此存在热失控风险,也限制了高电压正极、锂金属负极等高能量材料的使用,预计理论能量密度上限为300Wh/kg。此次车展像欣旺达推出的闪充电池、亿纬锂能推出的4695大圆柱电池、以及中创新航的 “顶流电池” ,能量密度均在300Wh/kg以上,已接近能量密度上限。
笔者认为,未来如果要进一步提高电池能量密度与安全性能,固态电池或许更可能成为产业最优解,其主要有四大核心优势:
第一大核心优势,尽管固态电池本身不能提升能量密度,但由于具备更稳定、更安全、电化学窗口宽(5V以上)等性质,无论是在材料端、结构端,还是Pack端都有助于提升提升电芯能量密度。目前半固态电池能量密度可达350Wh/kg+,准固态可实现400Wh/kg+,全固态可突破500Wh/kg。

第二大优势,固态电解质相比液态电解液可以解决漏液挥发等安全问题。由于固态电解质燃点非常高,因此将液态电解液更换为固态电解质材料,将有效提升安全性。
第三大优势,固态电池不需要电解液和隔膜,其可以实现多层正极、固态电解质和负极材料堆积。先串联后再封装焊接,有效简化封装,使得整体电池包的重量和体积得以缩减从而提升续航能力。
第四大优势,固态电池循环寿命更长。固态电解质为单离子导体,副反应少,循环寿命更长。由于固体电解质不具有流动性,因此不会出现SEI膜反复生长与溶解脱落的问题,有助于实现稳定循环。此外,全固态电池中过渡金属不易发生溶解,可以避免由过渡金属溶解导致的正极容量衰减以及过渡金属在负极侧沉积进而催化SEI膜分解的问题。
据国信证券预计,2024年全球固态电池(含半固态电池)需求量为2.3GWh,2030年全球固态电池需求量有望达到220GWh,2024年-2030年均复合增速达到114%。2024年全球固态电池(含半固态电池)市场空间为19.5亿元,2030年市场空间有望达到1162.3亿元,2024年-2030年均复合增速为98%。
更为乐观的预测是中商产业研究院预测,2030年国内固态电池出货量251.1GWh,对应2022-2030年增长近86倍,A期间CGR为75%;中研普华产业研究院报告更是预测,2030年全球固态电池出货量超500GWh。
回归企业竞争层面,事实上,为了抢占下一代电池技术风口,很多车企巨头都在通过绑定电池厂,提前布局固态电池技术,而车企入局为固态电池企业提供了资金、技术、客户等多重保障,有助于推进固态电池商业化进程。

此外,诸如宁德时代、比亚迪、三星SDI、松下、LG新能源、辉能科技、卫蓝新能源、赣锋锂业、国轩高科等近30家国际电池巨头在固态电池领域均有深度布局,且势头都很凶猛。
在产能布局方面,比如据24潮团队统计,仅恩力动力、卫蓝新能源、辉能科技、赣锋锂业、清陶能源、江西巨电、高乐股份、红豆股份等7家企业固态电池产能规划合计已超500GWh。


但事实上,固态电池产业化进程仍面临诸多问题和挑战。
比如尽管固态电池在安全性、能量密度等方面具备无与伦比的优势,是未来锂电行业发展的重要方向。但就现阶段而言,技术和成本依然是横亘在固态电池商业化道路中的巨大阻碍,严重制约了行业的商业化速度和固态电池的推广普及。
众所周知,自2020年起,我国首次将固态电池列入行业重点发展对象并提出加快研发和产业化进程,2023年进一步提出加强固态电池标准体系研究,但目前仍以市场驱动为主。
但是固态电池目前难以轻薄化,用到的部分稀有金属原材料价格较高,而且全固态对生产工艺、成本和质量控制也提出了更严苛的要求,生产设备替换率大等原因,其成本明显高于现有液态电池。
比如据中信证券测算,半固态电池考虑良率90%的情况下成本为0.87元/Wh,全固态电池在相同良率下成本为1.23元/Wh,较目前主流三元电芯成本(0.4-0.5元/Wh)仍相对偏高。
市场普遍认为,规模化是固态电池降低成本的最佳策略之一。Joscha Schnell,Frank Tietz,Célestine Singer等在《Prospects on production technologies and manufacturing cost of oxide-based all-solid-state lithium batteries》中以氧化物体系固态电池为例,对产能分别为1MWh和10GWh的条件下进行了生产成本测算:量产电池的成本相比于未量产时降低了65倍,具有更理想的价格。
国信证券分析认为,中期来看,伴随高性能液态电池和半固态电池行业规模持续扩大,固态电解质、硅基负极等材料价格有望加速下行,同时规模扩大后产线运行经验更为丰富、产线良率有望达到90%以上,届时我们测算得到半固态电芯的单位总成本约为0.50元/Wh;远期来看,全固态电池有望搭载锂金属负极、电解液也将全部被替换为固态电解质,我们测算得到届时全固态电芯单位总成本约为0.78元/Wh。

此外,从技术路线角度分析,在国内固态电解质研发领域,初创企业以卫蓝新能源(氧化物)、清陶能源(氧化物)、恩能新能源(硫化物)为代表;传统锂电巨头包括宁德时代(硫化物)、比亚迪(硫化物)、赣锋锂业(氧化物)。但值得关注的是,现阶段成熟的全固态电解质方案尚未落地,以上企业的布局成效和未来全固态时代的主流路线仍存在巨大不确定性。
而且全固态体系的电解质材料研究目前尚处于探索阶段,技术尚未成熟,短期内难以实现大规模的商业化。
固态电池由于存在固态电解质与电极之间界面阻抗高、固态电解质的体相离子电导率相对比较低等问题,且生产工艺与液态电池差别大,生产程序不同,需要购置大量新的工艺设备,这也是加快产业化进程的阻碍之一。
东吴证券分析认为,比如宁德时代重点布局的硫化物全固态路线,尽管已有高能量密度的固态电池实验样本,但距离实现商业化可能仍需5年以上时间。
而中邮证券也认为,固态电池当前处于起步阶段,产业化仍需时间。其预计 “2030年中国固态电池出货量将达251.1GWh,2030年市场空间有望达200亿元。”

因此国内短期聚焦于更具兼容性、经济性的半固态路线:2020年半固态电池实现首次装车突破,但能量密度在260Wh/kg水平,性能提升有限,2023年实现360Wh/kg+装车发布,国内外多家新能源车企宣布了半固态电池装车规划。
其中东风、蔚来、赛力斯已宣布于2023年实现半固态电池装车,长安深蓝、智己、埃安、高合等车企普遍规划2025年前装车半固态电池。
比如在2023年12月,长安汽车与赣锋锂业签署《合作备忘录》,双方将加快推进(半)固态电池研发合资项目及制造产业化项目,基于下一代汽车动力电池(半)固态电池研发进行合作。
时间往前回拨到十几天,即2023年12月17日,蔚来CEO李斌直播实测150kWh超长续航电池包续航里程也曾刷屏朋友圈。
实测结果显示,蔚来ET7全程1044km的百公里能耗约13kWh,仍剩余电量3%,预计剩余CLTC里程30km+。本次测试的150kWh电池包是目前国内乘用车领域最大容量的电池包,该产品于2021年NIO Day首次发布,采用的是半固态电池解决方案,电芯能量密度高达360kWh/kg,电池包密度260Wh/kg(宁德麒麟电池密度255Wh/kg);在寒潮之际其仍能取得上千公里续航,足以证明半固态电池能量密度、低温性能等较主流液态锂离子电池领先。除此之外,半固态电池安全性也将全面提升。该产品预计明年4月量产,适配所有蔚来车型,将显著提升车企竞争力。
这或将进一步提升市场对半固态电池应用前景的信心。不过,需要注意的是,目前半固态电池技术仍不成熟,循环次数、倍率性能较差,同时未形成规模量产,成本价格较高,因此下游应用进展存在低于预期的风险。


为了在抢占下一代技术风口,中美欧等均通过发布相关政策,设立了电池远期战略目标,一场全球化竞争已不可避免。
需要注意的是,尽管当前我国锂电产业虽处于全球领先地位,但在全固态领域等迭代技术上与日韩企业还存在差距。以全固态电池专利数量为例,丰田以1300余件位列全球第一,而前十名均为日韩企业。正因为此,在2023年1月,工信部等六部门在《关于推动能源电子产业发展的指导意见》中明确提出,要推进固态电池研发和应用。

目前全球核心固态电池产业区域为欧美、日韩和中国。其中欧美国家主要以自主研发固态电池技术的创业型公司为主;日韩以传统车企与电池企业合作开发为主;中国企业研发投入巨大,且以科研机构或院校为支撑,产业化进程较快。
在企业竞争层面,中美欧日韩等国家动力电池企业也都已在固态电池领域有深度布局,很多企业都制定了颇具野心的产能规划目标。

其中,美国初创企业众多,QuantumScape、Solid Power等企业通过与科研机构合作已成为行业主力军。其代表企业QuantumScape成立于2010年,由斯坦福大学科学Jagdeep Singh、Fritz Prinz和Tim Holme三人创立,拥有超过200项固态电池专利技术。
QuantumScape得到了比尔盖茨、大众集团、德国马牌集团和上汽集团的投资,目前已成为固态电池技术研发头部企业。
其产品性能相较传统锂电池,产品续航里程提高80%,最高续航接近2000公里;充电时间大幅缩短,相较传统锂电池需40分钟充至80%,其产品仅需15分钟即可等。
据了解,QuantumScape已开始建设生产工厂,计划于2023年开始试产部分固态电池,2025年实现大规模量产。
据媒体去年4月初报道,特斯拉最新聘请固体电池专家Matt Tyler担任 “电池技术总监” ,Tyler毕业于密尔沃基工程学院,在电池设计方面有十多年的工作经验。他的前一份工作是电池初创厂商24M公司副总裁,该公司专注于半固态锂电池研发。
而欧洲企业则以车企投资初创企业为主,比如大众汽车投资1亿美元与QuantumScape组建一家新的合资企业,宝马携手Solid Power共同研发全新的固态电池等。
日韩企业多选择抱团合作,三菱、日产、松下等日本企业在保有独立研发团队的基础上,组建共同研发中心。
韩国领先的三大电池企业—LG化学、三星SDI和SKI也组成联盟,合作研发固态电池。2023年7月28日消息,据BusinessKorea报道,三星SDI正在与多家汽车制造商就2027年量产全固态电池进行谈判。
其中最具代表性的企业日产提出 “日产汽车2030愿景”,计划到2024年建造固态电池试点工厂。到2026年,共投入约1128亿人民币加快电动技术转型。同时,日产计划在2028年实现固态电池大规模量产,并在同年推出首款搭载公司全固态电池的电动车型。此外,日产于2022年4月9日宣布与NASA合作开发新型全固态电池,作为2028年产品发布和2024年试点工厂采用的电池。
在产品性能方面,日产固态电池能量密度接近传统锂电池的两倍,充电时间为锂电池的三分之一,并且减少了昂贵的稀有金属用量,有效降低电池成本。该款全固态电池体积只有目前电池的一半大小,充满电仅需15分钟。根据规划,2028年公司全固态电池能够将电池成本降至75美元/KWh,并在未来进一步降低至65美元/KWh。
中国企业尽管起步较晚,但市场参与者多,同时车企与电池企业密切合作。
目前国内固态&半固态电池厂商主要有清陶能源、卫蓝新能源、赣锋锂电、孚能科技及国轩高科等,均已实现半固态电池产业化。
比如卫蓝已规划北京房山、江苏溧阳、浙江湖州和山东淄博4大生产基地,目前推出了350Wh/kg的半固态电池;国轩高科22年5月发布首款半固态电池产品,单体能量密度达360Wh/kg;清陶能源于2018年建成国内第一条固态电池生产线,后于2022年投资50亿元在昆山固态电池项目;孚能科技能量密度330Wh/kg的第一代半固态电池产品已经实现产业化,具有高能量密度、高安全、耐低温、高倍率、长寿命等优势,辅以充电10分钟续航超过400公里的快充,将解决消费者的里程和充电焦虑。

此前据媒体报道,中国或投入约60亿元,鼓励有条件的企业对全固态电池相关技术开展研发,宁德时代、比亚迪、一汽、上汽、卫蓝新能源和吉利共六家企业或获得政府基础研发支持。此项行业内史无前例的项目由政府相关部委牵头实施,鼓励有条件的企业对全固态电池相关技术开展研发。据悉,该项目经过严格筛选后,最后具体分为七大项目,聚焦聚合物和硫化物等不同技术路线。
随着国内外扶持政策,以及电池厂商技术与产能的深度推进,无疑将加速固态电池产业化进程,也势必对产业格局产生深远影响。

二十多年前,经济学家魏杰留下过一个预言:“这是一个大浪淘沙的阶段,非常痛苦,我估计再过10年,现在的民营企业200个中间有一个保留下来就不简单,垮台的垮台,成长的成长。”
中国锂电20年,波澜壮阔,跌宕成长。特别是在过去十年间,中国动力电池产业历过了一轮疯狂的野蛮生长和残酷洗牌。
产业最疯狂时,比如在2013-2016年期间,国内动力电池企业从最初的40余家,迅速成长至200余家,几年间玩家数量增长了四倍多。但疯狂过后,随着国家政策层面出现的调整,产业短期内也遭到重大冲击。据东方证券统计,仅过去五年我国动力电池行业在经历大洗牌后,能够配套车型的电池生产企业数量已经从2017年的81家降至36家(2023年4月),降幅达55.56%。
产业竞争就是如此残酷!在历次的产业技术周期跌宕中,都会有大量企业倒下,无数企业一蹶不振,一些曾经风光无限的产业大佬陆续离场;最后只有少数企业成功应对周期变化,以技术迭代周期为机遇,强势布局,实现逆势增长。
时下,低碳经济与数字化经济已成为无可阻挡的全球发展大趋势。而锂电产业似乎又步入新一轮竞争与洗牌周期。
比如据24潮产业研究院(TTIR)统计,近2年半(2022年初至2024年6月)仅中国锂电产业链上公布的在亿元以上的重大制造项目超700个,总投资预算突破3.5万亿元人民币;另据市场统计,自美国《通胀削减法案》通过以来,汽车制造商和供应商已经宣布在北美投资超过500亿美元用于电动汽车和电池,而此前据24潮产业研究院(TTIR)统计,目前特斯拉、Northvolt、LG化学、QuantumScape、Italvolt、SKI、三星SDI等13家企业到2025年、2030年在欧洲电池产能布局将分别达387.3GW、971.3GW。综合统计,2022年至今全球锂电产业投资规划已超4万亿元人民币。
而EVTank数据也显示,到2026年年底,全球46家纳入统计范围内的动力(储能)电池企业的规划合计产能将达到6730.0GWh,从实际需求量来看,EVTank在《中国锂离子电池行业发展白皮书(2023年)》中预计2023年和2026年全球动力(储能)电池的需求量将分别为1096.5GWh和2614.6GWh,全行业的名义产能利用率将从2023年的46.0%下降到2026年的38.8%。
在疯狂扩张与价格战持续冲击下,全球锂电不可避免的出现了大退潮迹象(详见“全球锂电大退潮”一文)。未来锂电池产业大洗牌已成为必然,而大洗牌的时点与竞争惨烈程度可能将超乎所有人的想象。
笔者认为,未来3-5年,锂电行业的发展还将会围绕新能源痛点进行技术迭代创造需求,实现新的渗透。而锂电产业竞争格局的变化也将源自于企业是否跟进了产业的发展和变革。
因此技术驱动将成为企业,乃至整个行业更重要的驱动力,一些技术领先的企业将获得更高的市场份额和利润水平,只具备中低端产品生产能力的企业将深陷竞争红海,行业的分化也会进一步加剧。
纵观锂电产业发展史,盲目扩产所导致的恶果,历史上已有前车之鉴,未来高效、优质的产能仍然是短缺的,眼下市场技术迭代不断加速,锂电企业应根据市场方向做好深度研判并布局,才能在不断变化的行业周期中立于不败之地。



评论