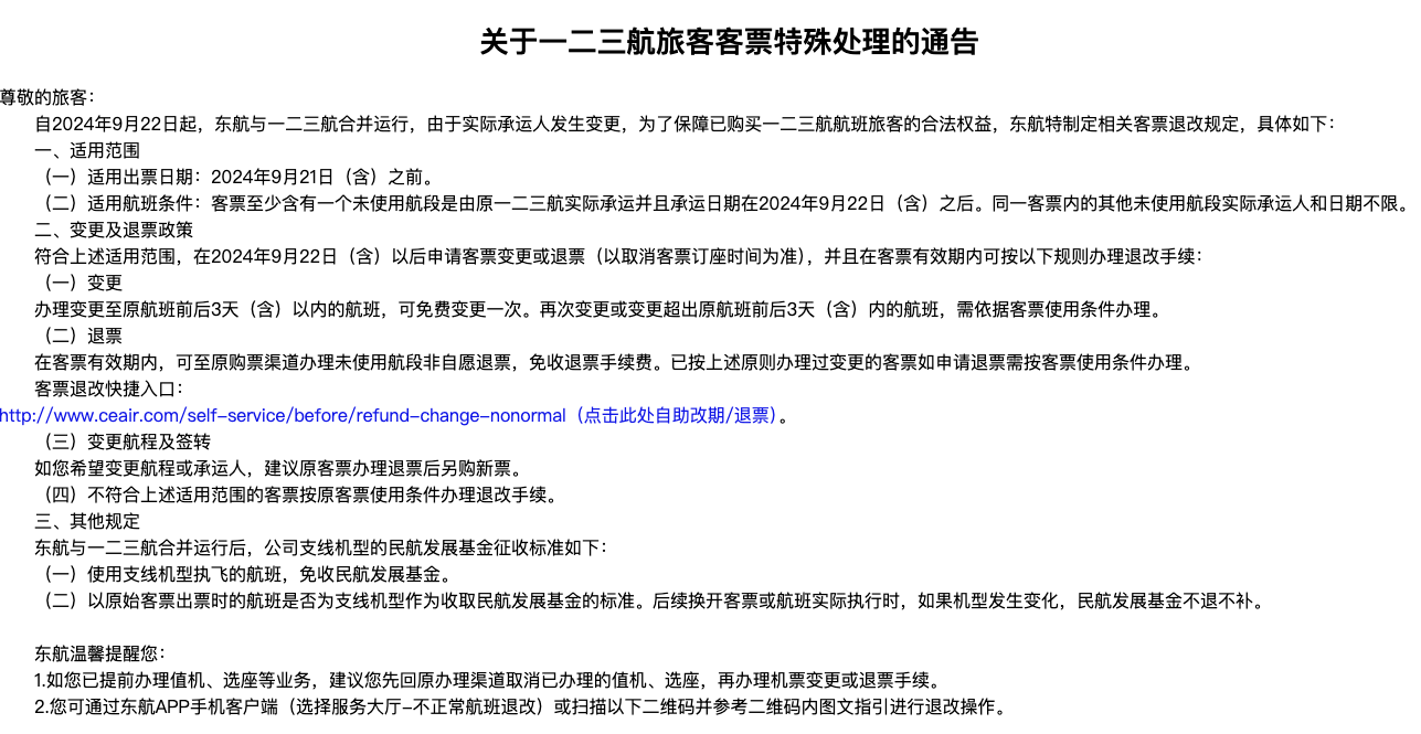
9月22日,中国东航发布通告,自2024年9月22日起,东航与一二三航合并运行,由于实际承运人发生变更,为了保障已购买一二三航航班旅客的合法权益,东航特制定相关客票退改规定。符合规定适用范围的客票,在客票有效期内,可至原购票渠道办理未使用航段非自愿退票,免收退票手续费。

来源:界面新闻
9月22日,中国东航发布通告,自2024年9月22日起,东航与一二三航合并运行,由于实际承运人发生变更,为了保障已购买一二三航航班旅客的合法权益,东航特制定相关客票退改规定。符合规定适用范围的客票,在客票有效期内,可至原购票渠道办理未使用航段非自愿退票,免收退票手续费。

评论