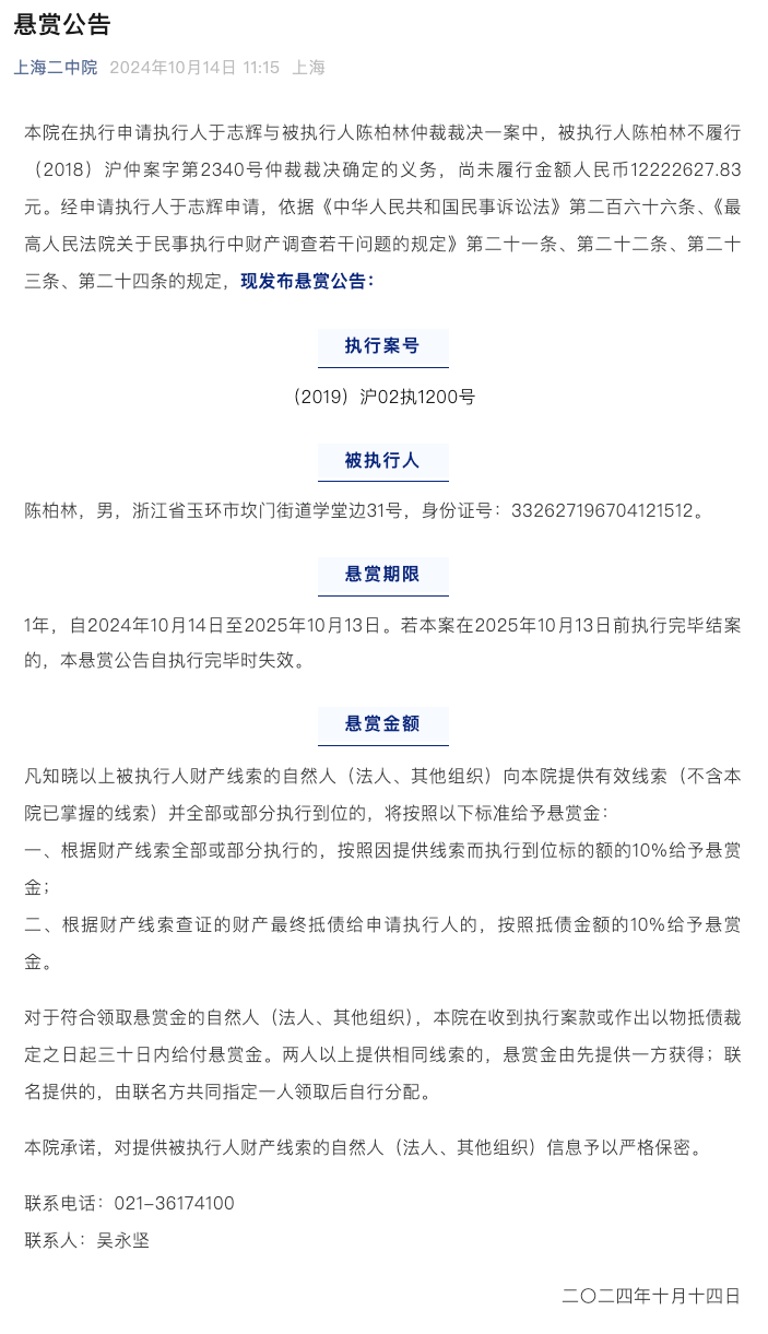
10月14日,上海市第二中级人民法院发布悬赏公告。公告显示,上海二中院在执行申请执行人于志辉与被执行人陈柏林仲裁裁决一案中,被执行人陈柏林不履行(2018)沪仲案字第2340号仲裁裁决确定的义务,尚未履行金额人民币12222627.83元。经申请执行人于志辉申请,依据相关规定,上海二中院发布悬赏公告。悬赏期限显示为1年,自2024年10月14日至2025年10月13日。若本案在2025年10月13日前执行完毕结案的,悬赏公告自执行完毕时失效。

该案所涉及的被执行人陈柏林,系和晶科技原实际控制人。据悉,陈柏林因个人债务纠纷曾与于志辉、侯抗胜、蒋威风引发仲裁案件。
评论