作者:荆泽峰
H集团是一家药品零售连锁企业,成立于中国医药市场开放的元年,目前有五个独立的区域子公司和一个中药饮片加工厂,年销售额数亿元。
本案例发生于2009年,当时H集团在全国四个区域的门店数量已超过150家,销售额刚刚突破亿元,并跨入了中国医药连锁零售企业百强的行列,同时H集团在新战略目标的基础上,对集团业务架构、区域策略、运营体系、人力资源等进行了系统梳理与优化。本案例呈现H集团的薪酬管理制度,具体内容如下:
第一章 总则
第一条 目的
为了适应H集团(以下简称公司)的发展需要,健全公司的价值评价与价值分配体系,激发员工的主动性、积极性和创造性,建立吸引人才和留住人才的良好机制,推进公司总体快速发展的实现,根据国家、省和地方有关法律、法规,按照市场化运作的要求,结合公司的实际情况,重新制定公司薪酬体系,使员工的薪酬与岗位和工作业绩紧密结合。
第二条 适用范围
本管理制度适用于公司的各层级员工。
第三条 薪酬分配原则与依据
薪酬作为价值分配形式之一,遵循竞争性、激励性、公平性和经济性的原则。
薪酬分配的依据是:公司效益、岗位价值、员工工作能力和业绩,参考社会平均薪酬水平和行业平均薪酬水平、劳动力市场的供求状况、生活物价水平。
第四条 薪酬分配特征
市场化:薪酬体系的设计将打破原有级别和员工岗位的限制,实行竞争上岗,并按照市场化的岗位价值水平给付薪酬。
可计量性:将岗位相关因素、部分津贴等福利性支出量化为薪酬数额,统一计为工资性收入,简化薪酬计量方式,并与绩效考评挂钩。
可预期性:除年终奖外,员工根据其所在岗位性质、个人工作努力程度和工作业绩,可预期到个人的年总收入。
第二章 薪酬管理组织与薪酬模式
第五条 公司薪酬管理组织
总裁:批准公司薪酬政策;批准公司薪酬管理制度及调整方案;批准年度薪酬预算方案。
总裁办:审议公司的薪酬管理制度及调整方案;审议公司的年度薪酬预算方案;审议公司年度奖金发放方案、工资等级调整方案。
人力资源部:起草公司薪酬管理制度;提出公司薪酬调整策略,拟定公司薪酬调整方案;起草公司年度薪酬预算方案;计算员工工资,编制工资表,送财务部执行;计算公司年度奖金;组织员工工资等级调整工作;解释公司薪酬制度。
其他相关部门:提出薪酬建议,参与公司薪酬制度制定;提出部门员工工资等级调整建议。
第六条 根据岗位性质,公司实施三种薪酬模式
职能工资制:公司除门店员工与采用计件工资制的员工之外的员工采用职能工资制。
提成工资制:公司门店员工采用提成工资制。
计件工资制:对于公司配送中心保管员、复核员、配送司机等,采用计件工资制。
第三章 职能工资制
第七条 适用范围
职能工资制适用于总公司、分(子)公司职能与业务部门员工。
第八条 薪酬结构
工资总额= 岗位薪酬标准 + 效益工资(含风险责任金) + 现金补贴+司龄工资+社会保险+总裁特别奖励
第九条 岗位薪酬标准
1. 岗位薪酬标准确定:根据对公司所有岗位进行评价结果得出。
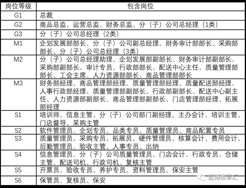
(1) 岗位评价序列

(2) 以总部所在地(Y市)为基准确定岗位序列对应薪酬标准,每一岗位等级分为十个薪等,初级以下为薪等一;初级分成三个薪等,分别为薪等二、薪等三、薪等四;中级分成三个薪等,分别为薪等五、薪等六、薪等七;高级分成三个薪等,分别为薪等八、薪等九、薪等十。
(3) 其他三个事业部以区域差异系数进行调整。

综合调节系数1计算方式=利润调节系数×10%+收入调整系数×10%+社平工资调节系数×40%+城镇居民消费水平调节系数×40%
综合调节系数2计算方式=利润调节系数×15%+收入调整系数×15%+社平工资调节系数×35%+城镇居民消费水平调节系数×35%
各地薪酬标准参照用总部所在地薪酬标准×地区调节系数
G区域为成熟市场,按综合调节系数2处理;C区域和B区域为非成熟市场,按综合调节系数1处理
2. 员工入级管理规定
(1)从四个维度(学历-20%、工作经验-20%、职务执行能力-40%、工作态度-20%)分别评价(详细的评价标准与对应分数见附件),根据评价得分(总分为10分)对应至相应薪等(10个薪等)。
(2)评分程序(分四步):人力资源部负责统计各部门参加评分员工学历、工作经验等基本资料;公司总裁办/总经办/各部门部长对各部门各岗位员工职务执行能力、工作态度维度进行评价;人力资源部/人事行政部计算员工最终得分;按照员工评价得分和所处岗位确定其等级。其中:


第十条 岗位薪酬标准结构
岗位薪酬标准=固定工资+浮动工资
固定工资与浮动工资仅员工在岗工作时发放,员工不在岗仅发放基本工资。
浮动工资与部门月度考核、员工个人考核挂钩,算法如下:
绩效考核系数与绩效得分的换算
![]()
注:考核得分超过100分的员工与机构,需考核人注明原因。
员工实发月度绩效工资=员工浮动工资×个人考核系数×员工个人分配系数

第十一条 效益工资
1. 效益工资来源于公司的超额毛利额,采用累进提取比例:
(1)总公司效益工资提取比例

(2)区域公司效益工资提取比例

2. 效益工资分配方案
效益工资按季度结算,每季度计算的效益工资总额减去提取的风险责任金,作为绩效效益工资在下季首月发放
员工季度效益工资=公司效益工资总额×岗位效益工资系数/∑(公司效益工资系数)
(1)总公司效益工资分配系数

注:主持工作的副部长按部长效益工资系数执行。
(2)事业部效益工资制

3. 风险责任金
(1)风险责任金从每季度效益工资总额中根据不同岗位提取一定比例,累计到年底,根据总额按比例返还。
(2)风险责任金提取比例

(3)风险责任金分配原则

第十二条 现金补贴
1. 现金补贴包含岗位补贴与执业资格补贴。
2. 岗位补贴主要是电话补贴,根据岗位以及管理需要而定。

3. 执业资格补贴(同时适用提成与计件制)
(1)目的:鼓励员工考取各种资格证书。
(2)相关规定:如考取多个资格证书,按最高补贴执行。如发现员工将相应资格证书挂靠到其他单位,一律解除劳动关系。
(3)补贴标准:取得执业资格证书必须在公司备案。

注:如中层及以上管理干部取得执业药师资格且在公司备案的,补贴200元/月;取得药师资格(本省)且在公司备案的,补贴150元/月;取得药师资格(外省)、从业药师(驻店药师)且在公司备案的,补贴100元/月;中层(含)以上管理干部,不享有除药师之外的执业资格补贴,如员工晋升时出现职称工资高于岗位工资,按职称工资计算。
第四章 提成工资制
第十三条 适用范围
提成工资制适用于门店员工。
第十四条 工资结构
提成工资 + 现金补贴+社会保险+总裁特别奖励
第十五条 提成工资
1. 提成工资总额=基础工资+绩效工资+基础考核工资+风险责任金+司龄工资+岗位补贴。
2. 提成工资计算根据公司2010年门店薪酬测算进行。
3. 基础工资
(1)门店经理基础工资

(2)营业员基础工资;营业员兼任收银员,岗位工资+50

(3)收银员基础工资

4. 绩效工资
(1)门店经理绩效工资
A. 门店绩效工资总额=(门店当月提成总额- ∑实发岗位工资- ∑基础绩效工资—∑其他)
B. 门店经理当月绩效工资=门店经理倍数×门店绩效工资总额/ 门店换算人数
C. 门店换算人数=门店店员人数+门店经理倍数
D. 门店经理倍数规定如下:5类店(日均销售3000元以下)按1.7倍;4类店(日均销售3001~5000)按2倍;3类店(日均销售5001~10000)按2.6倍;2类店(日均销售10001~15000元)按2.7倍计算;1类店(日均销售15000元以上)按2.8倍计算
(2)门店收银员绩效工资
A. 收银员绩效工资=收银员系数×门店绩效工资总额/ 门店换算人数
B. 收银员系数规定如下:专职收银员0.8~1.0;兼职收银员0.9~1.1,具体由门店经理根据实际情况确定
(3)门店营业员绩效工资
A. 个人绩效工资=(门店绩效工资总额-门店经理绩效工资-收银员绩效工资)×个人考核分配系数
B. 个人考核分配系数=员工考核得分/∑门店员工考核得分;员工考核得分=60%业绩考核得分+40%日常表现考核得分
5. 基础考核工资
(1)每季度对门店进行一次基础管理检查,为确保检查能引起门店的足够重视,将基础考核工资与检查结果挂钩。
(2)门店基础考核工资总额=门店提成总额×10%
(3)门店经理与门店员工基础考核工资分配比例与绩效工资分配比例一致,确保公平
6. 风险责任金
每月从门店经理绩效工资中提取20%的比例作为风险责任金,在年底进行发放。

7. 岗位补贴,门店经理享受50元/月的岗位电话补贴。
第五章 计件工资制
第十六条 适用范围
计件工资制适用于公司复核员、保管员、开票员、配送司机的员工。
第十七条 计件工资制的结构
1. 计件工资总额=基础工资+计件工资+司龄工资+执业资格补贴+社会保险+总裁特别奖励;
2. 基础工资
(1)复核员、保管员、开票员无基础工资。
(2)配送司机基础工资为1000元。
3. 计件工资
(1)中药保管员应得批次工资中药=[(入库批次*单价)+(出库批次*单价)]/中药保管员人数。
入库批次单价为2.5元/批;出库批次单价为0.135元/批
(2)西药保管员本月批次工资=(入库批次+出库批次)*总批次单价/总人数
总批次单价=发货批次单价+复核批次单价=0.135+0.0864=0.221元/批次
每月由配送中心主任对保管员与复核员进行评级,分为A、B、C、D四级, B为上述公式计算所得工资。A=B+30;C=B-30;D=B-60;分配时考虑到员工的工作态度指标。必须控制在配送批次工资总额之内。
(3)开票员批次工资=开票批次×开票批次单价(0.0273元/批次)。
(4)配送司机批次工资=配送里程×配送单价,配送单价为0.07元/公里。
第六章 薪酬总额与薪酬调整
第十八条 薪酬总额
薪酬总额控制的原则是,薪酬总额增长速度低于经济效益增长速度,平均薪酬增长速度低于劳动生产率增长速度。公司根据实际经营情况对薪酬总额进行控制。
人力资源部根据本年度主营业务收入、薪酬总额以及下一年度的经营计划,预测下一年度各职级和职档的人数,以及各个职级和职档的薪酬基数,做出下一年度的薪酬预算。
薪酬总额的产生:人力资源部在每年12月15日前对本年度薪酬系统的具体实施及发放情况进行总结分析,在此基础上完成《年度薪酬预算报告》的编制工作,完成后以绝密文件的形式提交给总裁批准后执行。
第十九条 薪酬调整
整体调整:根据公司经济效益,出于薪酬总额的控制,对薪等级表乘以总体调整系数;通过地区差系数调整某一区域的整体薪酬水平。
个体调整:岗位调整之后,根据新岗位对应岗等进行薪酬调整;个人岗位任职等级变化,通过薪级升降进行薪酬调整;通过个人全年绩效等级的变化,通过薪级升降进行薪酬调整。
特别调整:员工作出某项重点贡献,通过总裁批准,可对其薪酬进行特别调整(原则上仅限于薪级的调整)。
第七章 附则
第二十条 解释与修订权
本制度由总裁办负责解释。
本制度的实施与修订等相关事宜,经公司总裁办/总经办讨论,总经理审批后,由人力资源部负责执行。
第二十一条 其他
本制度所未规定的事项,按公司相关规定予以实施。
本制度自发布之日起生效执行,与本制度相抵触的其他规定和办法同时废止。


评论