作者:荆泽峰
D公司现有员工200余人,是一家1994年成立的大型水电有限公司,在完成云南某水电站(国家重点工程)的建设后,主要负责该水电站的建设和运营管理,在电站现场设有生产管理基地,是某央企的控股子公司。
在2012年,根据集团公司的统一要求和部署,D公司组织开展了内控体系优化工作。在本次内控体系的优化过程中,D公司同时也完成了公司相关制度流程体系的梳理,本案例呈现的是D公司的培训管理办法,具体内容如下:
一、总则
1目的
为规范和加强公司员工培训管理工作,提高员工岗位技能和管理能力,满足公司电力生产、经营要求,提升公司核心竞争力,特制定本办法。
2适用范围
本办法适用于D公司在岗在职员工。
3职责
3.1 员工培训采取三级培训管理,由公司总经理、副总经理、各部门负责人组成公司培训委员会,委员会下设培训办公室(设于人力资源部),建立起公司、部门、班组三级培训网络;
3.2人力资源部是公司培训的归口管理部门,负责协调、指导、监督各部门培训工作,并负责培训费用的控制和管理;
3.3 各专业部门是专业培训工作的管理部门,安技部负责公司安全技术培训的管理,财务部负责公司财务培训的管理,总经部负责公司法律、信息等培训的管理,人力资源部负责公司综合管理、人力资源等培训工作的管理;
3.4 人力资源部负责基础管理知识的内部与外派培训、学历等培训管理,各部门应明确一名负责人兼部门培训管理员,负责组织部门培训管理,各班组应明确培训管理员负责岗位专业技术知识培训。
二、培训管理
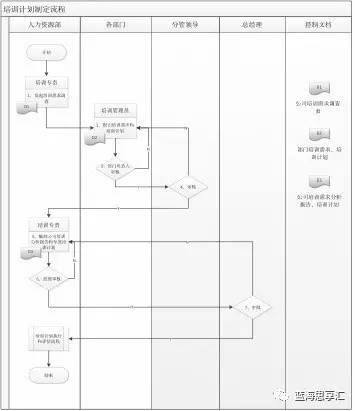
4培训计划的制订
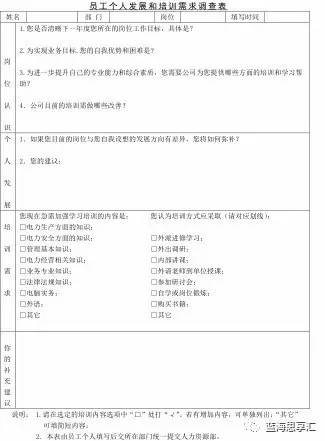
4.1 人力资源部应向各部门发放《员工培训需求调查表》(附件4),以了解员工个人培训需求。该表由员工填写,提交部门审核汇总;
4.2 各部门应根据公司年度工作目标、部门业务需求及员工培训需求,编制部门《年度员工培训计划及预算》(格式详见附件5),并于每年10 月30 日前报人力资源部;
4.3 人力资源部应根据部门培训计划,结合员工培训需求、公司人才梯队建设规划,制定公司年度培训计划,并于每年1 月5日以前下发给各部门;
4.4 各部门应根据年度计划实施培训,并根据审批的年度培训计划,按时分解编制各季度培训计划(附件6)及编制季度培训项目完成表(附件7),并于季末月25 日前报送人力资源部;
4.5 人力资源部应根据部门的季度培训计划,制定公司季度计划,于季度第一个月8 日前下发给各部门,并分析总结各部门提交的上季度培训完成情况;
4.6 各部门应根据部门季度培训计划认真组织实施,并积极协助其它部门做好公共部分的培训工作。人力资源部应不定期检查、监督、指导各部门计划实施情况;
4.7 零星安排的培训项目(计划外的零星培训),申请部门应填写培训提纲(附件8)提交人力资源部审核,人力资源部根据培训内容按应急情况处理,但必须严格按逐级审批程序控制。
5培训内容和培训形式
5.1 培训内容
5.1.1 员工培训分为安全培训、岗位专业技能培训、综合素质培训、学历取证、资质培训五类。
5.1.2 安全培训主要由人力资源部组织,安技部负责;
5.1.3 岗位专业技能培训由人力资源部组织,各专业部门负责;
5.1.4 综合素质培训由人力资源部负责;人力资源部应根据公司战略发展规划,利用各种培训方式有计划地对员工开展必要的知识、技能、能力和态度等的培训,使员工获得和提高胜任本职工作的能力。普通员工以专业知识和岗位技能培训为主,中层管理人员以管理知识和组织协调能力培训为主。
5.1.5 学历取证
员工需通过相关形式(函授、夜大、自考、参加国家正规考试就读研究生等)进行学历提升的,应向所在部门提出申请,部门审核确认其不影响工作后,报人力资源部审核,并经公司批准后方可参加考试学习;
员工所学专业与当前从事岗位工作内容相吻合,所学知识有助于本人绩效的提高,学习结束后取得有效证书(指国民教育系列,党校除外),经公司人力资源委员会讨论认可,可报销70%学费;未经公司同意参加学习的不予报销费用;
自我培训或学习原则上不得占用工作时间, 中层及以上管理人员脱产自我培训须经总经理批准;未经批准或与现岗位专业无关的学习,不得报销其学习费用,也不安排相关的脱产学习时间。
5.1.6 资质培训
国家法律法规规定或行业要求的所在岗位上岗证、执业资格等考试取证,首次参加考试者相关费用由公司承担,并安排相应的学习时间;第二次参加考试,通过者其相关费用仍由公司承担,但不安排学习时间,考试未通过个人将承担费用的50%;两次均不能通过考试的,后续费用全部由个人承担;
对已取得相关资格证后的年度复检工作,根据国家相关规定及行业规定执行,与工作岗位无关的相关资质年度复检由个人利用休假时间参加培训复检,所发生的费用由个人承担;
若与目前岗位工作有关、对工作确有帮助且有利于提高工作绩效的非上述规定的相关资格证取证考试,公司本着鼓励上进的原则,对考试通过者,公司可承担相关费用的70%,个人承担30%,但考前培训不得占用工作时间。
5.2 培训形式
5.2.1 培训形式主要分为内部培训和外部培训两种。
5.2.2 内部培训是指公司内部组织管理的培训,主要分为新员工培训、岗位技能培训、轮岗培训、外聘专家讲课等。具体管理如下:
新进公司的员工(大专、本科毕业生、外调人员)由人力资源部组织入厂教育,并由安技部协助安规培训考试合格后,根据所学专业安排到部门和岗位进行见习岗培训;
各部门收到见习员工后,应制定合理的培训计划,安排技术好、业务精的老员工进行“师带徒”方式培训,并签订“师带徒”合同,有效的帮助新员工的成长和业务提升;
各部门及班组应设立培训管理员,负责部门及班组的岗位技能培训管理工作,负责收集和分析相关培训资料(部门培训应填写在岗培训登记表,见附件9);
加强岗位技能培训管理,每周应组织不少于2小时的岗位技能培训;并通过部门或专业在工作现场或教室内以讲座的形式或通过岗位专业学习辅导,加强业务锻炼,不断提升岗位技能;
人力资源部应对各岗位及人员进行分析和了解,并根据公司人才梯队建设规划、各岗位的人员情况,定期不定期的调整岗位人员,采用轮岗方式培训员工一专多能;
人力资源部应定期组织或邀请高、中层管理人员、有关专家就公司经营管理、专业技术课题、企业文化建设等方面内容进行讲课,以全面提高员工综合素质。
5.2.3 外出培训
员工外出学习培训应以有利于电力生产、经营需要,专业和岗位对口为原则安排培训,专业不对口的不予以安排;
员工外出学习培训应统筹安排,未纳入年度计划的不予以批准(主管部门及投资方安排的除外);
送外学习的必须是思想好、事业心强、工作认真踏实的员工,凡工作不认真负责,事业心差,不求上进的员工一律不安排;在同一岗位上不安排同一员工重复内容的学习和培训;
上级主管或行业部门举办的干部、技术学习培训班,由人力资源部根据通知要求,会同有关部门提出合适人选,若省内培训由人力资源部批准,安排外出培训;若省外培训报公司经营层批准后,安排外出学习;
公司经营层的培训学习纳入公共培训项目管理,每人次费用超过2000 元的省内项目或费用超过5000元的省外项目须经公司总经理批准后,方可外出培训;
外出调研学习应事先拟定调研提纲(包括调研目的、内容、希望拜访人员、住宿安排等),并提前向对方发送。调研返回后,应将调研报告或总结报人力资源部备案。
6培训实施及档案管理
6.1 培训实施
6.1.1 各部门培训管理员根据本部门季度培训计划推进本部门的具体培训项目的实施,人力资源部对培训项目的实施进行协助和监督;
6.1.2 培训实施前应至少提前一天通过公司办公系统发布信息,告知被培训者做好培训准备;
6.1.3 培训组织者应提前预约讲师时间,协助准备培训所需的资料;
6.1.4 培训组织者应提前预约培训教室,并在培训实施前1小时到达培训教室进行教室布置。
6.2 培训档案管理
6.2.1 培训档案是员工转正、晋级的重要依据之一, 应严格管理。人力资源部应收集培训过程和培训考核结果纪录,保存相关资料,如电子文档、录音、录像、幻灯片等相关培训资料,并建立正确、清晰、完整的个人培训档案,同时与公司财务部一道,建立部门及员工培训费用管理档案;
6.2.2 员工培训结束后,应认真填写培训总结(格式见附件10)或调研报告,并在受训后10日内与培训成绩及相关资料一起送交所在部门培训管理员备档,及时提交人力资源部,以便健全员工个人培训档案;
6.2.3 员工培训结束后未做培训总结或调研报告的,不予报销培训费用,不再安排外出培训。
6.2.4 学籍及证书管理
参加函授、夜大、自考等学习的员工,在学习前应持学校通知书到人力资源部办理登记手续;
学校毕业后,应将毕业证书、合格证书交人力资源部核验,学籍档案由人力资源部存档;
员工个人通过各种途径取得结业证、毕业证和技术等级证书由个人自行保管,其复印件应及时提交人力资源部存档备案。
7培训成果转化及评估管理
7.1 培训成果转化
7.1.1 为提高培训收益增强公司竞争力,人力资源部、受训者及其部门负责人和同事应努力创造机会促进培训成果转化;受训者受训后应总结在知识、技能等方面的收益、自我启发,在工作中将所学内容加以应用;
7.1.2 公司对于成功运用培训成果改进业绩的员工给予应有的奖励,并在以后的培训中给予优先考虑,对于受训者未能运用培训成果改进业绩或改进不明显的员工给予必要的反馈,并减少其受训的机会。
7.2 培训效果评估
7.2.1 人力资源部负责组织培训结束后的培训效果评估,各部门负责人应配合人力资源部,填写培训效果评估表(附件11);
7.2.2 评估培训效果的方式因培训项目而异,依照培训项目的特点由浅入深分别采用以下三级评估方式:
一级评估:针对学员对课程及学习过程的满意度进行评估。所有课程都必需进行。
二级评估:针对学员完成课程后的学习成效通过组织考试或实地操作等进行评估,结果汇总后报人力资源部。
三级评估:针对学员回到工作岗位后,其行为或工作绩效是否因培训而有预期中的改变进行评估。员工在培训结束后制定具体的行动计划和绩效改善计划送直接上司备忘并报培训专责备案,3个月后员工的直接上司负责作相关的绩效评价和指导意见。
8培训费用管理
8.1 培训预算及培训费用包括培训费及培训相关的资料费、会务费、住宿费、往返交通费等;
8.2 人力资源部负责对年度培训预算审核,并对批准的年度培训计划实施和预算执行进行监督检查;
8.3 外派学习和培训的员工,每次培训只能报销一次往返路费及学习费用;未经人力资源部同意,购置学习用品及学习以外的用品,一律不予报销;
8.4 受训人员应在学习培训班安排的地方住宿,擅自更改住处的,住宿费不予报销;
8.5 外出学习、培训费需经人力资源部经理认可签字,方可到财务报销。员工培训结束后,应及时完成培训总结或调研报告,及时报销费用;
8.6 公司对外签订的设备采购合同、咨询合同和其它合同内包含的培训项目应纳入本办法管理范围,其预算费用不含在年度培训费用预算内,但受训员工的培训费用应累计计入总的培训费用中。
8.7 为促进公司内部培训工作的开展,加强公司岗位技能培训力度,培养一批专业技能培训师,员工内部授课可根据培训师的水平及效果给予每次支付200~500 元的授课费(每次授课时间不少于1 小时);
8.8 相关资格证或注册资格证考前培训,部门负责人应根据本部门的实际工作需要及部门的培训预算费用进行严格控制。
8.9 离职员工培训费用赔偿:为加强公司培训投入与产出的管理,对调离公司或自动离职的员工所需支付的赔偿金做如下规定:
8.9.1 调离或离职之日回溯一年内累计发生的员工培训费,员工按100%向公司支付赔偿金;
8.9.2 调离或离职之日回溯二年内累计发生的员工培训费,员工按80%向公司支付赔偿金;
8.9.3 调离或离职之日回溯三年内累计发生的员工培训费,员工按50%向公司支付赔偿金;
8.9.4 调离或离职之日回溯三年前发生的员工培训费,员工不再向公司支付赔偿金;
8.9.5 赔偿金三年累计总额以4 万元为限,起算金额(计算基数)为 1 万元。
9培训员工的权力和义务
9.1 员工的培训权利
9.1.1 员工有权利根据业务发展要求和个人职业生涯规划申请参加公司内部培训和外部培训;
9.1.2 员工有权利向人力资源部和部门负责人提出改进培训效果的合理化建议。
9.2 员工的培训义务
9.2.1 员工有义务参加公司组织的内、外部培训。培训期间一律不得故意规避或不到。对内部培训或讲座无故迟到和不到的员工,一年内无故不到3 次者,将取消其次年(一年)参加外送培训和调研的资格;
9.2.2 培训期间受训员工应认真学习,努力达到培训目标;
9.2.3 受训者在参加重要的内部和外部培训后,应及时将有关的培训资料交所在部门保管,并负责在相关范围内宣讲;
9.2.4 员工有义务将培训成果运用于日常工作中,并产生效果;
9.2.5 员工自我培训原则上只能利用业余时间;
9.2.6 外出脱产培训时间在1 个月以上或公司支付培训费用在1 万元/人次以上者,受训员工须与公司签订培训合同。
10其它
10.1 公司原则上不考虑临聘或短期用工的培训,但确因工作需要必须参加国家或行业规定的从业资格证考试的公司短期用工,经公司批准后,公司可承担部分费用。若培训费用单项超过5000元的,受训者应与公司签订培训合同,明确相关事宜;
10.2 受训人员培训期间,其内部培训考勤由组织培训的部门负责;外部培训期间,应由培训组织单位提供受训人员受训期间的考勤纪录。内部公共培训讲座,牵头部门负责安排昆明及工地受训人员培训签到表签单。
三、附则
11 本制度由公司人力资源部负责解释说明。
12 本制度由总经理批准后实施。
附件1:培训计划制定流程

附件2:培训计划执行和评估流程

附件3:外出培训管理流程

附件4:员工个人发展和培训需求调查表

附件5:年度员工培训计划与预算表

附件6:季度培训计划

附件7:季度培训项目完成表

附件8:培训提纲

附件9:部门在岗培训登记表

附件10:离岗培训登记表及总结

附件11:培训效果评估表



评论