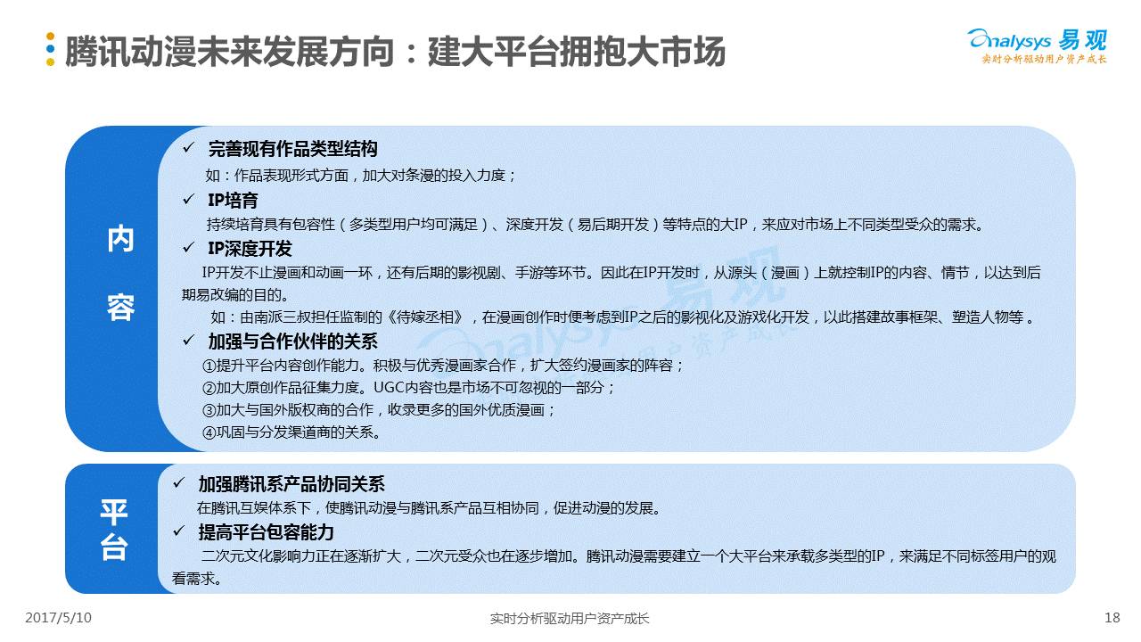
2016年动漫平台主要致力于平台内容储备的扩充及IP运营。进入2017年,数家平台对现有经营策略进行调整,或是转移发展重点,注重IP变现,或是发挥泛娱乐生态作用,以带动动漫业务的成长。
《中国互联网动漫市场年度综合分析2017》从互联网动漫市场发展现状出发,对目前国内动漫市场的用户、典型厂商和发展趋势进行了重点分析。









































附:2017.3月动漫App TOP50榜单
我们基于易观千帆3月移动应用大数据,为您筛选出50款动漫类App,带您一览1季度动漫行业的风云变幻。

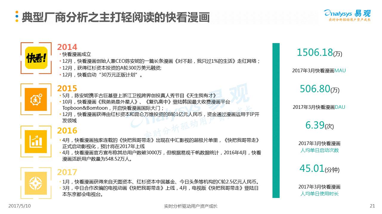
互联网动漫行业经过2016年的波动型增长,2017年1月开始,动漫行业活跃用户规模持续大幅上涨,3月,动漫领域活跃用户规模达6585.59万人,环比上涨14.90%。从3月TOP50榜单来看,快看漫画、腾讯动漫共同组成市场第一梯队,月活用户分别高达1506.18万和1474.96万,占据市场一半份额。第二梯队由漫画岛领跑,活跃用户规模在300万-500万人左右。其中,漫漫漫画、网易漫画月活增幅分别高达60.72%、50.50%,成为TOP10中增速最快的应用。
动漫App TOP5

快看漫画以易于阅读的条漫高调入局,快速吸引了大量的动漫爱好者和一些喜欢轻阅读的泛核心用户,成长为动漫领域中条漫作品的代表性平台。快看漫画平台作品主要为治愈、恋爱,还包括一些腹黑、腐女向作品,所以快看主要挖掘的是偏成人向的女性垂直市场。
腾讯动漫立足于腾讯互娱大体系,与腾讯游戏、阅文集团、腾讯电竞和腾讯影业共同组成腾讯的泛娱乐生态产业链。腾讯动漫在内容方面,包含动画和漫画两种类型;漫画方面,包括页漫和条漫两种形式;作品类型方面,包括数十种类型,因此腾讯动漫平台作品主要面向广大青少年。
漫画岛是为用户提供国漫、港台漫、日韩漫、欧美漫等作品的综合型漫画阅读平台。进入2017年,漫画岛越来越重视头部内容对整体平台的带动能力。第一季度,漫画岛引进了《大主宰》等数部优质漫画独家版权,并在中国国际动漫游戏博览会期间,对作品做出宣推。头部内容的带动,推动了漫画岛在1季度活跃用户大幅增长。
咪咕动漫是由中国移动动漫基地发展而来,于2015年在厦门挂牌成立,目前用户资源已相对稳定,2016年Q4以来,排名一直稳定在TOP5内。1季度,咪咕动漫一方面在次元文化方面加重砝码,上线全新改版的轻小说频道、与日本通讯公司DOCOMO共同打造虚拟偶像组合“麟·犀”;另一方面开始注重IP运营,试水IP动画化,公布旗下原创连载漫画《逆袭吧魔王!》动画版PV,未来IP开发与运营的案例还将不断增加。
漫漫漫画是北京有梦文化有限公司旗下的原创漫画内容应用,主要代表作品有《两不疑》、《宅腐2代》等。3月,漫漫漫画宣布其已在三个月内完成了两轮融资,融资总额近四千万人民币,将用于进一步打造优质作品、孵化IP和提高平台流量。
动漫App TOP6-TOP10

3月,动漫类App活跃用户TOP5-TOP10中,网易漫画活跃用户环比增幅50.50%,实现快速增长,位列第6。网易漫画自成立以来,凭借网易系产品的协同运作与深耕用户需求,人气快速上升。一方面持续扩充平台内容,陆续引进《偷星九月天》、《斗破苍穹》、《三生三世十里桃花》、《盗墓笔记》系列等国漫作品;另一方面,孵化优质IP,放大IP影响力,对精品内容进行多元化延伸和推广。如:《中国怪谈》推出同名广播剧;《嗜谎之神》推出同名动画(筹备中)。3月,漫画《断袖皇上别碰我》改编的《皇上别碰我》网络大电影开机;《我才不会被女孩子欺负呢》同名漫改网剧也正在拍摄中。
动漫App TOP11-TOP30

3月,动漫类App活跃用户TOP11-TOP30中,排名靠前的爱动漫、墨瞳漫画活跃用户环比增幅较大,分别达到28.01%、18.45%。爱动漫由中国电信旗下动漫运营中心发展而来,平台作品通过与CP公司合作、购买版权等形式获得,还包括用户自创的UGC作品。墨瞳漫画是一款主打小说/影视漫画化的漫画阅读软件,改编作品如:《微微一笑很倾城》、《染指成婚》等。1季度,墨瞳漫画通过品牌营销(#别人的鸡汤可能是你的毒药#)推出“无鸡汤,不励志”的品牌亮点,活跃用户规模持续上涨。
动漫App TOP31-TOP50

3月,动漫类App活跃用户TOP31-TOP50中,排名靠前的comico增幅较大,活跃用户环比增幅高达271.10%。comico是由日本NHN comico株式会社面向中国推出的漫画应用,平台作品主要来自台湾、日本、韩国等地,但劣势在于作品较少,仅100余部。3月,comico举办第三届原创漫画大赏颁奖礼,共入围55件作品。原创漫画大赏举办意义在于增加平台作品储备,培养更多的优质漫画家。
Webtoon,同样是国外企业在国内创办的漫画平台,是韩国NAVER公司面向中国市场推出的漫画阅读软件。2016年底,webtoon全面改版,升级为咚漫,作品为原旗下作品的汉化版,代表作品有:《整容液》(《奇奇怪怪》其中一篇)、《心灵的声音》等。但因为去年“限韩令”的发布,导致韩漫作品不能大规模的推广,因此市场发展空间较小。


评论