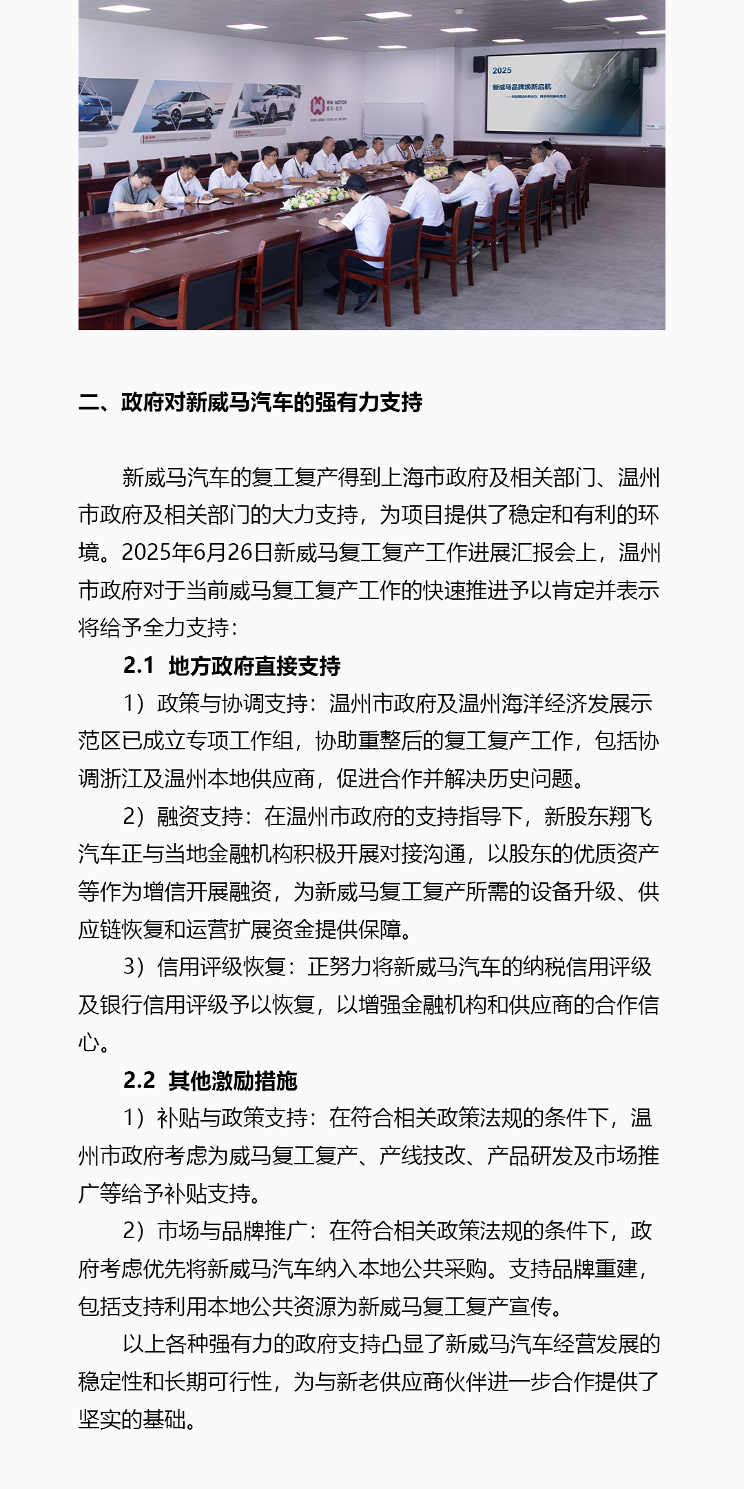
9月6日,威马汽车重整投资人深圳翔飞汽车销售有限公司(简称“翔飞”)通过威马汽车官微发布《致供应商白皮书》,公布对新威马的五年发展规划,计划未来5年向市场推出10款以上的新产品,适配全球市场多样化需求。翔飞表示,正在全力以赴推动威马EX5和E5车型在温州基地快速恢复量产,计划到2025年底保底生产1万辆EX5和E5车型,力争2万辆,“预计收入10-20亿元”。根据白皮书,翔飞初期预计投资10亿元用于设备升级供应链恢复和产品开发等。







来源:界面新闻
9月6日,威马汽车重整投资人深圳翔飞汽车销售有限公司(简称“翔飞”)通过威马汽车官微发布《致供应商白皮书》,公布对新威马的五年发展规划,计划未来5年向市场推出10款以上的新产品,适配全球市场多样化需求。翔飞表示,正在全力以赴推动威马EX5和E5车型在温州基地快速恢复量产,计划到2025年底保底生产1万辆EX5和E5车型,力争2万辆,“预计收入10-20亿元”。根据白皮书,翔飞初期预计投资10亿元用于设备升级供应链恢复和产品开发等。







评论