文 | 艾瑞咨询
核心摘要:
观察过去近二十年AI发展史,企业营销永远是率先落地的场景。智能体作为当前全球AI最热门方向,全球泛营销SaaS巨头如Adobe, Salesforce, Hubspot, Applovin等都为自己贴上了营销智能体的标签。AI对企业营销和营销服务商,已从辅助工具逐渐迈向全链路自主决策系统的过程。中国营销技术企业正凭借工程师红利和实战打磨的技术可靠性,重塑企业营销管理范式,同时在助力中企出海过程中,面对语言文化差异、营销人才缺失等挑战,极大降低了出海营销门槛和起步效率。艾瑞率先发布国内首份营销智能体白皮书,希望为国内营销技术探索提供有价值的思考。

市场趋势与全球动态
三大变化:平台投放环境变化加速、隐私要求上升、企业加大数字营销投入

全球营销智能体的应运而生
从辅助预测分析到全链路营销自动化
计算机技术在营销领域的应用正在经历一场深刻的转型:它已经从最初仅仅承担数据分析与辅助决策的工具角色,逐渐演进为能够覆盖创意生成、投放策略、效果监测与优化等在内的全链路营销自动化系统。一些头部SaaS与广告平台开始推出智能投放套件和创意生成工具。尤其是在海外市场,越来越多的品牌开始加速采用AI驱动的内容生成与广告投放方案,用以提升广告的相关性与转化效率。

中国企业出海营销的挑战
文化差异、渠道复杂、隐私与合规、跨境支付是四大痛点
过去五年,中国企业出海的需求显著提升。跨境电商、手游、品牌出海需求旺盛,但面临文化差异与渠道复杂问题。 在出海营销领域,数据隐私、广告合规、跨境支付等问题仍是中国出海企业的难点。

营销智能体为中国企业出海带来机遇
营销智能体在出海营销的素材制作、合规审查与本地化运营方面提供重要帮助
开源大语言模型的快速迭代,为中国企业出海提供了前所未有的工具优势。模型不仅能够批量生成符合海外用户偏好的广告文案、图片和视频脚本,还能在文化差异、本地语言习惯、法律合规检查等环节提供即时辅助。营销智能体概念在中国也快速发展演进,为帮助出海企业提供了实际的ROI提升。


营销智能体定义
定义:基于生成式AI或机器学习算法,能够自动或半自动执行与营销相关任务的产品,达到辅助或者替代人工营销的效果
以当前MarTech版图来看:DSP投放平台的自动化投放产品、CRM营销自动化产品以及生成式AI创意工具,最接近营销智能体的定义

从营销工具到自主智能体
智能体逐渐实现自主决策,并具备跨渠道实时优化能力
在营销技术的发展历程中,我们正经历着从“工具”到“智能体”的重大转型。早期的数字营销主要依赖单一的广告投放平台,企业往往需要在不同渠道间手动切换、调整预算和素材,更多扮演“执行工具”的角色。而如今,随着大模型与强化学习等AI技术的融合,这些工具已经升级为具备自主学习与持续优化能力的营销智能体(Agent)。它们不仅能够理解企业的投放目标,还能在实际运行中通过数据反馈不断迭代策略,从而实现更接近“自主决策”的能力。更为关键的是,这类智能体已不再局限于单一渠道,而是能够实现跨平台的多渠道调度。

关键能力构成
市场洞察、内容生成、投放优化、评估报告生成是智能体的四大核心能力领域
市场洞察指导内容创作与投放策略,内容生成和投放优化提升执行效率,评估报告生成反馈结果,智能体由此实现全链路的自动化营销与持续优化,大幅提高企业营销效率和决策质量。这四大能力模块相辅相成,使智能营销体不仅仅是一个“投放工具”,而是一个自主学习、可持续优化的智能系统,能够在多渠道、多市场环境下为企业提供高效且可量化的营销增长方案。

未来技术趋势
多智能体协作形成闭环体系,大模型赋能智能体
多智能体协作实现“创意智能体+投放智能体+分析智能体”的组合,通过分工和协作组成“智能营销团队”,在无人干预的情况下实现创意生成—广告投放—数据反馈—策略调整的循环闭环。智能营销体通过与大模型结合,能够借助大模型的语言理解能力,补齐跨国营销中语言壁垒与文化差异的短板。

AI+SaaS模式遇到的挑战
货币化标准下难以产生对报表有实际积极印象的收入流
在AI货币化方面,SaaS公司开始形成较一致的商业模式:推行AI Credits,AI功能和SaaS软件功能捆绑,用户按使用量/套餐档位消耗AI积分。商业化路径开始趋同,但AI货币化预期却一如既往保守。GenAI爆发3年以来,这些公司对AI货币化的口径基本没有变化——多数公司表示AI对公司26财年报表将无显著影响,Veeva甚至表示27财年也不会产生影响。


全球和中国AI营销的市场环境
挑战与风险并存,在多方助力下整体稳步发展
全球与中国的AI+营销市场正处于快速演进阶段,技术创新、监管政策与商业模式的变化共同推动了行业的重构。国际市场在大模型和智能体技术上起步更早,强调算法透明和隐私合规;中国市场则依托庞大的电商与短视频生态,在应用场景落地和商业闭环方面走在前列。两者在路径上虽有差异,但都呈现出从“工具化”向“智能化”的趋势转型。

中国营销智能体产业链
2025年中国营销智能体产业全景图(上游)

2025年中国营销智能体产业全景图(中游)

2025年中国营销智能体产业全景图(下游)

中国出海产业链图谱
跨境电商是下游最重要的出海驱动因素
跨境电商已成为中国企业出海的最重要驱动力之一。相较于游戏、工具类应用等传统赛道,跨境电商直接连接生产端与全球消费者,兼具规模效应与利润空间,因而成为出口增长的核心引擎。伴随供应链数字化、AI 营销普及以及支付物流体系的成熟,中国品牌在国际市场的渗透速度显著提升。TikTok Shop、Shein、Temu等新一代出海平台与品牌的崛起,代表了中国跨境商业模式的重大转型。

营销智能体的商业模式分析
广告投放分成、平台订阅制、增值服务费是最典型的三种收费方式
随着AI与自动化在营销环节的深入渗透,营销智能体的商业模式正从“单一软件订阅”演进为“多维度收益体系”,覆盖SaaS订阅、广告分成、增值服务三大板块。针对大型广告主或跨国品牌,营销智能体平台推出更高附加值的 “全流程智能营销解决方案”。

中国智能营销体市场规模及预测
中国智能营销体市场规模持续向好,预计2030年智能营销体市场规模可突破千亿级别
在广告营销行业新质生产力加快形成,产业数字化创新升级稳步推进,随着大数据、AI、云计算、物联网等技术在行业内的应用不断加强,革新了传统广告营销生产、投放、互动、监管等模式;以及政策供给不断加强,发展环境持续优化的背景下,2023年我国广告营销行业呈现出蓬勃发展的良好态势,尤其是AI渗透下的广告营销业增长强劲,预计随着AI技术与行业的深度融合应用,未来智能营销体市场规模仍将保持较快增长态势。

中国企业数字营销渗透规模
我国数字经济规模增长率为7.39%,AI助力企业进入营销数字化高速渗透期
数字经济在我国呈现快速发展趋势,2023年我国数字经济规模达到53.9万亿元。其增长速度远远超过历年的GDP增长率。其中产业数字化规模与2022年基本持平,为81.3%。产业数字化通过以技术驱动与实体经济的深度融合,成为数字经济发展的主要动力源。2023年随着AI技术的飞速进步,AI相关能力的应用,提升企业营销数字化的能力,加速营销行业数智化转型。

中国AI+营销政策梳理
政策方面扶持与监管并进
中国在推动“AI+营销”融合发展方面,已通过系列政策规划和监管措施,构建了多层次的政策体系,涵盖战略引导、技术研发、行业应用、监管合规等多个维度。


全球主要参与者类型
从Martech产品到营销智能体,既有升级转型、亦有消融整合,更是协作机会

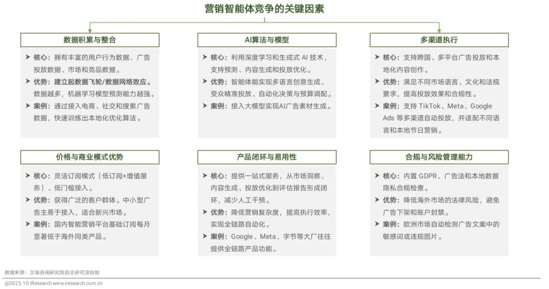
竞争关键成功因素

中国企业的全球机会分析
极致2B产品和工程师红利
中国营销智能体产品的全球机会,在于挑战现有巨头(如 Adobe、Salesforce)基于传统软件模式建立的体系,转而提供下一代、AI 原生的自动化基础设施。其竞争优势不仅在于技术本身,更在于其独特的商业和人才结构。

中国企业的全球机会分析
三十年出海浪潮正当时:从“供应链出海”到“品牌技术出海”
过去三十年,中国企业的出海路径经历了从“制造供给”到“品牌输出”、再到“技术赋能”的系统跃迁。第一阶段依托成本与供应链优势实现产品外销;第二阶段以移动互联网为载体,中国品牌和应用在全球范围内建立影响力;第三阶段(当下)则进入以 AI 营销智能体与自主技术平台出海 为标志的阶段。这一变迁不仅体现了中国企业竞争重心的上移,更为全球数字营销市场注入了新的变量:从生产效率,到创意智能与市场洞察的全面竞争。

更具性价比的定价优势
中国软件工程师更低的人力成本为中国企业提供了高性价比销售方案的可能性。相比欧美同类产品,中国智能营销体通常采用“低订阅+增值服务”模式,订阅费用往往是北美SaaS软件的50%,甚至更低。

从投资与并购看智能营销体的发展趋势
全链路营销自动平台与聚焦AI创意生成能力的公司得到青睐


媒体平台案例 —— Meta
Advantage+ 智能投放
Meta此前也推出过一些智能投放产品,能够自动化并优化广告活动中的某些元素,如今受众定位、增强某些环节的效果,但并不完全控制整个广告活动。Meta于22年8月推出Advantage+产品,利用机器学习技术,将最佳实践应用到广告构建过程中的的各个元素,实现全流程的广告活动自动化,大幅度减少手动输入,提升广告效果。根据广告主重视的不同目标(如销售额、销售线索、曝光度等),Advantage+提供两大类主要产品:i) 两个Campaign产品:Advantage+Shopping Campaign (ASC),和Advantage+App Campaign,旨在自动化购物广告和App广告全流程;ii) 四大块功能:Catalog (自动化目录广告,以及类似的国际目录广告)、Audience (自动化定位受众)、Placement (自动化版位)、以及Creative (自动化动态素材)。

第三方服务商案例 —— 钛动科技
AI驱动的企业全球增长数字化服务商

第三方服务商案例——亚信科技
数智本体平台,Ontologize the Data,让数据AI Ready

硅谷Marketing AI Agent案例
在90%自然流量消失的今天,该怎么适应AI Agent重新定义的规则?



评论