一、市场动态总结
1、酒店发展动态
1)开业
据迈点研究院不完全统计,2026年2月新开业酒店共计246家。其中国民经济型酒店有47家;中端酒店、国内中高端酒店分别有50、41家;国内高端酒店、国际高端酒店和国际中高端酒店分别有32、30和29家;奢华酒店有17家开业。

2)资产交易
据迈点研究院不完全统计,2026年2月,共有73家酒店拍卖,其中拍卖价格在亿元以上酒店18家,拍卖价格在5000万元-1亿元酒店7家,拍卖价格5000万元以下48家,统计周期内共有5家酒店项目成交。

2、酒店经营数据
1)财报数据
据迈点研究院不完全统计,2025年全球上市酒店集团业绩分化明显。营收上,凯悦酒店以71.01亿美元、6.81%的同比增幅领跑,洲际酒店(51.9亿美元、5.4%增长)、雅高(56.39亿欧元、4.5%增长)表现稳健;温德姆酒店及度假村、朗廷营收疲软,其中朗廷同比微降0.8%。净利润分化更突出:洲际酒店归母净利润同比增13%,表现最优;温德姆酒店及度假村归母净利润同比降33%;朗廷和凯悦酒店归母净利润也同比暴跌,核心业务盈利乏力。

2)OTA数据报告
2月,多家OTA发布2026年春节酒店相关数据报告。数据显示,春节期间,国内酒店相关订单增长显著,飞猪数据显示,酒店间夜量同比增长75%,节中出行订单同比增长约三成;同程旅行也披露,节中期间(大年初一至初五)国内酒店均价较春节前夕高出30%,2天-4天连住订单成主流。此外,去哪儿旅行数据表示,受“反向过年”带动,春节首日60岁以上旅客酒店入住量同比增长54%。

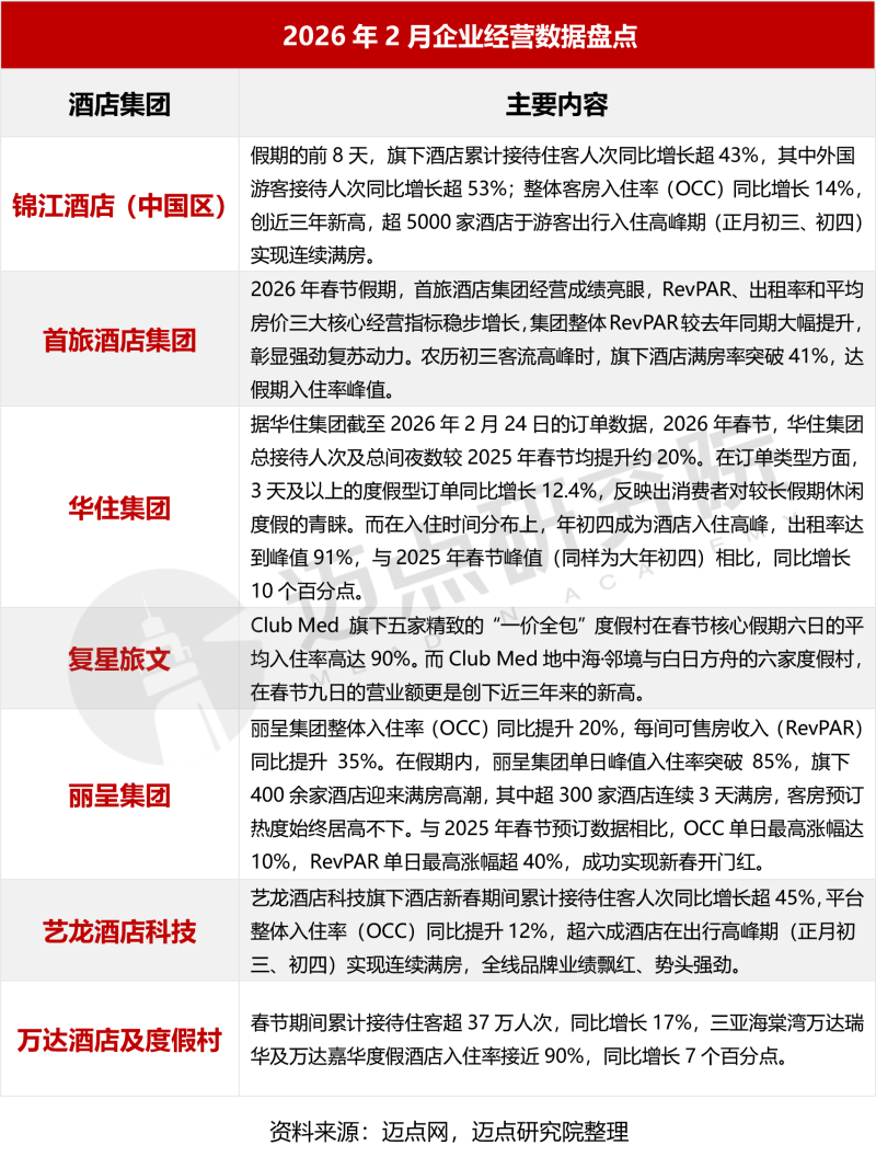
3)酒店集团春节假期经营数据
2026 年2月,多家酒店集团披露2026年春节假期经营数据。数据显示,各集团经营表现亮眼、复苏势头强劲。锦江酒店(中国区)接待人次同比增超43%,入住率同比增14%,创近三年新高;首旅酒店三大核心指标稳步增长,初三满房率突破41%,达假期峰值;华住集团总接待人次及间夜数均提升约20%。

3、酒店人事动态
据迈点研究院不完全统计,2026年2月共有10位酒店高管履新,其中涉及费尔蒙酒店及度假村与莱佛士酒店及度假村、新疆昭苏福朋喜来登酒店、建德星河温德姆至尊豪廷大酒店、北京东方君悦大酒店、斐济贝卡岛雅阁度假酒店等。

4、酒店产业链动态
2026年2月,酒店产业链聚焦技术服务升级与供应链资源优化两大核心方向。百度文心助手上线“全球搜”打通跨境酒店预订闭环,爱彼迎推广“先预订、后付款”优化消费体验,石基集团升级PMS嵌入式支付功能提升运营效率,多维度完善交易与服务链路;九牧集团成为洲际酒店集团官方卫浴合作伙伴,核心品类入库其全品牌供应链,实现本土供应链品牌在高端酒店市场的关键突破。

二、榜单数据分析
2026年2月酒店细分榜单分析:
1、据迈点研究院统计,2月国内中高端酒店、国际高端酒店及奢华酒店表现突出,成为推动行业转型升级的重要力量。这主要得益于春节期间返乡探亲、家庭出游需求集中释放,以及消费信心回升背景下,品质住宿需求持续走强。
2、主题酒店方面,艺术酒店、美学酒店等强互动型酒店表现亮眼。这表明随着消费代际更迭,住客对“情绪价值”和“社交货币”的需求日益凸显,空间美学与圈层体验正成为新的价值锚点。潮牌酒店热度有所回调,市场在细分赛道中加速优胜劣汰,需求导向特征愈发明显。
3、区域酒店格局呈现稳中向好态势,西南、华北、西北等多数区域温和回升。春节期间热门旅游城市及返乡目的地住宿需求旺盛,叠加节后错峰出游带来的客流补充,推动区域市场多点开花。区域间的差异化复苏,折射出国内旅游市场正逐步走向更均衡的发展格局,为行业平稳运行提供有力支撑。
1、酒店品牌类型分布
1)酒店类型分布与品牌指数
2月各类型酒店品牌市场表现呈现明显分化,高端市场复苏势头显现,大众消费型品牌略有承压:国际高端酒店指数环比上涨2.90%,奢华酒店上涨2.68%,国内高端酒店上涨0.70%,国内中高端酒店微增0.16%,反映出消费信心回升背景下,品质住宿需求持续走强。而国民经济型酒店指数环比下降1.48%,中端酒店下降0.36%,国际中高端酒店下降2.72%,大众消费型品牌在春节期间面临一定市场压力,但作为市场基本盘,仍保持规模基础与用户粘性。

2)酒店类型细分榜单
TOP10指数均值情况:奢华酒店(295.92)、国际高端酒店(387.11)、国内高端酒店(321.34)、国际中高端酒店(374.29)、国内中高端酒店(408.49)、中端酒店(523.20)、国民经济型酒店(478.64)、精品民宿(187.90)。

2、酒店品牌主题分布
1)酒店主题分布与品牌指数
2月,品牌指数方面,特色体验型酒店表现亮眼。艺术酒店以1.17%的环比增幅成为亮点,反映出春节期间家庭出游、朋友聚会场景驱动下,住客对“空间美学”与“情感体验”的需求持续升温;美学酒店上涨1.11%,彰显设计感与场景营造正成为酒店差异化竞争的重要抓手。与此同时,社交酒店、潮牌酒店指数出现不同程度回调,市场在细分赛道中加速优胜劣汰。整体来看,主题酒店市场正加速向需求驱动演进,强互动、强体验型品牌凭借情绪价值和圈层认同构建差异化竞争力,而定位泛化的品牌则面临调整压力。

2)酒店主题细分榜单
TOP10 指数均值情况:商务酒店(552.90)、度假酒店(260.94)、生活方式酒店(373.56)。
TOP3 指数均值情况:潮牌酒店(236.21)、个性化酒店(398.40)、设计师酒店(242.25)、养生酒店(184.43)、电竞酒店(261.37)、社交酒店(359.87)、文化酒店(438.32)、电影酒店(184.24)、美学酒店(248.22)、轻奢酒店(208.33)、情侣酒店(157.30)、艺术酒店(247.44)。

3、酒店品牌区域分布
1)酒店区域分布与品牌指数
2月酒店多数区域呈现回暖态势。品牌指数环比表现中,西南地区以1.02%的涨幅领跑,华北、西北地区分别上涨0.58%,华东、华南、东北亦实现微幅增长;仅华中地区环比微降0.35%。整体而言,酒店区域品牌指数多数温和回升,与2月处于春节假期及节后返工周期的市场特征相符,区域市场格局保持稳态。其中,西南地区依托丰富的旅游资源及错峰出游热潮延续增长,华北地区受益于返工带来的商旅需求集中释放,折射出国内旅游市场正从集中爆发向均衡释放过渡。

2)酒店区域细分榜单
TOP10指数均值情况:华东地区(199.14)、华南地区(192.23)、华中地区(207.80)、华北地区(172.50)、西南地区(187.04)、西北地区(167.55)、东北地区(162.90)。

三、榜单维度分析
根据迈点研究院的最新数据,2月受春节假期周期影响,媒体指数明显上涨,媒体指数TOP10酒店的均值环比上涨25.56%。主要得益于春节期间跨界联名、新春主题营销等品牌动作密集落地,获得主流媒体及行业媒体的广泛关注。
1、媒体指数TOP10环比数据:洲际酒店(+34.15%)、福朋喜来登酒店(+161.83%)、凯悦酒店(+99.40%)、万达嘉华酒店(+40.79%)、万达文华酒店(+26.05%)、万达悦华酒店(+20.48%)、万达美华酒店(+16.36%)、万达颐华酒店(+13.97%)、万达瑞华酒店(+23.43%)、万达锦华酒店(+21.50%)。
2、点评指数TOP10环比数据:希尔顿欢朋酒店(-0.03%)、麗枫酒店(+0.17%)、亚朵酒店(+0.00%)、喆啡酒店(+0.53%)、维也纳国际酒店(+0.30%)、智选假日酒店(+0.44%)、希岸酒店(-0.47%)、如家精选酒店(-0.45%)、维也纳酒店(-0.20%)、桔子酒店(-0.30%)。
3、投资指数TOP10环比数据:全季酒店(-0.01%)、汉庭酒店(+0.00%)、桔子酒店(-4.96%)、亚朵酒店(-6.14%)、麗枫酒店(-12.62%)、维也纳酒店(-1.41%)、锦江之星(+5.66%)、城市便捷酒店(-14.48%)、星程酒店(-6.71%)、维也纳国际酒店(+2.22%)。

四、榜单数据说明
“2026年2月中国酒店业发展报告”数据来源于迈点品牌指数MBI,根据2月迈点MBI八大旅游住宿业品牌类目中的2076个品牌数据汇总统计而成。具体说明如下:
1.迈点品牌指数MBI(旅游住宿业品牌部分)说明
迈点品牌指数MBI(旅游住宿品牌部分)主要从媒体指数、点评指数、投资指数等3个维度来分析品牌在互联网和移动互联网的传播力。这是迈点研究院自主开发的“迈点品牌指数监测系统”Meadin Brand Index Monitoring System(MBIMS)提供的一项免费数据分析服务。
计算公式:MBI=a*MI+b*CI+c*II
注:MBI,指某品牌的迈点品牌指数MBI数据;a、b、c,指系统中的加权系数;MI(Media Index),指媒体指数;CI(Comment Index),指点评指数;II(Investment Index),指投资指数。注意:企业或个人可参照品牌指数数据对品牌发展进行监测和预测,但迈点品牌指数 MBI不能与其品牌发展完全等同。
(1)媒体指数(MI):一段时期内,主流媒体、大众媒体、行业媒体和自媒体报道中与品牌关键词相关的正面新闻数量,具体渠道包括人民日报、新华社、央视网、百度资讯、今日头条、腾讯、新浪、网易、搜狐、凤凰、迈点、中国旅游报、微信、微博、抖音、快手、小红书、视频号等。
(2)点评指数(CI):一段时期内,用户对于该品牌下门店在各大OTA网站的点评累计情况,具体渠道包括携程、去哪儿、途家民宿、美团、大众点评、同程、艺龙、飞猪、小猪、途牛、马蜂窝、木鸟民宿等。
(3)投资指数(II):一段时期内,该品牌在大中华区市场的门店加盟与开发情况,具体要素包括累计开业情况、新增开业情况、累计签约情况、新增签约情况、城市覆盖密度、投资业主关注等。
2. 统计时间:2026年2月1日 – 2月28日
3. 监测范围:奢华酒店、国际高端酒店、国内高端酒店、国际中高端酒店、国内中高端酒店、中端酒店、国民经济型酒店、精品民宿等八大类目的2076个市场主流旅游住宿业品牌。
基于百人团队的全时监测、超千种维度的数据抓取、5轮层层精校与自我审核,迈点品牌指数MBI最终得以化繁为简,将繁杂的数据表象精炼为客观指数并加以呈现。历经11年有余的数据积淀与深耕,迈点品牌指数MBI也日益成为洞察行业品牌发展变化的风向标。


评论